原子習慣WORKBOOK【官方版‧附練習別冊】
活動訊息
內容簡介
《原子習慣》作者親自設計,系統化升級+實踐版!
讀過《原子習慣》,你理解了力量;
擁有WORKBOOK,你能真正掌握力量。
‧全球狂銷2500萬冊‧授權超過60種語言‧臺灣連霸6年總冠軍
‧長踞Amazon、《紐約時報》暢銷書榜首‧最佳商業、自我成長書
全球第一暢銷、史上評價最高習慣建立冠軍書
作者親撰,唯一正宗實踐工具
如果《原子習慣》是地圖,這本《WORKBOOK》就是你的導航系統!
★獨特的「問題立解子目錄」,帶你快速查找,直擊痛點!
★涵蓋「概念懶人包」、「快速啟動表」與「習慣追蹤器」的臺灣獨家練習別冊,帶你成為想成為的人!
全球第一暢銷書的官方實作配套手冊,你習慣工具箱中的關鍵下一步。
聽過《原子習慣》,但沒看過書?讀了《原子習慣》,但生活改變很有限?
不論是因為「知道卻做不到」而苦惱;或是想「改變自我」卻苦無對策,
本書都是為你而寫!
本書透過引導式書寫問題與精心設計的練習,陪你更深入覺察自己的行為模式,以及影響習慣形成的心理、環境與社交力量。從「理解習慣」走向「活出習慣」,讓好習慣自然生成,讓壞習慣從生活裡消聲匿跡。
精華內容:
‧習慣不再卡關:習慣追蹤模板,讓進步肉眼可見。
‧書寫覺察問題:檢視自己與社交環境,辨識影響行為的助力與阻力。
‧突破停滯策略:突破習慣停滯期,即使遇到挫折也能持續前進。
‧彈性調整計畫:因應人生各種變化,彈性調整習慣而不半途而廢。
‧獨家首度公開:作者全新觀點,掌握「不錯過兩次」、「保持樂趣」等方法。
【練習別冊】
‧概念懶人包:將《原子習慣》的精華濃縮,一看就懂,隨時提示。
‧快速啟動表:將建立好習慣、破除壞習慣一併施行,成為你想要的「身分認同」。
‧習慣追蹤器:精心設計簡易每日、每月的表格標記,逐步檢視自己的進步。
你不必重讀《原子習慣》,也不必填滿每一頁。
這不是考試,而是為自己打造的實驗室。
只要你願意開始,1%的複利效應就會從今天起跑。
無論是個人成長、職場效率、健康管理、親職教育、甚至是教練指導,這本書都能幫你:每天1%的改變,做到你想做的事,成為你想成為的人!
【作者的話】
撰寫《原子習慣》時,我無法想像現在達到的驚人成就。
《原子習慣》已經成為一種現象,它有了獨立的生命力,全球數百萬讀者擁抱核心訊息:微小改變會在複利效應下累積為非凡成果。
「《原子習慣》把我從黑暗的低谷拉出來,幫我重新聚焦人生。」
「這麼多年來,我第一次為自己正在成為的樣子感到滿意。」
我每天都收到來自讀者的分享,這如何改變了健康、關係與事業,讓他們以全新的角度思索自己對人生握有的力量。
心理學家把它當成「作業」指定病人閱讀,外科醫生因而改變了手術的方式,無數的父母、老師和教練把這些概念傳遞給孩子、學生與球員。
我寫書的初衷是:幫助他人,並且給予他們力量,讓受困的人找到實際而永續的轉變之道。這本《原子習慣WORKBOOK》正是由此而生。
單獨使用本書不用擔心,不用重讀前作也能順暢運用;就算跳過某些練習也可以,從中找到最適合自己的工具即可。因為本書的想法與策略是:協助你做出自己的選擇,做到自己想做的事。
本書將是你轉變的起點,而今天正是採取行動的最佳時機,讓我們開始吧!
【名家推薦】
瓦基│「閱讀前哨站」
宋怡慧│丹鳳高中圖書館主任、作家
郝旭烈│郝聲音Podcast主持人
許峰源│律師作家
溫美玉│「溫美玉科技作文」創始人
愛瑞克│《命定之書》作者、TMBA共同創辦人
歐陽立中│作家
‧愛瑞克:《原子習慣WORKBOOK》的問世,將大幅縮短「知」與「行」之間的距離,讓改變習慣的拼圖臻於完整。
‧宋怡慧:如果說《原子習慣》像是一張為人生標示方向的地圖,那麼這本實踐手冊更像是一只可以隨身攜帶的行囊——在微小的時間刻度裡,寫下習慣的壯麗風景。
‧溫美玉:從讀者到退休創業成功,我就是原子習慣最佳實踐與受益者。本書讓好習慣更易落地,推薦給渴望翻轉人生的你。
‧瓦基:這本書完全超越了我對於一本「實戰手冊」的期待!書中提供許多具體的問題、容易實踐的模板、能應用於各領域的共通性指南,方便你直接跟著操作。建立習慣不求人,就從這本實戰手冊出發!(※瓦基陪你一起跑!邀請讀者免費加入萬人社群「一起養成好習慣」,透過練習實踐本書,達成複利效應。詳見閱讀前哨站公告※)
讀過《原子習慣》,你理解了力量;
擁有WORKBOOK,你能真正掌握力量。
‧全球狂銷2500萬冊‧授權超過60種語言‧臺灣連霸6年總冠軍
‧長踞Amazon、《紐約時報》暢銷書榜首‧最佳商業、自我成長書
全球第一暢銷、史上評價最高習慣建立冠軍書
作者親撰,唯一正宗實踐工具
如果《原子習慣》是地圖,這本《WORKBOOK》就是你的導航系統!
★獨特的「問題立解子目錄」,帶你快速查找,直擊痛點!
★涵蓋「概念懶人包」、「快速啟動表」與「習慣追蹤器」的臺灣獨家練習別冊,帶你成為想成為的人!
全球第一暢銷書的官方實作配套手冊,你習慣工具箱中的關鍵下一步。
聽過《原子習慣》,但沒看過書?讀了《原子習慣》,但生活改變很有限?
不論是因為「知道卻做不到」而苦惱;或是想「改變自我」卻苦無對策,
本書都是為你而寫!
本書透過引導式書寫問題與精心設計的練習,陪你更深入覺察自己的行為模式,以及影響習慣形成的心理、環境與社交力量。從「理解習慣」走向「活出習慣」,讓好習慣自然生成,讓壞習慣從生活裡消聲匿跡。
精華內容:
‧習慣不再卡關:習慣追蹤模板,讓進步肉眼可見。
‧書寫覺察問題:檢視自己與社交環境,辨識影響行為的助力與阻力。
‧突破停滯策略:突破習慣停滯期,即使遇到挫折也能持續前進。
‧彈性調整計畫:因應人生各種變化,彈性調整習慣而不半途而廢。
‧獨家首度公開:作者全新觀點,掌握「不錯過兩次」、「保持樂趣」等方法。
【練習別冊】
‧概念懶人包:將《原子習慣》的精華濃縮,一看就懂,隨時提示。
‧快速啟動表:將建立好習慣、破除壞習慣一併施行,成為你想要的「身分認同」。
‧習慣追蹤器:精心設計簡易每日、每月的表格標記,逐步檢視自己的進步。
你不必重讀《原子習慣》,也不必填滿每一頁。
這不是考試,而是為自己打造的實驗室。
只要你願意開始,1%的複利效應就會從今天起跑。
無論是個人成長、職場效率、健康管理、親職教育、甚至是教練指導,這本書都能幫你:每天1%的改變,做到你想做的事,成為你想成為的人!
【作者的話】
撰寫《原子習慣》時,我無法想像現在達到的驚人成就。
《原子習慣》已經成為一種現象,它有了獨立的生命力,全球數百萬讀者擁抱核心訊息:微小改變會在複利效應下累積為非凡成果。
「《原子習慣》把我從黑暗的低谷拉出來,幫我重新聚焦人生。」
「這麼多年來,我第一次為自己正在成為的樣子感到滿意。」
我每天都收到來自讀者的分享,這如何改變了健康、關係與事業,讓他們以全新的角度思索自己對人生握有的力量。
心理學家把它當成「作業」指定病人閱讀,外科醫生因而改變了手術的方式,無數的父母、老師和教練把這些概念傳遞給孩子、學生與球員。
我寫書的初衷是:幫助他人,並且給予他們力量,讓受困的人找到實際而永續的轉變之道。這本《原子習慣WORKBOOK》正是由此而生。
單獨使用本書不用擔心,不用重讀前作也能順暢運用;就算跳過某些練習也可以,從中找到最適合自己的工具即可。因為本書的想法與策略是:協助你做出自己的選擇,做到自己想做的事。
本書將是你轉變的起點,而今天正是採取行動的最佳時機,讓我們開始吧!
【名家推薦】
瓦基│「閱讀前哨站」
宋怡慧│丹鳳高中圖書館主任、作家
郝旭烈│郝聲音Podcast主持人
許峰源│律師作家
溫美玉│「溫美玉科技作文」創始人
愛瑞克│《命定之書》作者、TMBA共同創辦人
歐陽立中│作家
‧愛瑞克:《原子習慣WORKBOOK》的問世,將大幅縮短「知」與「行」之間的距離,讓改變習慣的拼圖臻於完整。
‧宋怡慧:如果說《原子習慣》像是一張為人生標示方向的地圖,那麼這本實踐手冊更像是一只可以隨身攜帶的行囊——在微小的時間刻度裡,寫下習慣的壯麗風景。
‧溫美玉:從讀者到退休創業成功,我就是原子習慣最佳實踐與受益者。本書讓好習慣更易落地,推薦給渴望翻轉人生的你。
‧瓦基:這本書完全超越了我對於一本「實戰手冊」的期待!書中提供許多具體的問題、容易實踐的模板、能應用於各領域的共通性指南,方便你直接跟著操作。建立習慣不求人,就從這本實戰手冊出發!(※瓦基陪你一起跑!邀請讀者免費加入萬人社群「一起養成好習慣」,透過練習實踐本書,達成複利效應。詳見閱讀前哨站公告※)
影音介紹
目錄
推薦序 大幅縮短「知」與「行」之間的距離 ◎愛瑞克
推薦序 在微小的時間刻度裡,寫下習慣的壯麗風景 ◎宋怡慧
作者序 活成你最想成為的自己
●第一部分:基本功
◎習慣的科學:行為改變理論簡介
每天進步1%
潛伏之力的停滯期
系統重於目標
以身分認同為基礎的習慣
習慣迴路
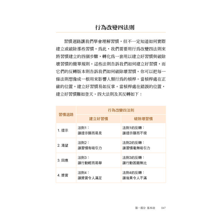
行為改變四法則
◎習慣評估:理解現況,規畫成功
評估的力量
你的現況
想要抵達的地方
開始就對了
●第二部分:行為改變四法則
◎法則1:讓提示顯而易見
提示設計的基礎
執行意向
習慣堆疊
日常慣例中的習慣堆疊
進階版習慣堆疊
察覺自動
指差確認
情境就是一切
環境評估
為成功設計環境
進階版環境設計
筆記:行為改變法則1
◎法則2:讓習慣有吸引力
誘惑綑綁
動機儀式
把習慣變樂趣
辨識你的渴望
轉念的力量
選擇一個新解方
社會影響的力量
社會環境評估
讓社會環境支持你的習慣
找到合適的支持夥伴
筆記:行為改變法則2
◎法則3:讓行動輕而易舉
兩分鐘法則
止所當止
藉由把習慣變有趣來調整規模
習慣塑形
掌握決定性瞬間
阻力的力量
環境評估
為促進習慣而設計環境
為未來行為預先布置環境
讓自己很難搞砸
使用承諾履行機制
習慣自動化
一次性行動
筆記:行為改變法則3
◎法則4:讓獎賞令人滿足
強化
強化避免
習慣追蹤
使用習慣追蹤器
問責夥伴
習慣契約
筆記:行為改變法則4
●第三部分:與習慣共處
◎持之以恆,打造成功的心態
行動重於完美
長期思維
保持專注
為失敗做好準備,然後迅速復原
靈活應變
持續檢視
●工具箱
◎習慣精要
最強觀念懶人包
建立好習慣快速啟動表
破除壞習慣快速啟動表
筆記:建立好習慣
筆記:破除壞習慣
習慣追蹤器
【Pain Point Index問題立解子目錄】
常見習慣問題的快速指南
•如果你總是開始新習慣,卻又總是半途而廢
•如果你很愛拖延而且覺得很難起步
•如果你正經歷重大的人生轉折或巨大的變動
•如果你傾向同時開始太多事情
•如果你覺得環境在拖累你
•如果你不確定該改變什麼
•如果你感到難以負荷而且不知從何開始
•如果你想改變卻覺得沒有時間
•如果你試圖在生活中做出改變時總是野心太大
•如果改變總讓你感覺像在跟自己拉扯
•如果你一出錯就會苛責自己
•如果你是個完美主義者
•如果你常覺得全世界都跟你作對
•如果你想改變卻不相信自己真能做到
•如果你覺得親友正迫使你建立不想要的習慣
•如果你正在尋求更好的支持系統
•如果你很容易無聊
•如果你對舊習慣感到厭倦
•如果你難以持之以恆
•如果你總是忘記行為改變的策略
推薦序 在微小的時間刻度裡,寫下習慣的壯麗風景 ◎宋怡慧
作者序 活成你最想成為的自己
●第一部分:基本功
◎習慣的科學:行為改變理論簡介
每天進步1%
潛伏之力的停滯期
系統重於目標
以身分認同為基礎的習慣
習慣迴路
行為改變四法則
◎習慣評估:理解現況,規畫成功
評估的力量
你的現況
想要抵達的地方
開始就對了
●第二部分:行為改變四法則
◎法則1:讓提示顯而易見
提示設計的基礎
執行意向
習慣堆疊
日常慣例中的習慣堆疊
進階版習慣堆疊
察覺自動
指差確認
情境就是一切
環境評估
為成功設計環境
進階版環境設計
筆記:行為改變法則1
◎法則2:讓習慣有吸引力
誘惑綑綁
動機儀式
把習慣變樂趣
辨識你的渴望
轉念的力量
選擇一個新解方
社會影響的力量
社會環境評估
讓社會環境支持你的習慣
找到合適的支持夥伴
筆記:行為改變法則2
◎法則3:讓行動輕而易舉
兩分鐘法則
止所當止
藉由把習慣變有趣來調整規模
習慣塑形
掌握決定性瞬間
阻力的力量
環境評估
為促進習慣而設計環境
為未來行為預先布置環境
讓自己很難搞砸
使用承諾履行機制
習慣自動化
一次性行動
筆記:行為改變法則3
◎法則4:讓獎賞令人滿足
強化
強化避免
習慣追蹤
使用習慣追蹤器
問責夥伴
習慣契約
筆記:行為改變法則4
●第三部分:與習慣共處
◎持之以恆,打造成功的心態
行動重於完美
長期思維
保持專注
為失敗做好準備,然後迅速復原
靈活應變
持續檢視
●工具箱
◎習慣精要
最強觀念懶人包
建立好習慣快速啟動表
破除壞習慣快速啟動表
筆記:建立好習慣
筆記:破除壞習慣
習慣追蹤器
【Pain Point Index問題立解子目錄】
常見習慣問題的快速指南
•如果你總是開始新習慣,卻又總是半途而廢
•如果你很愛拖延而且覺得很難起步
•如果你正經歷重大的人生轉折或巨大的變動
•如果你傾向同時開始太多事情
•如果你覺得環境在拖累你
•如果你不確定該改變什麼
•如果你感到難以負荷而且不知從何開始
•如果你想改變卻覺得沒有時間
•如果你試圖在生活中做出改變時總是野心太大
•如果改變總讓你感覺像在跟自己拉扯
•如果你一出錯就會苛責自己
•如果你是個完美主義者
•如果你常覺得全世界都跟你作對
•如果你想改變卻不相信自己真能做到
•如果你覺得親友正迫使你建立不想要的習慣
•如果你正在尋求更好的支持系統
•如果你很容易無聊
•如果你對舊習慣感到厭倦
•如果你難以持之以恆
•如果你總是忘記行為改變的策略
序/導讀
《原子習慣》出版幾年後,我對一群大學教練和體育主任演講。演講結束後,一位名叫崔維斯.沃爾的男子向我走來,說他是明尼蘇達州的聖奧拉夫學院男子足球隊的總教練。
他說:「2019年春季搬到明尼蘇達後不久,我拜讀了《原子習慣》。我接手的球隊前一年的戰績是5勝13敗,再前一年則是4勝13敗1平。我想要扭轉這個局面,而你的書闡明了我想要的藍圖。」
接著他解釋自己用來為整支隊伍建立更好習慣的系統。他說:「第一次季前訓練期間,我們給隊員們看一份簡報,詳述了我們可以做得更好的諸多細節。雖然我們的確解釋了球場上角色與責任,我們也談到球場下的事,例如如何把新球鞋穿軟以避免長水泡、如何在正確的日子穿著合適的裝備、如何進行冰浴等等。這些全是師法《原子習慣》裡提到的英國自行車隊——他們的進化始於檢視睡眠的床墊以及單車坐墊的舒適度,諸如此類的細節。他們起初專注於環境的改變,而非騎行的改變,而我們正是以這樣的邏輯重建球隊。」
他引起我的興趣,於是我細問他的做法。他說:「我們每年都會重溫這份簡報,強化擁有系統並全力遵循的重要性。我們有招募球員的系統、設計訓練內容的系統、以及球員的回饋迴路。要不是讀了你的書,我想我們根本不會有這些系統。」
「書中那句『我們不會升到目標的高度,而是落到系統的水準』深深烙印在我腦海。」
接下來發生的事情是:
2018年:5勝13敗,聯盟第九名
2019年:9 勝10敗,聯盟第六名;新系統的第一年
2020年:因新冠疫情賽季取消
2021年:19勝3敗1平,聯盟冠軍,NCAA甜蜜十六強
2022年:15勝5敗2平,聯盟冠軍,NCAA甜蜜十六強
2023年:20勝3敗3平,聯盟冠軍,NCAA全國總冠軍
2018年只拿下五場勝利的他們,在五年後成為全國總冠軍。
撰寫《原子習慣》之時,我不可能想像到這本書會發展成如今的模樣。當然,我希望自己寫了一本好書,但任何有理性的人都不會期待自己寫的書在六年就賣出2500萬冊。《原子習慣》已經成為一種現象,它有了獨立的生命力,全球數百萬讀者擁抱這本書的核心訊息:微小改變會在複利效應下累積為非凡成果。
你的人生軌跡會朝著你的習慣彎曲。重複什麼,就會強化什麼。而我的讀者時時提醒我,習慣能對人生產有多大的影響。
我每天都收到來自讀者的訊息,他們分享《原子習慣》如何改變了自己的健康、關係與事業,讓他們以全新的角度思索自己對人生握有的深遠力量。一些兒時朋友告訴我,他們在讀完《原子習慣》之後減重一百多磅,而且戒酒成功。治療師與心理學家寫信跟我說他們把《原子習慣》當成「作業」指派給病人閱讀。我聽過外科醫生說他們因這本書而改變了團隊準備手術的方式。我聽聞無數父母、老師和教練把這些概念傳遞給孩子、學生與球員。我甚至還看過《原子習慣》的刺青。
然而,儘管這些故事很不可思議,最讓我動容的並不是全國冠軍、減重轉變,以及刺青。讓我眼眶泛淚的是聽聞人們對自己有了截然不同的感受。有人跟我說:「我的孩子以我為榮。」有讀者告訴我:「《原子習慣》把我從黑暗的低谷拉出來,幫我重新聚焦人生。」還有人說:「這麼多年來,我第一次能夠看著鏡子,為自己正在成為的樣子感到滿意。」這樣的事情觸動我,因為這本書的意義一直都是如此:把習慣當工具,成為想要成為的那種人。
這些故事讓我想起自己寫這本書的初衷:幫助他人,並且給予他們力量。幫助感到受困的人找到實際而永續的轉變之道。給予人們力量,讓他們感覺自己坐在人生的駕駛座上。這也是這本《原子習慣實踐版》的目的。
讀者們喜愛《原子習慣》(它是史上評價最高的習慣類書籍),但我發現在實際建立新習慣的時候,具體的幫助總是不嫌多。理解與行動之間的落差確實存在,而且可能很難跨越。你讀到環境設計的重要性,但實際著手重新設計客廳感覺起來卻很複雜,幾乎無從下手。你學到「習慣堆疊」的概念,但真的要在忙碌的晨間打造有效的習慣堆疊卻令人望而卻步。你或許明白「以身分認同為基礎的習慣」力量很大,卻手足無措,不知該如何開始塑造。讀起來總是理所當然,但要真正著手進行,有時還是需要輕推一把。
這本WORKBOOK正是由此而生。它把《原子習慣》的理念與練習拆解為可執行的簡單步驟,任何人都能上手。你不必再苦思如何將「行為改變四法則」套用到習慣上,而是透過練習自然而然落實。
本書是《原子習慣》的輔助讀本,所以兩本搭配使用的效果最好。不過,就算單獨使用,或是距離上次閱讀《原子習慣》已經有一段時間,也不用擔心。本書會幫你複習《原子習慣》的核心理念,所以不用重讀前作也能順暢使用。
第一部分從〈習慣的科學〉開始,回顧《原子習慣》最重要的觀念。接著,你評估當前的狀況與需求,如此一來,就能清楚知道自己要著重於哪些面向,以及需要把哪些人生因素納入考量。第二部分〈行為改變四法則〉,透過逐步練習幫助你在建立與破除習慣的過程中實踐並融入這些原則。當你掌握四法則,第三部分〈與習慣共處〉幫助你建立起能夠長久支持習慣的心態。最後的〈工具箱〉涵蓋習慣的快速入門指南、關鍵概念的精華摘要、建立與破除習慣的啟動表,以及習慣追蹤表。
當你閱讀並操作本書,會發現它並沒有把「建立習慣」與「破除習慣」分開處理。我之所以這樣設計,原因很簡單:建立習慣與破除習慣的策略通常是一體兩面。稍作調整,多數練習就能兩者通用。假如你發現自己偏向專注於建立好習慣(或是專注於破除壞習慣),也沒問題。請以最適合自己的方式使用這本書。
◎如何從這本實踐手冊獲取最大成效
思考行為改變時,我深知——無論透過與讀者的交流或自身的生活經驗——想要一次改變所有事情的衝動很強烈。但我的目標是幫助你以一種能夠為成功鋪路的方式來處理行為改變。基於這個原因,我刻意在書中為讀者提供針對兩個習慣進行每一項練習的空間。我的建議是一次專注於一個習慣,但我也為兩個習慣預留空間,以便你之後帶著另一個習慣再次使用本書——又或者你當下就有兩個想要立刻著手處理的習慣。
我比較幫不上忙的地方在於對時間進度的期許。精通需要急躁,也需要耐心。急躁讓你傾向於採取行動、不願意浪費時間,而且每天都帶著緊迫感執行。耐心讓你延遲滿足、等待行動累積,並且信任過程。我設計這本實踐手冊來助你兩者兼得:在今天練習能夠長久帶來報償之事。如果我做得好,這些練習將幫助你投入更多時間去仔細建立一個習慣——而且堅持更久。
這引出關於如何從這本實踐手冊獲取最大成效的最後一點。沒有建立更好習慣的唯一方法,方法有很多。我的做法是給你力量,而不是給你處方。對一個人有益的習慣也許對另一個人有害;對朋友非常有效的習慣建立策略在你身上可能無用武之地。我不打算告訴你應該建立哪些習慣,或是應該做出哪些選擇。反之,我想賦予想法與策略,協助你做出自己的選擇,做到自己想做的事。
正因如此,書裡有諸多策略。目的不是要你終究把每個策略全都採納——就算你跳過書裡半數的練習也不要緊——我期望的是讓你感覺擁有了一整組可供選擇的工具,並從中找到最適合自己的工具。選出對自己有用的,其他的放著就好。
◎如何開始
如果要我留給你一句智慧箴言,那就是:永遠配合生活運作。生活是動態的,不是靜態的。對你有效的方法可能隨時間改變。我們一直在進化,這代表某個曾讓你獲益良多的習慣或策略也許哪一天就失去意義了。
某些人生轉折——搬到新城市、進入一段戀情、開始新工作、生兒育女,諸如此類的等等——都可能澈底改變你的生活形貌,讓舊習慣變得過時。不要淪為過往習慣的囚徒。與其耗費精力去勉強自己固守已經不合時宜的舊習,不如用這份能量培養真正契合當下生活形貌的新習慣。
我很喜歡一句話:「不要急,但也不要等。」每個人都對人生有所期盼。假如你真心渴望做某件事,就去做吧。死亡也會找上忙碌的人,它不會停下腳步,也不會等你方便的時候再回來。時機幾乎從不完美。接受眼前的此刻,培養因時制宜的意願,然後往前踏出小小的第一步。
今天也許就是採取行動的最佳時機。等得愈久,你就愈深陷當下的生活方式。你的習慣會被鞏固,你的信念會變頑強。你會安逸。行動從來都不容易,此時此刻很可能就是最容易的時候。拖延重要的事,等同刻意延遲更好的未來。
這本實踐手冊就是轉變的起點。讓我們開始吧。
【推薦序】
在微小的時間刻度裡,寫下習慣的壯麗風景——宋怡慧(節錄)
幾年前,詹姆斯.克利爾的《原子習慣》在世界各地引起關注,銷量突破兩千五百萬冊,「原子習慣」這個概念,也悄悄走進許多人的日常生活。它讓我們重新理解「原子習慣」——原來,習慣的養成,往往不是來自一次意志力與決心的強力驅策,而是每天那1%幾乎不被察覺的行為累積。
然而,許多人在闔上書頁後,心中仍會浮現一個真實的疑問:「我懂了原子習慣的道理,但明天早上醒來,我該從哪裡開始?」《原子習慣WORKBOOK》,正是為了回應多數讀者的這個提問而誕生,也試圖彌合「知道」與「做到」之間的落差。
如果說《原子習慣》像是一張為人生標示方向的地圖,那麼這本實踐手冊更像是一只可以隨身攜帶的行囊——它提供一套引導讀者「動手實作、持續調整、反覆驗證」的具體行動設計。對我而言,《原子習慣》改變了我對自律與習慣的理解方式,而《原子習慣WORKBOOK》則真正促成行為的真實轉變。我逐漸明白,從一個「不愛運動的人」,走向「能穩定維持運動習慣的人」,關鍵從來不在於是否更有毅力,而在於是否建立了一套不需逞強、卻能長久運作的習慣系統。這本新作正是詹姆斯.克利爾為所有渴望改變的人,所準備的一項務實而可行的工具。其中,「習慣疊加」的設計尤其關鍵。它讓你不必再為「沒有時間」而自責,而是學會將新習慣放置在原本就存在的時間軸上。因為習慣從來不是憑空生成的,它總是與環境、關係與日常作息緊密相連。本書中的習慣「提示」,會引導你重新看見自己的環境與社交人際,協助你調整那些看似微不足道、卻長期影響行為的細節,讓好習慣不必靠意志力硬撐,而是讓「行為改變四法則」而自然發生。
這本書最大的價值在於它為「扎根習慣」,而非「衝刺人生」而設計。透過清楚的行動框架與「習慣疊加」的實作模板,讀者不必再為新增習慣感到負擔,而是學會將改變嵌入原有的生活節奏中。同時,本書中的書寫記錄模板也協助我們重新檢視環境與人際脈絡,理解習慣往往是環境的產物,而非單靠意志力的結果。當阻力被降低,改變自然就不再那麼困難。
常有人問我,在忙碌的工作與寫作之間,如何仍能維持規律的運動?我的答案其實很簡單——從書中反覆提醒的「兩分鐘法則」開始。我們不需要一次完成一本書,只需要打開電腦,開始構思;不需要立刻跑完五公里,只要願意穿上運動服、換上跑鞋,走出門,讓身體動起來。正如本書透過「習慣塑形」的概念所指出的:先標準化,再最佳化;先讓行為站得住腳,再談成果是否耀眼。
每天完成那短短的兩分鐘,看似微不足道,卻是一種對自己的承諾,你為「理想自我」投注改變的努力。久而久之,那句「我做得到」的內在回應,會讓原本艱難的改變,逐漸轉化為自律而熟悉的日常。
環境是無聲卻持續的提醒;系統是願意與時間並肩的盟友。在這本書的引導下,我學著成為一名「生命的設計師」,將新的習慣連結到原本的生活節奏中,並把注意力從「我是否夠努力」,轉向「這個系統是否支持我」。當你開始這樣思考,便會發現,改變所帶來的焦慮正在減輕,而願意持續前行的力量,正悄悄累積。
【推薦序】
大幅縮短「知」與「行」之間的距離——愛瑞克(節錄)
我已屆半百之年,做某些事情稍嫌危險。在一場幫助弱勢團體募款的演講舞臺上,我向現場上百位聽眾說:「我多做一下伏地挺身,每個人多捐出一塊錢好嗎?」大家都說:「好!」結果我連續做了一百五十下,多募到了好幾萬元。
這是個意外。國中一年級的某一天上午,我倒在學校地面上,爬不起來。努力嘗試要用雙手撐起身體,沒反應!因為那次跳高發生意外,導致雙手嚴重骨折,我休養了一段時間,在家自學。兩隻手被牢牢固定,很長一段時間像是掛在我身上的裝飾品。白天自己在家裡無法出門(我也沒有手可以開門),於是靠雙腳的趾頭打電動,真是無聊透頂,我發誓只要我手好了,恢復自由之後,絕不再打電動。
半年之後已升上國二,雙手終於恢復到可正常使用,但是醫生再三提醒:要避免激烈運動的碰撞,可能二次骨折,那就很難復原。當時正值青春期精力旺盛的我,很討厭自己脆弱的雙手,彷彿一輩子都要處在擔心害怕中,像極了懦夫。我決定每天晚上練伏地挺身,從一開始只能做十下,緩慢增加。高一的時候已經可以連續做六十下,高二達到一百下,高三則是一百二十下,還會倒立做伏地挺身,常常在班上還有到別班表演。這呼應了詹姆斯‧克利爾所說:「重複什麼,就會強化什麼。」
那幾年,我同時戒掉了打電動,成績也從原本的中等,到高三已經考進全校前幾名(後來順利考上台大資訊管理學系)。
多年之後,我讀到《原子習慣》開頭描述作者在一場棒球賽中意外受傷,瀕臨命危,幾年之後卻成為美國頂尖運動員,我非常有共鳴,心想:「我就知道!這一定可以的!」因為,我就是用了與書中相似的某些方法,改變了自己的人生。
很認同作者所說,建立持久習慣的關鍵,是先專心創造「新的身分認同」。先決定自己想成為什麼樣的人,然後逆推回來,思考那樣的人會做出哪些行為,接著開始實踐那些行為。國二那一年,我就是不想當「懦夫」,希望成為一個「身體健壯的人」,後來這樣的身分認同不僅讓我養成運動的規律(至今幾十年,幾乎天天都有運動的習慣),甚至連飲食也非常養生,鮮少生病需要看醫生。
我認為《原子習慣》過去幾年之所以風靡全世界,在於所倡導的「行為改變四法則」非常簡單、好記、難被忘記,且幾乎可以適用於各種不同的領域。台灣已經有許多讀者受惠於這些原則,徹底改變了習慣,甚至人生有如再造!只不過,為什麼還是有些人學習之後,卻沒有顯著效果呢?我想主要是在「知」與「行」之間有一道鴻溝,以至於沒有找到具體的執行方法,因此沒有「落地」。
我年輕的時候是碰運氣,自己摸索方法而改變了習慣(而那些方法都沒超出《原子習慣》所談的範圍),現代人若缺乏一位好的教練,或拿到一份具體實用的「實踐手冊」,在今天四處充滿誘惑、不斷吸走我們專注力的世界中,也就更難以改變習慣。如今有許多孩子,甚至大人的「成癮」現象,已成了當今社會的一大問題。此時,《原子習慣WORKBOOK》的問世,將大幅縮短「知」與「行」之間的距離,讓改變習慣的拼圖臻於完整。
他說:「2019年春季搬到明尼蘇達後不久,我拜讀了《原子習慣》。我接手的球隊前一年的戰績是5勝13敗,再前一年則是4勝13敗1平。我想要扭轉這個局面,而你的書闡明了我想要的藍圖。」
接著他解釋自己用來為整支隊伍建立更好習慣的系統。他說:「第一次季前訓練期間,我們給隊員們看一份簡報,詳述了我們可以做得更好的諸多細節。雖然我們的確解釋了球場上角色與責任,我們也談到球場下的事,例如如何把新球鞋穿軟以避免長水泡、如何在正確的日子穿著合適的裝備、如何進行冰浴等等。這些全是師法《原子習慣》裡提到的英國自行車隊——他們的進化始於檢視睡眠的床墊以及單車坐墊的舒適度,諸如此類的細節。他們起初專注於環境的改變,而非騎行的改變,而我們正是以這樣的邏輯重建球隊。」
他引起我的興趣,於是我細問他的做法。他說:「我們每年都會重溫這份簡報,強化擁有系統並全力遵循的重要性。我們有招募球員的系統、設計訓練內容的系統、以及球員的回饋迴路。要不是讀了你的書,我想我們根本不會有這些系統。」
「書中那句『我們不會升到目標的高度,而是落到系統的水準』深深烙印在我腦海。」
接下來發生的事情是:
2018年:5勝13敗,聯盟第九名
2019年:9 勝10敗,聯盟第六名;新系統的第一年
2020年:因新冠疫情賽季取消
2021年:19勝3敗1平,聯盟冠軍,NCAA甜蜜十六強
2022年:15勝5敗2平,聯盟冠軍,NCAA甜蜜十六強
2023年:20勝3敗3平,聯盟冠軍,NCAA全國總冠軍
2018年只拿下五場勝利的他們,在五年後成為全國總冠軍。
撰寫《原子習慣》之時,我不可能想像到這本書會發展成如今的模樣。當然,我希望自己寫了一本好書,但任何有理性的人都不會期待自己寫的書在六年就賣出2500萬冊。《原子習慣》已經成為一種現象,它有了獨立的生命力,全球數百萬讀者擁抱這本書的核心訊息:微小改變會在複利效應下累積為非凡成果。
你的人生軌跡會朝著你的習慣彎曲。重複什麼,就會強化什麼。而我的讀者時時提醒我,習慣能對人生產有多大的影響。
我每天都收到來自讀者的訊息,他們分享《原子習慣》如何改變了自己的健康、關係與事業,讓他們以全新的角度思索自己對人生握有的深遠力量。一些兒時朋友告訴我,他們在讀完《原子習慣》之後減重一百多磅,而且戒酒成功。治療師與心理學家寫信跟我說他們把《原子習慣》當成「作業」指派給病人閱讀。我聽過外科醫生說他們因這本書而改變了團隊準備手術的方式。我聽聞無數父母、老師和教練把這些概念傳遞給孩子、學生與球員。我甚至還看過《原子習慣》的刺青。
然而,儘管這些故事很不可思議,最讓我動容的並不是全國冠軍、減重轉變,以及刺青。讓我眼眶泛淚的是聽聞人們對自己有了截然不同的感受。有人跟我說:「我的孩子以我為榮。」有讀者告訴我:「《原子習慣》把我從黑暗的低谷拉出來,幫我重新聚焦人生。」還有人說:「這麼多年來,我第一次能夠看著鏡子,為自己正在成為的樣子感到滿意。」這樣的事情觸動我,因為這本書的意義一直都是如此:把習慣當工具,成為想要成為的那種人。
這些故事讓我想起自己寫這本書的初衷:幫助他人,並且給予他們力量。幫助感到受困的人找到實際而永續的轉變之道。給予人們力量,讓他們感覺自己坐在人生的駕駛座上。這也是這本《原子習慣實踐版》的目的。
讀者們喜愛《原子習慣》(它是史上評價最高的習慣類書籍),但我發現在實際建立新習慣的時候,具體的幫助總是不嫌多。理解與行動之間的落差確實存在,而且可能很難跨越。你讀到環境設計的重要性,但實際著手重新設計客廳感覺起來卻很複雜,幾乎無從下手。你學到「習慣堆疊」的概念,但真的要在忙碌的晨間打造有效的習慣堆疊卻令人望而卻步。你或許明白「以身分認同為基礎的習慣」力量很大,卻手足無措,不知該如何開始塑造。讀起來總是理所當然,但要真正著手進行,有時還是需要輕推一把。
這本WORKBOOK正是由此而生。它把《原子習慣》的理念與練習拆解為可執行的簡單步驟,任何人都能上手。你不必再苦思如何將「行為改變四法則」套用到習慣上,而是透過練習自然而然落實。
本書是《原子習慣》的輔助讀本,所以兩本搭配使用的效果最好。不過,就算單獨使用,或是距離上次閱讀《原子習慣》已經有一段時間,也不用擔心。本書會幫你複習《原子習慣》的核心理念,所以不用重讀前作也能順暢使用。
第一部分從〈習慣的科學〉開始,回顧《原子習慣》最重要的觀念。接著,你評估當前的狀況與需求,如此一來,就能清楚知道自己要著重於哪些面向,以及需要把哪些人生因素納入考量。第二部分〈行為改變四法則〉,透過逐步練習幫助你在建立與破除習慣的過程中實踐並融入這些原則。當你掌握四法則,第三部分〈與習慣共處〉幫助你建立起能夠長久支持習慣的心態。最後的〈工具箱〉涵蓋習慣的快速入門指南、關鍵概念的精華摘要、建立與破除習慣的啟動表,以及習慣追蹤表。
當你閱讀並操作本書,會發現它並沒有把「建立習慣」與「破除習慣」分開處理。我之所以這樣設計,原因很簡單:建立習慣與破除習慣的策略通常是一體兩面。稍作調整,多數練習就能兩者通用。假如你發現自己偏向專注於建立好習慣(或是專注於破除壞習慣),也沒問題。請以最適合自己的方式使用這本書。
◎如何從這本實踐手冊獲取最大成效
思考行為改變時,我深知——無論透過與讀者的交流或自身的生活經驗——想要一次改變所有事情的衝動很強烈。但我的目標是幫助你以一種能夠為成功鋪路的方式來處理行為改變。基於這個原因,我刻意在書中為讀者提供針對兩個習慣進行每一項練習的空間。我的建議是一次專注於一個習慣,但我也為兩個習慣預留空間,以便你之後帶著另一個習慣再次使用本書——又或者你當下就有兩個想要立刻著手處理的習慣。
我比較幫不上忙的地方在於對時間進度的期許。精通需要急躁,也需要耐心。急躁讓你傾向於採取行動、不願意浪費時間,而且每天都帶著緊迫感執行。耐心讓你延遲滿足、等待行動累積,並且信任過程。我設計這本實踐手冊來助你兩者兼得:在今天練習能夠長久帶來報償之事。如果我做得好,這些練習將幫助你投入更多時間去仔細建立一個習慣——而且堅持更久。
這引出關於如何從這本實踐手冊獲取最大成效的最後一點。沒有建立更好習慣的唯一方法,方法有很多。我的做法是給你力量,而不是給你處方。對一個人有益的習慣也許對另一個人有害;對朋友非常有效的習慣建立策略在你身上可能無用武之地。我不打算告訴你應該建立哪些習慣,或是應該做出哪些選擇。反之,我想賦予想法與策略,協助你做出自己的選擇,做到自己想做的事。
正因如此,書裡有諸多策略。目的不是要你終究把每個策略全都採納——就算你跳過書裡半數的練習也不要緊——我期望的是讓你感覺擁有了一整組可供選擇的工具,並從中找到最適合自己的工具。選出對自己有用的,其他的放著就好。
◎如何開始
如果要我留給你一句智慧箴言,那就是:永遠配合生活運作。生活是動態的,不是靜態的。對你有效的方法可能隨時間改變。我們一直在進化,這代表某個曾讓你獲益良多的習慣或策略也許哪一天就失去意義了。
某些人生轉折——搬到新城市、進入一段戀情、開始新工作、生兒育女,諸如此類的等等——都可能澈底改變你的生活形貌,讓舊習慣變得過時。不要淪為過往習慣的囚徒。與其耗費精力去勉強自己固守已經不合時宜的舊習,不如用這份能量培養真正契合當下生活形貌的新習慣。
我很喜歡一句話:「不要急,但也不要等。」每個人都對人生有所期盼。假如你真心渴望做某件事,就去做吧。死亡也會找上忙碌的人,它不會停下腳步,也不會等你方便的時候再回來。時機幾乎從不完美。接受眼前的此刻,培養因時制宜的意願,然後往前踏出小小的第一步。
今天也許就是採取行動的最佳時機。等得愈久,你就愈深陷當下的生活方式。你的習慣會被鞏固,你的信念會變頑強。你會安逸。行動從來都不容易,此時此刻很可能就是最容易的時候。拖延重要的事,等同刻意延遲更好的未來。
這本實踐手冊就是轉變的起點。讓我們開始吧。
【推薦序】
在微小的時間刻度裡,寫下習慣的壯麗風景——宋怡慧(節錄)
幾年前,詹姆斯.克利爾的《原子習慣》在世界各地引起關注,銷量突破兩千五百萬冊,「原子習慣」這個概念,也悄悄走進許多人的日常生活。它讓我們重新理解「原子習慣」——原來,習慣的養成,往往不是來自一次意志力與決心的強力驅策,而是每天那1%幾乎不被察覺的行為累積。
然而,許多人在闔上書頁後,心中仍會浮現一個真實的疑問:「我懂了原子習慣的道理,但明天早上醒來,我該從哪裡開始?」《原子習慣WORKBOOK》,正是為了回應多數讀者的這個提問而誕生,也試圖彌合「知道」與「做到」之間的落差。
如果說《原子習慣》像是一張為人生標示方向的地圖,那麼這本實踐手冊更像是一只可以隨身攜帶的行囊——它提供一套引導讀者「動手實作、持續調整、反覆驗證」的具體行動設計。對我而言,《原子習慣》改變了我對自律與習慣的理解方式,而《原子習慣WORKBOOK》則真正促成行為的真實轉變。我逐漸明白,從一個「不愛運動的人」,走向「能穩定維持運動習慣的人」,關鍵從來不在於是否更有毅力,而在於是否建立了一套不需逞強、卻能長久運作的習慣系統。這本新作正是詹姆斯.克利爾為所有渴望改變的人,所準備的一項務實而可行的工具。其中,「習慣疊加」的設計尤其關鍵。它讓你不必再為「沒有時間」而自責,而是學會將新習慣放置在原本就存在的時間軸上。因為習慣從來不是憑空生成的,它總是與環境、關係與日常作息緊密相連。本書中的習慣「提示」,會引導你重新看見自己的環境與社交人際,協助你調整那些看似微不足道、卻長期影響行為的細節,讓好習慣不必靠意志力硬撐,而是讓「行為改變四法則」而自然發生。
這本書最大的價值在於它為「扎根習慣」,而非「衝刺人生」而設計。透過清楚的行動框架與「習慣疊加」的實作模板,讀者不必再為新增習慣感到負擔,而是學會將改變嵌入原有的生活節奏中。同時,本書中的書寫記錄模板也協助我們重新檢視環境與人際脈絡,理解習慣往往是環境的產物,而非單靠意志力的結果。當阻力被降低,改變自然就不再那麼困難。
常有人問我,在忙碌的工作與寫作之間,如何仍能維持規律的運動?我的答案其實很簡單——從書中反覆提醒的「兩分鐘法則」開始。我們不需要一次完成一本書,只需要打開電腦,開始構思;不需要立刻跑完五公里,只要願意穿上運動服、換上跑鞋,走出門,讓身體動起來。正如本書透過「習慣塑形」的概念所指出的:先標準化,再最佳化;先讓行為站得住腳,再談成果是否耀眼。
每天完成那短短的兩分鐘,看似微不足道,卻是一種對自己的承諾,你為「理想自我」投注改變的努力。久而久之,那句「我做得到」的內在回應,會讓原本艱難的改變,逐漸轉化為自律而熟悉的日常。
環境是無聲卻持續的提醒;系統是願意與時間並肩的盟友。在這本書的引導下,我學著成為一名「生命的設計師」,將新的習慣連結到原本的生活節奏中,並把注意力從「我是否夠努力」,轉向「這個系統是否支持我」。當你開始這樣思考,便會發現,改變所帶來的焦慮正在減輕,而願意持續前行的力量,正悄悄累積。
【推薦序】
大幅縮短「知」與「行」之間的距離——愛瑞克(節錄)
我已屆半百之年,做某些事情稍嫌危險。在一場幫助弱勢團體募款的演講舞臺上,我向現場上百位聽眾說:「我多做一下伏地挺身,每個人多捐出一塊錢好嗎?」大家都說:「好!」結果我連續做了一百五十下,多募到了好幾萬元。
這是個意外。國中一年級的某一天上午,我倒在學校地面上,爬不起來。努力嘗試要用雙手撐起身體,沒反應!因為那次跳高發生意外,導致雙手嚴重骨折,我休養了一段時間,在家自學。兩隻手被牢牢固定,很長一段時間像是掛在我身上的裝飾品。白天自己在家裡無法出門(我也沒有手可以開門),於是靠雙腳的趾頭打電動,真是無聊透頂,我發誓只要我手好了,恢復自由之後,絕不再打電動。
半年之後已升上國二,雙手終於恢復到可正常使用,但是醫生再三提醒:要避免激烈運動的碰撞,可能二次骨折,那就很難復原。當時正值青春期精力旺盛的我,很討厭自己脆弱的雙手,彷彿一輩子都要處在擔心害怕中,像極了懦夫。我決定每天晚上練伏地挺身,從一開始只能做十下,緩慢增加。高一的時候已經可以連續做六十下,高二達到一百下,高三則是一百二十下,還會倒立做伏地挺身,常常在班上還有到別班表演。這呼應了詹姆斯‧克利爾所說:「重複什麼,就會強化什麼。」
那幾年,我同時戒掉了打電動,成績也從原本的中等,到高三已經考進全校前幾名(後來順利考上台大資訊管理學系)。
多年之後,我讀到《原子習慣》開頭描述作者在一場棒球賽中意外受傷,瀕臨命危,幾年之後卻成為美國頂尖運動員,我非常有共鳴,心想:「我就知道!這一定可以的!」因為,我就是用了與書中相似的某些方法,改變了自己的人生。
很認同作者所說,建立持久習慣的關鍵,是先專心創造「新的身分認同」。先決定自己想成為什麼樣的人,然後逆推回來,思考那樣的人會做出哪些行為,接著開始實踐那些行為。國二那一年,我就是不想當「懦夫」,希望成為一個「身體健壯的人」,後來這樣的身分認同不僅讓我養成運動的規律(至今幾十年,幾乎天天都有運動的習慣),甚至連飲食也非常養生,鮮少生病需要看醫生。
我認為《原子習慣》過去幾年之所以風靡全世界,在於所倡導的「行為改變四法則」非常簡單、好記、難被忘記,且幾乎可以適用於各種不同的領域。台灣已經有許多讀者受惠於這些原則,徹底改變了習慣,甚至人生有如再造!只不過,為什麼還是有些人學習之後,卻沒有顯著效果呢?我想主要是在「知」與「行」之間有一道鴻溝,以至於沒有找到具體的執行方法,因此沒有「落地」。
我年輕的時候是碰運氣,自己摸索方法而改變了習慣(而那些方法都沒超出《原子習慣》所談的範圍),現代人若缺乏一位好的教練,或拿到一份具體實用的「實踐手冊」,在今天四處充滿誘惑、不斷吸走我們專注力的世界中,也就更難以改變習慣。如今有許多孩子,甚至大人的「成癮」現象,已成了當今社會的一大問題。此時,《原子習慣WORKBOOK》的問世,將大幅縮短「知」與「行」之間的距離,讓改變習慣的拼圖臻於完整。
試閱
●原子習慣概念精要
每天進步1%:成功源於日常習慣——而非千載難逢的驚天巨變。專注於每天進步1%,一年之後,你將因為複利效應而比原本好上37倍。
以「身分認同」為始:最容易持續的行為就是與你的身分認同一致的行為。專注於「想成為誰」,而非「想達成什麼」,行為自會隨之而來。
系統重於目標:目標能為你指明方向,但系統才能帶你抵達。專注於打造正確的系統,它自會帶領你走向目標。
●行為改變四法則
法則1【提示】
建立好習慣:讓提示顯而易見
破除壞習慣:讓提示隱而不現
法則2【渴望】
建立好習慣:讓習慣有吸引力
破除壞習慣:讓習慣毫無吸引力
法則3【回應】
建立好習慣:讓行動輕而易舉
破除壞習慣:讓行動困難無比
法則4【獎賞】
建立好習慣:讓獎賞令人滿足
破除壞習慣:讓後果令人不滿
●潛伏之力的停滯期
由於初期的變化極其細微,效果往往要在一段時間之後才會顯現。這就導致我所謂的「失望之谷」,也就是成果遠遠落後於期望的時期。連續幾個星期或幾個月每天進步1%,看起來卻收效甚微,很容易令人沮喪,甚至讓人乾脆放棄。然而,倘若你還沒看見進展,並不是因為進展沒有發生,而是因為它尚未跨越可見的門檻。我把這個門檻稱為「潛伏之力的停滯期」。此時,成果終於趕上期望,你也開始看見改變。
好消息是,一旦跨越這個停滯期,改變也許會在轉瞬之間洶湧到來。先前投入的所有努力終於開花結果,最終成效甚至可能超越你最狂野的想像。
當你踏上持續改進的旅程,要記住:就算看不見,改變仍在發生。關鍵就是堅持得夠久,好讓自己收穫成果。保持耐心,給自己足以跨越停滯期的時間。
●以身分認同為基礎的習慣
身分與行為之間的連結就是回饋迴路:愈讓身分與目標一致,你就愈可能執行相應的行為。與此同時,愈常實踐與這個身分相符的習慣,這個身分就愈可能與你融為一體。
所以,要如何實際做到呢?這過程有兩個步驟:
1.決定自己想成為什麼樣的人。
2.用小勝利來向自己證明。
先決定自己想成為什麼樣的人,然後逆推回來,思考那樣的人會做出哪些行為。接著,開始實踐那些行為。每個行動都是一張選票,投給你想要成為的那種人。愈常仿照心中理想的人行動,就愈會感覺自己化身為那個人,持續這麼做就會變得愈來愈簡單,就像愈踩愈省力的飛輪。
這才是習慣之所以重要的真正原因。不是因為習慣可以幫助你達成某件事,而是因為習慣可以幫助你成為你想要成為的人。專注於「想成為誰」,而非「想做什麼」——這才是打造自己熱愛的人生的不敗法門。
●評估的力量
改變習慣之前先行評估是很重要的。這不是過程中最令人興奮的階段,我懂。一旦有了改變的動力,你會想要直接開始行動。你想馬上展開新的晨間慣例、下載冥想應用程式,或是辦一張健身房會員卡。但重點來了:不先理解需要改變什麼就急著改變,不會有任何好處。
評估的必要性在於確保兩件最根本的事:第一,你解決的問題是對的;第二,你用的解決法是對的。令人驚訝的是,我們很容易花費幾個月的時間努力改善錯誤的行為,或者追逐一個與自己想要打造的人生不相符的目標。若無評估,我們會自然而然仰賴假設,而我們的假設往往是錯的。
在此階段,我們要破除這種慣性,以「覺察」為第一步。評估創造清晰。它能揭露支配日常生活的隱藏模式,拆穿束縛你的錯誤假設,並凸顯你原本可能忽略的機會。最重要的是,它確保你在決定開始攀登時,爬的是對的那座山。
為了有效做到,我們將運用我稱為「ABZ」的架構。A代表對現況的誠實評估,不是你自以為的狀態,也不是你盼望的狀態。Z代表你最終想要到達的地方——你想成為的人,以及你想過的生活。B到Y則是從A前進到Z的過程所需的步驟。關鍵洞察在於:多數人認為要從A到Z,必須明確規畫出B到Y的每一步。但事實並非如此。你只需要知道B就好了。通往Z的路其實就只是一連串的B,一個B接著一個B。
在這個階段,我們先處理A與Z:不帶批判地評估自己當下的現況,並釐清自己想去的地方。到最後,你將能夠定義B——正確的下一步——也就是我們將在這本實踐手冊接下來的章節中專注掌握的習慣。每個章節都會提供多種策略,助你探索不同元素,希望其中有幾個會引起你的共鳴。也許不是每個方法都奏效,別擔心——專注於對你最有助益的部分即可。
記住:要到達Z,你唯一需要做的就是不斷重複B,一次又一次,一步一腳印。山就是這樣爬的,生命就是這樣轉變的。
●行動重於完美
要讓行為改變長期持續,最困難的一個部分就是學會接受不完美,尤其在初始階段。這似乎違反直覺——行為改變的目的不就是讓我們做得更好嗎?倘若一開始就把新習慣做壞,難道不會建立壞習慣?這些質問忽略了一點:完美主義敲響行為改變的喪鐘。假如非得等到能夠完美執行某個習慣才開始,你永遠都不會開始。就算開始了,假如你只在完美的情況與時機之下行動,重複的次數也永遠累積不到讓習慣生根的程度。對這種思維來說,我們的生活太難以預測,太不完美了。這樣的想法只會造成拖延。正是因為這樣,最重要的技能之一就是學會「直接開始」。縱使你跑不了一英里,朝對的方向邁出一步也遠遠勝過站在原地不動。
不完美的開始總有改進的可能,而執著於完美的計畫將讓你寸步難行。
很有幫助的一個重要觀念是:要產生正面效益,你鮮少需要把一個習慣做到完美。不要低估「只做五分鐘」的價值。五分鐘的伏地挺身是紮實的健身,五分鐘的對話能重燃一段關係,五分鐘的冥想能為情緒重開機,五分鐘的寫作能釐清你的思緒。長久下來,這些五分鐘會聚沙成塔。比起什麼都不做,一年後的你會因為持續投入這些五分鐘而快樂多了。每天晨起寫作三小時也許是理想的習慣,但就算每天只寫五分鐘,一年下來也能完成大半書稿。避免任何進展的作法,就是坐等「完美的早晨三小時」出現。它可能永遠不會出現——不要被這種事情阻止。正是因為這個道理,那些不完美的日子——「差強人意的健身」、「短暫的練習」——反而最重要。它們才是讓你留在賽道上的關鍵。
●靈活應變
我們一直在談長期思考與制定計畫。但計畫有個問題——它們並不總是如你所願。有多少次,你一絲不苟地擬定了縝密的計畫,確定已經把所有可能的問題與變數都納入考量,卻因為踢到始料未及的鐵板而亂了套?無論我們多麼想要相信自己能為未來做好萬全準備,生活就是不可預測,而精準規畫就是極度困難。
在這些突如其來的變化時刻,最重要的是你的回應。你可以困在過去,徒勞希望事情不是這樣,也可以接受新的現實,並據此應變。在這樣的時候,力量不在於一味的固守,而在於彈性與適應。與其在已經行不通的計畫上加倍投入,不如接受現況,為前行做出不得不然的改變。改變不可避免,抗拒只是白費力氣。
這也是關於「持之以恆」以及「讓習慣產生複利效應」的重要但書。理論上,持之以恆的關鍵在於自律、堅定,以及始終如一;現實中,持之以恆的關鍵在於靈活應變。時間不夠?那就縮小規模。精力不足?那就做簡化版。根據情況,找出不同的方式持續執行。讓習慣隨每日狀態與人生階段調整形態。需要做出改變並不代表你或你的習慣失敗了。這代表你正在成長,而習慣也必須跟著你一起成長。
●選擇你的習慣
這個習慣可以是你想要養成的,也可以是你想要戒除的,甚至是兩者的組合,例如你打算以一個新的習慣取代舊的習慣。
當你準備做出改變,我強烈建議一次專注於一個習慣。這也許很難接受。同時處理多個習慣感覺起來很誘人,尤其當你剛剛梳理出生活中諸多想要改變的面向。然而,同時嘗試愈多改變,成功的可能性就愈低。因此,請選擇一個習慣,等這個習慣漸漸到位,再回頭挑選下一個要處理的習慣。正因如此,我在書中為每項練習留了填寫兩次的空間——這樣一來,當你搞定一個習慣,就可以回頭針對另一個習慣做每一項練習。
有兩個例外情況。第一,如果非這麼做不可,你確實可以一次處理兩個習慣,只要一個習慣屬於個人生活,另一個習慣屬於職場生活。這兩個領域通常分得夠開,所以同時在兩邊進行行為改變不至於讓你不堪負荷。
第二,你可以隨時間變更自己正在處理的習慣。投身一個習慣並不代表無論如何都必須堅持到它成為生活的一部分。基於各式各樣的原因,你可能會在過程中發現這個習慣並不適合自己。也許你認為這個習慣並沒有帶來實質幫助,或者它不是達到目標的最佳方式。在這些情況下轉而培養另一個習慣,不需要有任何罪惡感。最重要的一直都是專注於對自己最有用的東西。因此,使用這本實踐手冊的過程中,只要發現更換習慣會帶來更大助益,隨時可以這麼做。
在投身習慣之前,先對你選擇的習慣做兩項重要查驗。倘若習慣無法通過這兩項檢測,它不會對你有幫助,也不會有用。
1.這個習慣解決的是問題的枝節還是根源?
第一個查驗是再次確認你選擇的習慣是否真能解決你想解決的問題。所有習慣都是生活中某個問題的解方。但如果你著手進行行為改變,到頭來卻發現新的習慣並沒有真正解決那個問題,那麼無論你以多高的效率養成這個習慣,問題依然無解。
一個有助你思考的比喻是:所有問題都可以從枝節層面或根源層面解決。今天砍掉荊棘的枝條,你今年就不會被刮傷,但到了明年,同樣的問題又會出現。今天把荊棘連根拔起,整株植物就會枯死。舉例來說,假設你想解決睡前滑手機的問題。枝節層面的解決方法之一是服用褪黑激素,希望自己能夠早早想睡,這樣就會停止滑手機。根源層面的解決方法之一是不把手機帶進臥室。
2.這個習慣是否符合你的生活形貌?
第二個重要查驗是再次確認你選擇的習慣能否配合你當下的生活形貌。假如你決定開始做更多運動,於是選擇在早晨鍛鍊,但你早上明明需要照顧孩子,這就不算為成功做好安排。
尤其值得一提的是,我們傾向於透過「重拾舊習」來做出改變。你聽過多少次類似的話:「只要我能重新開始跑步就好」或「真希望我能重拾當年的晨間慣例」。這樣的思考方式是可以理解的——改變並不容易,重拾過往曾經有效的方法,似乎是顯而易見而且簡單順手的選擇。
問題是,人生的變化無可避免。假如你重拾屬於過往人生階段的習慣,可能會發現那個舊習早已不適合現在的你。事實上,你之所以停止那個習慣,可能就是因為它對你的生活不再有益。硬要勉強重拾,可能會帶來挫折,讓你乾脆完全放棄。
解決之道是承認生活的改變,然後思考習慣應該以什麼形態契合當前的生活。你可以浪費時間祈求舊習依然適用,或者把時間拿來設計真正符合現狀的新習慣。後者才能帶你走向渴望的改變。
●習慣追蹤
這是一種強大而且極其簡單的強化之法——讓你的進展變得可見。進步本身就令人滿足,因為它證明了:就算尚未達成目標,你仍走在正確的道路上。問題是,進步往往不可見,這限制了進步的獎賞能力。然而,若讓進步變得可見,就能為任何活動增添滿足感。
習慣追蹤的形式有很多種,最有效的是視覺化。把待辦清單上已完成的項目劃掉,就是很多人已經在用的一種做法。你也可以製作一個實體的追蹤器,例如每完成一次活動,就在罐子裡放入一枚硬幣或迴紋針。記錄你的行為——使用運動或閱讀日誌——效果也很好。飲水記錄器或產能計時器等諸多應用程式也是為了讓進步可見而設計。請注意,習慣追蹤對養成習慣與戒除習慣有著同等效力,因為你可以追蹤自己執行了什麼行為,也可以追蹤自己成功避免了什麼行為。
○衡量對的東西
切記避免「衡量錯的東西」這個陷阱。我們是為了有意義的改變而試圖養成習慣,但習慣追蹤有時會讓我們偏離初衷,只重視「是否完成」,忽視習慣是否帶來我們想要的影響。舉例來說,如果你想多閱讀,可能認為記錄自己一年讀完幾本書是個好方法,而且逐年設定更高的數字目標。然而,這很容易讓你為了達標而優先選擇簡短易讀的書,反而不管內容對你使否真的有意義。這樣做雖然能讓你達成目標,卻讓這個習慣失去你原本追求的意義。
所以,追蹤習慣的同時,確保你追蹤對的東西,並且確保習慣追蹤對你來說是對的策略。
○使用習慣追蹤器
習慣追蹤器很簡單,通常以日曆的形式呈現,供你在上面記錄每天是否成功執行想要養成的習慣,或成功避免想要戒除的習慣。隨著時間推進,你能清楚看見執行的頻率與一致性。「不錯過任何一天」的驅力很強,能確保你完成該做的事。下
但要留意「全有或全無」的思維。「不錯過任何一天」的渴望讓我們很容易因為中斷連續紀錄而索性放棄整個習慣。這成了一個問題,因為錯過是無可避免的。也許外出渡假、也許撐過難熬的一天,也許生活太忙——這些事情就是會發生。問題不在於偶爾的失誤,而在於「做不到完美就乾脆不做」的想法。為了不受完美主義所阻,牢記這句口訣:絕不連續錯過兩次。
○「絕不連續錯過兩次」追蹤器
要製作專注於「絕不連續錯過兩次」的習慣追蹤器,使用兩種不同顏色的筆記錄。在執行習慣的日子畫上綠點,未執行的日子畫上紅點。紅點會變成強烈的視覺提示,提醒你不要再次錯過——目標是永遠不讓兩個紅點連續出現。
第一次錯誤永遠不是毀掉你的那一次,也不該被視為如此。重要的是,一旦犯錯,就立即修正,重回正軌,避免讓「錯過」變成新習慣。正是因為這樣,不完美執行習慣的日子反而最為關鍵。一次差強人意的運動、不到二十頁的閱讀、或五分鐘的吉他練習,都能讓你保持全勤,強化習慣,避免脫軌。
習慣追蹤器的另一個好處是允許你同時追蹤多個項目:同時進行的幾個不同習慣,或是與習慣相關的其他變數。假如你試圖戒除滑手機的習慣,而且隱約覺得滑手機的頻率與焦慮程度有關,你就可以同時追蹤「今天有沒有滑手機」和「今日焦慮程度」,藉此獲得更多資訊。
每天進步1%:成功源於日常習慣——而非千載難逢的驚天巨變。專注於每天進步1%,一年之後,你將因為複利效應而比原本好上37倍。
以「身分認同」為始:最容易持續的行為就是與你的身分認同一致的行為。專注於「想成為誰」,而非「想達成什麼」,行為自會隨之而來。
系統重於目標:目標能為你指明方向,但系統才能帶你抵達。專注於打造正確的系統,它自會帶領你走向目標。
●行為改變四法則
法則1【提示】
建立好習慣:讓提示顯而易見
破除壞習慣:讓提示隱而不現
法則2【渴望】
建立好習慣:讓習慣有吸引力
破除壞習慣:讓習慣毫無吸引力
法則3【回應】
建立好習慣:讓行動輕而易舉
破除壞習慣:讓行動困難無比
法則4【獎賞】
建立好習慣:讓獎賞令人滿足
破除壞習慣:讓後果令人不滿
●潛伏之力的停滯期
由於初期的變化極其細微,效果往往要在一段時間之後才會顯現。這就導致我所謂的「失望之谷」,也就是成果遠遠落後於期望的時期。連續幾個星期或幾個月每天進步1%,看起來卻收效甚微,很容易令人沮喪,甚至讓人乾脆放棄。然而,倘若你還沒看見進展,並不是因為進展沒有發生,而是因為它尚未跨越可見的門檻。我把這個門檻稱為「潛伏之力的停滯期」。此時,成果終於趕上期望,你也開始看見改變。
好消息是,一旦跨越這個停滯期,改變也許會在轉瞬之間洶湧到來。先前投入的所有努力終於開花結果,最終成效甚至可能超越你最狂野的想像。
當你踏上持續改進的旅程,要記住:就算看不見,改變仍在發生。關鍵就是堅持得夠久,好讓自己收穫成果。保持耐心,給自己足以跨越停滯期的時間。
●以身分認同為基礎的習慣
身分與行為之間的連結就是回饋迴路:愈讓身分與目標一致,你就愈可能執行相應的行為。與此同時,愈常實踐與這個身分相符的習慣,這個身分就愈可能與你融為一體。
所以,要如何實際做到呢?這過程有兩個步驟:
1.決定自己想成為什麼樣的人。
2.用小勝利來向自己證明。
先決定自己想成為什麼樣的人,然後逆推回來,思考那樣的人會做出哪些行為。接著,開始實踐那些行為。每個行動都是一張選票,投給你想要成為的那種人。愈常仿照心中理想的人行動,就愈會感覺自己化身為那個人,持續這麼做就會變得愈來愈簡單,就像愈踩愈省力的飛輪。
這才是習慣之所以重要的真正原因。不是因為習慣可以幫助你達成某件事,而是因為習慣可以幫助你成為你想要成為的人。專注於「想成為誰」,而非「想做什麼」——這才是打造自己熱愛的人生的不敗法門。
●評估的力量
改變習慣之前先行評估是很重要的。這不是過程中最令人興奮的階段,我懂。一旦有了改變的動力,你會想要直接開始行動。你想馬上展開新的晨間慣例、下載冥想應用程式,或是辦一張健身房會員卡。但重點來了:不先理解需要改變什麼就急著改變,不會有任何好處。
評估的必要性在於確保兩件最根本的事:第一,你解決的問題是對的;第二,你用的解決法是對的。令人驚訝的是,我們很容易花費幾個月的時間努力改善錯誤的行為,或者追逐一個與自己想要打造的人生不相符的目標。若無評估,我們會自然而然仰賴假設,而我們的假設往往是錯的。
在此階段,我們要破除這種慣性,以「覺察」為第一步。評估創造清晰。它能揭露支配日常生活的隱藏模式,拆穿束縛你的錯誤假設,並凸顯你原本可能忽略的機會。最重要的是,它確保你在決定開始攀登時,爬的是對的那座山。
為了有效做到,我們將運用我稱為「ABZ」的架構。A代表對現況的誠實評估,不是你自以為的狀態,也不是你盼望的狀態。Z代表你最終想要到達的地方——你想成為的人,以及你想過的生活。B到Y則是從A前進到Z的過程所需的步驟。關鍵洞察在於:多數人認為要從A到Z,必須明確規畫出B到Y的每一步。但事實並非如此。你只需要知道B就好了。通往Z的路其實就只是一連串的B,一個B接著一個B。
在這個階段,我們先處理A與Z:不帶批判地評估自己當下的現況,並釐清自己想去的地方。到最後,你將能夠定義B——正確的下一步——也就是我們將在這本實踐手冊接下來的章節中專注掌握的習慣。每個章節都會提供多種策略,助你探索不同元素,希望其中有幾個會引起你的共鳴。也許不是每個方法都奏效,別擔心——專注於對你最有助益的部分即可。
記住:要到達Z,你唯一需要做的就是不斷重複B,一次又一次,一步一腳印。山就是這樣爬的,生命就是這樣轉變的。
●行動重於完美
要讓行為改變長期持續,最困難的一個部分就是學會接受不完美,尤其在初始階段。這似乎違反直覺——行為改變的目的不就是讓我們做得更好嗎?倘若一開始就把新習慣做壞,難道不會建立壞習慣?這些質問忽略了一點:完美主義敲響行為改變的喪鐘。假如非得等到能夠完美執行某個習慣才開始,你永遠都不會開始。就算開始了,假如你只在完美的情況與時機之下行動,重複的次數也永遠累積不到讓習慣生根的程度。對這種思維來說,我們的生活太難以預測,太不完美了。這樣的想法只會造成拖延。正是因為這樣,最重要的技能之一就是學會「直接開始」。縱使你跑不了一英里,朝對的方向邁出一步也遠遠勝過站在原地不動。
不完美的開始總有改進的可能,而執著於完美的計畫將讓你寸步難行。
很有幫助的一個重要觀念是:要產生正面效益,你鮮少需要把一個習慣做到完美。不要低估「只做五分鐘」的價值。五分鐘的伏地挺身是紮實的健身,五分鐘的對話能重燃一段關係,五分鐘的冥想能為情緒重開機,五分鐘的寫作能釐清你的思緒。長久下來,這些五分鐘會聚沙成塔。比起什麼都不做,一年後的你會因為持續投入這些五分鐘而快樂多了。每天晨起寫作三小時也許是理想的習慣,但就算每天只寫五分鐘,一年下來也能完成大半書稿。避免任何進展的作法,就是坐等「完美的早晨三小時」出現。它可能永遠不會出現——不要被這種事情阻止。正是因為這個道理,那些不完美的日子——「差強人意的健身」、「短暫的練習」——反而最重要。它們才是讓你留在賽道上的關鍵。
●靈活應變
我們一直在談長期思考與制定計畫。但計畫有個問題——它們並不總是如你所願。有多少次,你一絲不苟地擬定了縝密的計畫,確定已經把所有可能的問題與變數都納入考量,卻因為踢到始料未及的鐵板而亂了套?無論我們多麼想要相信自己能為未來做好萬全準備,生活就是不可預測,而精準規畫就是極度困難。
在這些突如其來的變化時刻,最重要的是你的回應。你可以困在過去,徒勞希望事情不是這樣,也可以接受新的現實,並據此應變。在這樣的時候,力量不在於一味的固守,而在於彈性與適應。與其在已經行不通的計畫上加倍投入,不如接受現況,為前行做出不得不然的改變。改變不可避免,抗拒只是白費力氣。
這也是關於「持之以恆」以及「讓習慣產生複利效應」的重要但書。理論上,持之以恆的關鍵在於自律、堅定,以及始終如一;現實中,持之以恆的關鍵在於靈活應變。時間不夠?那就縮小規模。精力不足?那就做簡化版。根據情況,找出不同的方式持續執行。讓習慣隨每日狀態與人生階段調整形態。需要做出改變並不代表你或你的習慣失敗了。這代表你正在成長,而習慣也必須跟著你一起成長。
●選擇你的習慣
這個習慣可以是你想要養成的,也可以是你想要戒除的,甚至是兩者的組合,例如你打算以一個新的習慣取代舊的習慣。
當你準備做出改變,我強烈建議一次專注於一個習慣。這也許很難接受。同時處理多個習慣感覺起來很誘人,尤其當你剛剛梳理出生活中諸多想要改變的面向。然而,同時嘗試愈多改變,成功的可能性就愈低。因此,請選擇一個習慣,等這個習慣漸漸到位,再回頭挑選下一個要處理的習慣。正因如此,我在書中為每項練習留了填寫兩次的空間——這樣一來,當你搞定一個習慣,就可以回頭針對另一個習慣做每一項練習。
有兩個例外情況。第一,如果非這麼做不可,你確實可以一次處理兩個習慣,只要一個習慣屬於個人生活,另一個習慣屬於職場生活。這兩個領域通常分得夠開,所以同時在兩邊進行行為改變不至於讓你不堪負荷。
第二,你可以隨時間變更自己正在處理的習慣。投身一個習慣並不代表無論如何都必須堅持到它成為生活的一部分。基於各式各樣的原因,你可能會在過程中發現這個習慣並不適合自己。也許你認為這個習慣並沒有帶來實質幫助,或者它不是達到目標的最佳方式。在這些情況下轉而培養另一個習慣,不需要有任何罪惡感。最重要的一直都是專注於對自己最有用的東西。因此,使用這本實踐手冊的過程中,只要發現更換習慣會帶來更大助益,隨時可以這麼做。
在投身習慣之前,先對你選擇的習慣做兩項重要查驗。倘若習慣無法通過這兩項檢測,它不會對你有幫助,也不會有用。
1.這個習慣解決的是問題的枝節還是根源?
第一個查驗是再次確認你選擇的習慣是否真能解決你想解決的問題。所有習慣都是生活中某個問題的解方。但如果你著手進行行為改變,到頭來卻發現新的習慣並沒有真正解決那個問題,那麼無論你以多高的效率養成這個習慣,問題依然無解。
一個有助你思考的比喻是:所有問題都可以從枝節層面或根源層面解決。今天砍掉荊棘的枝條,你今年就不會被刮傷,但到了明年,同樣的問題又會出現。今天把荊棘連根拔起,整株植物就會枯死。舉例來說,假設你想解決睡前滑手機的問題。枝節層面的解決方法之一是服用褪黑激素,希望自己能夠早早想睡,這樣就會停止滑手機。根源層面的解決方法之一是不把手機帶進臥室。
2.這個習慣是否符合你的生活形貌?
第二個重要查驗是再次確認你選擇的習慣能否配合你當下的生活形貌。假如你決定開始做更多運動,於是選擇在早晨鍛鍊,但你早上明明需要照顧孩子,這就不算為成功做好安排。
尤其值得一提的是,我們傾向於透過「重拾舊習」來做出改變。你聽過多少次類似的話:「只要我能重新開始跑步就好」或「真希望我能重拾當年的晨間慣例」。這樣的思考方式是可以理解的——改變並不容易,重拾過往曾經有效的方法,似乎是顯而易見而且簡單順手的選擇。
問題是,人生的變化無可避免。假如你重拾屬於過往人生階段的習慣,可能會發現那個舊習早已不適合現在的你。事實上,你之所以停止那個習慣,可能就是因為它對你的生活不再有益。硬要勉強重拾,可能會帶來挫折,讓你乾脆完全放棄。
解決之道是承認生活的改變,然後思考習慣應該以什麼形態契合當前的生活。你可以浪費時間祈求舊習依然適用,或者把時間拿來設計真正符合現狀的新習慣。後者才能帶你走向渴望的改變。
●習慣追蹤
這是一種強大而且極其簡單的強化之法——讓你的進展變得可見。進步本身就令人滿足,因為它證明了:就算尚未達成目標,你仍走在正確的道路上。問題是,進步往往不可見,這限制了進步的獎賞能力。然而,若讓進步變得可見,就能為任何活動增添滿足感。
習慣追蹤的形式有很多種,最有效的是視覺化。把待辦清單上已完成的項目劃掉,就是很多人已經在用的一種做法。你也可以製作一個實體的追蹤器,例如每完成一次活動,就在罐子裡放入一枚硬幣或迴紋針。記錄你的行為——使用運動或閱讀日誌——效果也很好。飲水記錄器或產能計時器等諸多應用程式也是為了讓進步可見而設計。請注意,習慣追蹤對養成習慣與戒除習慣有著同等效力,因為你可以追蹤自己執行了什麼行為,也可以追蹤自己成功避免了什麼行為。
○衡量對的東西
切記避免「衡量錯的東西」這個陷阱。我們是為了有意義的改變而試圖養成習慣,但習慣追蹤有時會讓我們偏離初衷,只重視「是否完成」,忽視習慣是否帶來我們想要的影響。舉例來說,如果你想多閱讀,可能認為記錄自己一年讀完幾本書是個好方法,而且逐年設定更高的數字目標。然而,這很容易讓你為了達標而優先選擇簡短易讀的書,反而不管內容對你使否真的有意義。這樣做雖然能讓你達成目標,卻讓這個習慣失去你原本追求的意義。
所以,追蹤習慣的同時,確保你追蹤對的東西,並且確保習慣追蹤對你來說是對的策略。
○使用習慣追蹤器
習慣追蹤器很簡單,通常以日曆的形式呈現,供你在上面記錄每天是否成功執行想要養成的習慣,或成功避免想要戒除的習慣。隨著時間推進,你能清楚看見執行的頻率與一致性。「不錯過任何一天」的驅力很強,能確保你完成該做的事。下
但要留意「全有或全無」的思維。「不錯過任何一天」的渴望讓我們很容易因為中斷連續紀錄而索性放棄整個習慣。這成了一個問題,因為錯過是無可避免的。也許外出渡假、也許撐過難熬的一天,也許生活太忙——這些事情就是會發生。問題不在於偶爾的失誤,而在於「做不到完美就乾脆不做」的想法。為了不受完美主義所阻,牢記這句口訣:絕不連續錯過兩次。
○「絕不連續錯過兩次」追蹤器
要製作專注於「絕不連續錯過兩次」的習慣追蹤器,使用兩種不同顏色的筆記錄。在執行習慣的日子畫上綠點,未執行的日子畫上紅點。紅點會變成強烈的視覺提示,提醒你不要再次錯過——目標是永遠不讓兩個紅點連續出現。
第一次錯誤永遠不是毀掉你的那一次,也不該被視為如此。重要的是,一旦犯錯,就立即修正,重回正軌,避免讓「錯過」變成新習慣。正是因為這樣,不完美執行習慣的日子反而最為關鍵。一次差強人意的運動、不到二十頁的閱讀、或五分鐘的吉他練習,都能讓你保持全勤,強化習慣,避免脫軌。
習慣追蹤器的另一個好處是允許你同時追蹤多個項目:同時進行的幾個不同習慣,或是與習慣相關的其他變數。假如你試圖戒除滑手機的習慣,而且隱約覺得滑手機的頻率與焦慮程度有關,你就可以同時追蹤「今天有沒有滑手機」和「今日焦慮程度」,藉此獲得更多資訊。
配送方式
-
台灣
- 國內宅配:本島、離島
-
到店取貨:
不限金額免運費
-
海外
- 國際快遞:全球
-
港澳店取:
訂購/退換貨須知
退換貨須知:
**提醒您,鑑賞期不等於試用期,退回商品須為全新狀態**
-
依據「消費者保護法」第19條及行政院消費者保護處公告之「通訊交易解除權合理例外情事適用準則」,以下商品購買後,除商品本身有瑕疵外,將不提供7天的猶豫期:
- 易於腐敗、保存期限較短或解約時即將逾期。(如:生鮮食品)
- 依消費者要求所為之客製化給付。(客製化商品)
- 報紙、期刊或雜誌。(含MOOK、外文雜誌)
- 經消費者拆封之影音商品或電腦軟體。
- 非以有形媒介提供之數位內容或一經提供即為完成之線上服務,經消費者事先同意始提供。(如:電子書、電子雜誌、下載版軟體、虛擬商品…等)
- 已拆封之個人衛生用品。(如:內衣褲、刮鬍刀、除毛刀…等)
- 若非上列種類商品,均享有到貨7天的猶豫期(含例假日)。
- 辦理退換貨時,商品(組合商品恕無法接受單獨退貨)必須是您收到商品時的原始狀態(包含商品本體、配件、贈品、保證書、所有附隨資料文件及原廠內外包裝…等),請勿直接使用原廠包裝寄送,或於原廠包裝上黏貼紙張或書寫文字。
- 退回商品若無法回復原狀,將請您負擔回復原狀所需費用,嚴重時將影響您的退貨權益。






商品評價