素養導向的科學教育(第2版)
活動訊息
內容簡介
本書以素養導向闡述科學教育的宗旨及其實踐,書中首先以系統化思維的方式,介紹科學教育之目標與意義,並說明當前課綱與之關聯。隨之,闡述科學教育聚焦於素養導向,結合生活情境之意義與重要性;並且藉探究與實作的角色解析,說明科學社群從事問題解決透過探究,及與一般學生學習探究的必要性。由於科學素養乃生活中所需之知識與能力,本書中特別就其來由之背景與發展做說明,並強調在生活中之應用,以及作為終身學習實踐的核心意義。本書另根據學習表現與能力養成的宗旨,在探究歷程中運用實作與思考之外,亦介紹國際科學素養的發展及近況,以及讀寫與論證的策略與功能。為連結生活情境及終身學習,以利讀者理解及應用,本書並且介紹非制式科學教育的理論、現況及其與科學能力養成之關係。
目錄
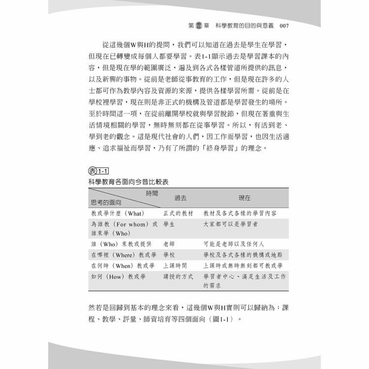
第壹章 科學教育的目的與意義
第貳章 科學素養與生活情境
第參章 探究能力的行與思
第肆章 國際科學素養
第伍章 科學素養與科學閱讀
第陸章 科學素養與科學寫作
第柒章 科學、技術與社會
第捌章 科學素養與論證
第玖章 非制式科學教育
第貳章 科學素養與生活情境
第參章 探究能力的行與思
第肆章 國際科學素養
第伍章 科學素養與科學閱讀
第陸章 科學素養與科學寫作
第柒章 科學、技術與社會
第捌章 科學素養與論證
第玖章 非制式科學教育
配送方式
-
台灣
- 國內宅配:本島、離島
-
到店取貨:
不限金額免運費
-
海外
- 國際快遞:全球
-
港澳店取:
訂購/退換貨須知
退換貨須知:
**提醒您,鑑賞期不等於試用期,退回商品須為全新狀態**
-
依據「消費者保護法」第19條及行政院消費者保護處公告之「通訊交易解除權合理例外情事適用準則」,以下商品購買後,除商品本身有瑕疵外,將不提供7天的猶豫期:
- 易於腐敗、保存期限較短或解約時即將逾期。(如:生鮮食品)
- 依消費者要求所為之客製化給付。(客製化商品)
- 報紙、期刊或雜誌。(含MOOK、外文雜誌)
- 經消費者拆封之影音商品或電腦軟體。
- 非以有形媒介提供之數位內容或一經提供即為完成之線上服務,經消費者事先同意始提供。(如:電子書、電子雜誌、下載版軟體、虛擬商品…等)
- 已拆封之個人衛生用品。(如:內衣褲、刮鬍刀、除毛刀…等)
- 若非上列種類商品,均享有到貨7天的猶豫期(含例假日)。
- 辦理退換貨時,商品(組合商品恕無法接受單獨退貨)必須是您收到商品時的原始狀態(包含商品本體、配件、贈品、保證書、所有附隨資料文件及原廠內外包裝…等),請勿直接使用原廠包裝寄送,或於原廠包裝上黏貼紙張或書寫文字。
- 退回商品若無法回復原狀,將請您負擔回復原狀所需費用,嚴重時將影響您的退貨權益。




商品評價