Python運算思維: Google Colab x Gemini AI - 「零基礎」x「高效率」學「程式設計」
內容簡介
Python 運算思維
Google Colab x Gemini AI
零基礎 + 高效率 學「程式設計」
內容簡介
★★★★★【國內第1本Gemini AI輔助學習Python】★★★★★
★★★★★【Google Colab x Gemini AI助攻】★★★★★
★★★★★【Gemini API設計智慧客服系統】★★★★★
本書特色如下:
☆ Gemini AI程式除錯(Debug)、註解、重構和重寫程式的應用。
★ 完整的解說機器學習數學原理和演算法。
☆ 用Gemini API設計「智慧客服系統」。
★ 提供「Google Colab的ipynb檔案」與「一般的py檔案」兩種程式。
本書用約700個一般實例與程式實例,同時使用ChatGPT輔助學習,講解了下列知識:
★ 科技與人工智慧知識融入內容
☆ 完整Python語法
★ 串列、元組、字典、集合
☆ 經緯度計算城市間的距離
★ 數學方法計算圓週率
☆ 生成式generator
★ 函數與類別設計
☆ 設計與使用自己的模組、使用外部模組
★ 中文Windows預設cp950與國際通用utf-8格式的檔案讀寫
☆ 程式除錯與異常處理
★ 正則表達式
☆ 影像處理
★ Numpy
☆ CSV文件
★ 2D ~ 3D的Matplotlib中英文靜態與動態圖表繪製
☆ 網路爬蟲
★ 人工智慧破冰之旅
☆ 迴歸分析
★ 機器學習使用scikit-learn入門
☆ 使用Gemini API設計「智慧客服中心」
讀者最值得閱讀本書的十大理由
①從零開始的運算思維訓練
第 1 章從 Computational Thinking、Python 起源、語言演化一路講解,讓初學者打好電腦科學與邏輯基礎。
②完整且紮實的 Python 語法入門到進階
從變數、資料型態、字串、串列、迴圈、集合、字典,到函數、類別、模組,內容涵蓋所有核心語法,是最適合初學者的系統化教材。
③每章皆搭配大量實例,學得會、用得到
例如 BMI、房貸、經緯度距離、凱薩密碼、單字統計、影像處理、成績系統、夏令營、動畫等真實專案,全面強化讀者實作能力。
④Gemini AI 系列深度整合,全書都有 AI 助教陪學
幾乎每章都有「Gemini AI 輔助程式設計」單元,協助:
◎產生程式碼
◎除錯
◎重構程式
◎解釋程式邏輯
本書是傳統 Python 教學 x AI 學習流程的最佳融合。
⑤完整示範 Google Colab 雲端 Python 開發
附錄 C 教你:建立雲端資料夾、編輯區操作、檔案管理、執行 Colab Notebook、下載結果等,完全不用本機安裝。
⑥帶領讀者從資料分析一路邁向 AI 應用
後半部內容從 CSV 處理、Excel 整合、詞雲、圖表、爬蟲、資料可視化,一直到:
◎迴歸分析
◎機器學習(KNN、Decision Tree、Random Forest)
◎資料預測
是一本「從基礎程式 → AI 入門」的完整學習路線。
⑦圖像處理、影像編輯深入易懂
Pillow 影像處理章節(裁切、合成、濾鏡、繪圖、中文字型處理),是 Python 初學者最需要但書籍中最少見的完整範例。
⑧以專案為核心設計,讀完就能做作品
全書 20+ 專題:
◎星座下載爬蟲
◎CIA 情報員訊息替換
◎雞兔同籠
◎動態動畫(sin 波、移動球)
◎幾何資料的物件導向應用
全部都是讀者能直接使用、修改、創作的實務案例。
⑨提供大量附錄與教學資源
附錄 A ~ G 包含:
◎Python 安裝
◎模組安裝
◎20 章練習題(是非與選擇)
◎RGB 色碼表
◎ ASCII 表
◎ 專有名詞索引
讓讀者查詢、複習、考證無縫銜接。
⑩一本書讓你掌握:Python + AI + Colab + 資料分析 + 影像處理 + 機器學習
本書橫跨初學者到進階者需要的所有內容,特別適合:
◎ 程式新手
◎ AI 時代想補強程式能力的讀者
◎ 大專學生
◎ 職場工程師/資料分析師入門
◎ 想用 AI 快速學 Python 的所有人
這不是一本「只有語法」的教科書,而是一套完整的學習系統。
Google Colab x Gemini AI
零基礎 + 高效率 學「程式設計」
內容簡介
★★★★★【國內第1本Gemini AI輔助學習Python】★★★★★
★★★★★【Google Colab x Gemini AI助攻】★★★★★
★★★★★【Gemini API設計智慧客服系統】★★★★★
本書特色如下:
☆ Gemini AI程式除錯(Debug)、註解、重構和重寫程式的應用。
★ 完整的解說機器學習數學原理和演算法。
☆ 用Gemini API設計「智慧客服系統」。
★ 提供「Google Colab的ipynb檔案」與「一般的py檔案」兩種程式。
本書用約700個一般實例與程式實例,同時使用ChatGPT輔助學習,講解了下列知識:
★ 科技與人工智慧知識融入內容
☆ 完整Python語法
★ 串列、元組、字典、集合
☆ 經緯度計算城市間的距離
★ 數學方法計算圓週率
☆ 生成式generator
★ 函數與類別設計
☆ 設計與使用自己的模組、使用外部模組
★ 中文Windows預設cp950與國際通用utf-8格式的檔案讀寫
☆ 程式除錯與異常處理
★ 正則表達式
☆ 影像處理
★ Numpy
☆ CSV文件
★ 2D ~ 3D的Matplotlib中英文靜態與動態圖表繪製
☆ 網路爬蟲
★ 人工智慧破冰之旅
☆ 迴歸分析
★ 機器學習使用scikit-learn入門
☆ 使用Gemini API設計「智慧客服中心」
讀者最值得閱讀本書的十大理由
①從零開始的運算思維訓練
第 1 章從 Computational Thinking、Python 起源、語言演化一路講解,讓初學者打好電腦科學與邏輯基礎。
②完整且紮實的 Python 語法入門到進階
從變數、資料型態、字串、串列、迴圈、集合、字典,到函數、類別、模組,內容涵蓋所有核心語法,是最適合初學者的系統化教材。
③每章皆搭配大量實例,學得會、用得到
例如 BMI、房貸、經緯度距離、凱薩密碼、單字統計、影像處理、成績系統、夏令營、動畫等真實專案,全面強化讀者實作能力。
④Gemini AI 系列深度整合,全書都有 AI 助教陪學
幾乎每章都有「Gemini AI 輔助程式設計」單元,協助:
◎產生程式碼
◎除錯
◎重構程式
◎解釋程式邏輯
本書是傳統 Python 教學 x AI 學習流程的最佳融合。
⑤完整示範 Google Colab 雲端 Python 開發
附錄 C 教你:建立雲端資料夾、編輯區操作、檔案管理、執行 Colab Notebook、下載結果等,完全不用本機安裝。
⑥帶領讀者從資料分析一路邁向 AI 應用
後半部內容從 CSV 處理、Excel 整合、詞雲、圖表、爬蟲、資料可視化,一直到:
◎迴歸分析
◎機器學習(KNN、Decision Tree、Random Forest)
◎資料預測
是一本「從基礎程式 → AI 入門」的完整學習路線。
⑦圖像處理、影像編輯深入易懂
Pillow 影像處理章節(裁切、合成、濾鏡、繪圖、中文字型處理),是 Python 初學者最需要但書籍中最少見的完整範例。
⑧以專案為核心設計,讀完就能做作品
全書 20+ 專題:
◎星座下載爬蟲
◎CIA 情報員訊息替換
◎雞兔同籠
◎動態動畫(sin 波、移動球)
◎幾何資料的物件導向應用
全部都是讀者能直接使用、修改、創作的實務案例。
⑨提供大量附錄與教學資源
附錄 A ~ G 包含:
◎Python 安裝
◎模組安裝
◎20 章練習題(是非與選擇)
◎RGB 色碼表
◎ ASCII 表
◎ 專有名詞索引
讓讀者查詢、複習、考證無縫銜接。
⑩一本書讓你掌握:Python + AI + Colab + 資料分析 + 影像處理 + 機器學習
本書橫跨初學者到進階者需要的所有內容,特別適合:
◎ 程式新手
◎ AI 時代想補強程式能力的讀者
◎ 大專學生
◎ 職場工程師/資料分析師入門
◎ 想用 AI 快速學 Python 的所有人
這不是一本「只有語法」的教科書,而是一套完整的學習系統。
目錄
第1 章 基本觀念
1-1 運算思維(Computational Thinking)
1-2 認識Python
1-3 Python 的起源
1-4 Python 語言發展史
1-5 變數 - 靜態語言與動態語言
1-6 系統的安裝與執行
1-7 程式註解(comments)
1-8 Python 彩蛋(Easter Eggs)
1-9 Gemini AI 輔助程式設計
第2 章 認識變數與基本數學運算
2-1 用Python 做計算
2-2 認識變數(variable)
2-3 認識程式的意義
2-4 認識註解的意義
2-5 變數的命名原則
2-6 基本數學運算
2-7 指派運算子
2-8 Python 的多重指定(Multiple Assignment) . 2-11
2-9 Python 的列連接(Line Continuation)
2-10 專題:複利計算/ 計算圓面積與圓周長
2-11 Gemini AI 輔助程式設計
第3 章 Python 的基本資料型態
3-1 type( ) 函數
3-2 數值資料型態
3-3 布林值資料型態
3-4 字串資料型態
3-5 字串與字元
3-6 專題:地球到月球時間計算/ 計算座標軸2 點之間距離
3-7 Gemini AI 輔助程式設計
第4 章 基本輸入與輸出
4-1 Python 的輔助說明help( )
4-2 格式化輸出資料使用print( )
4-3 資料輸入input( )
4-4 處理字串的數學運算eval( )
4-5 列出所有內建函數dir( )
4-6 專題:溫度轉換/ 房貸問題/ 經緯度距離/ 雞兔同籠
4-7 ChatGPT 輔助學習
第5 章 程式的流程控制
5-1 關係運算子
5-2 邏輯運算子
5-3 if 敘述
5-4 if ⋯ else 敘述
5-5 if ⋯ elif ⋯ else 敘述
5-6 Python 的 match-case 流程控制
5-7 專題:BMI/ 火箭升空/ 閏年
5-8 Gemini AI 輔助程式設計
第6 章 串列(List)
6-1 認識串列(list)
6-2 Python 物件導向觀念與方法
6-3 串列元素是字串的常用方法
6-4 增加與刪除串列元素
6-5 串列的排序
6-6 進階串列操作
6-7 串列內含串列
6-8 串列的賦值與切片拷貝
6-9 再談字串
6-10 in 和not in 運算式
6-11 enumerate 物件
6-12 專題:大型串列/ 認識凱薩密碼
6-13 Gemini AI 輔助程式設計
第7 章 迴圈設計
7-1 基本for 迴圈
7-2 range( ) 函數
7-3 進階的for 迴圈應用
7-4 while 迴圈
7-5 enumerate 物件使用for 迴圈解析
7-6 專題:成績系統/ 圓周率/ 國王的麥粒/ 電影院劃位
7-7 Gemini AI 輔助程式設計
7-8 Gemini 輔助程式除錯(Debug)
7-9 Gemini 重構程式
第8 章 元組(Tuple)
8-1 元組的定義
8-2 讀取元組元素
8-3 遍歷所有元組元素
8-4 元組切片(tuple slices)
8-5 方法與函數
8-6 串列與元組資料互換
8-7 其它常用的元組方法
8-8 enumerate 物件使用在元組
8-9 使用zip( ) 打包多個物件
8-10 製作大型的串列– 元素是元組
8-11 元組的功能
8-12 專題:認識元組/ 基礎統計應用
8-13 Gemini AI 輔助程式設計
第9 章 字典(Dict)
9-1 字典基本操作
9-2 遍歷字典
9-3 match-case 與字典的結合
9-4 字典內鍵的值是串列或字典
9-5 字典常用的函數和方法
9-6 製作大型的字典資料
9-7 專題:單字出現次數/ 字典生成式/ 星座/ 凱薩密碼
9-8 Gemini AI 輔助程式設計
第10 章 集合(Set)
10-1 建立集合
10-2 集合的操作
10-3 適用集合的方法
10-4 適用集合的基本函數操作
10-5 專題:夏令營程式/ 程式效率/ 集合生成式/ 雞尾酒實例
10-6 Gemini AI 輔助程式設計
第11 章 函數設計
11-1 Python 函數基本觀念
11-2 函數的參數設計
11-3 函數傳回值
11-4 呼叫函數時參數是串列
11-5 傳遞任意數量的參數
11-6 遞迴式函數設計recursive
11-7 區域變數與全域變數
11-8 匿名函數lambda
11-9 pass 與函數
11-10 專題:單字次數/ 質數/Fibonacci/ 歐幾里德演算法
11-11 Gemini AI 輔助程式設計
第12 章 類別– 物件導向的程式設計
12-1 類別的定義與使用
12-2 類別的訪問權限 – 封裝(encapsulation)
12-3 類別的繼承
12-4 多型(polymorphism)
12-5 多重繼承
12-6 專題:幾何資料的應用
12-7 Gemini AI 輔助程式設計
第13 章 設計與應用模組
13-1 將自建的函數儲存在模組中
13-2 應用自己建立的函數模組
13-3 將自建的類別儲存在模組內
13-4 應用自己建立的類別模組
13-5 隨機數random 模組
13-6 時間time 模組
13-7 系統sys 模組
13-8 keyword 模組
13-9 日期calendar 模組
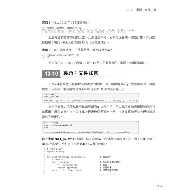
13-10 專題:文件加密
13-11 Gemini AI 輔助程式設計
第14 章 檔案讀取與寫入
14-1 開啟檔案open( )
14-2 讀取檔案
14-3 寫入檔案
14-4 讀取和寫入二進位檔案
14-5 認識編碼格式encoding
14-6 Gemini AI 輔助程式設計
第15 章 程式除錯與異常處理
15-1 程式異常
15-2 設計多組異常處理程序
15-3 丟出異常 - raise
15-4 程式除錯的典故
15-5 Gemini AI 輔助程式設計
第16 章 正則表達式Regular Expression
16-1 使用Python 硬功夫搜尋文字
16-2 正則表達式的基礎
16-3 更多搜尋比對模式
16-4 正則表達式的特殊字元
16-5 專題:搶救CIA 情報員 - sub( ) 方法
16-6 Gemini AI 輔助程式設計
第17 章 用Python 處理影像檔案
17-1 認識Pillow 模組的RGBA
17-2 Pillow 模組的盒子元組(Box tuple)
17-3 影像的基本操作
17-4 影像的編輯
17-5 裁切、複製與影像合成
17-6 影像濾鏡
17-7 在影像內繪製圖案
17-8 在影像內填寫文字
17-9 Gemini AI 輔助程式設計
第18 章 詞雲設計
18-1 Python Shell 環境 - 安裝wordcloud
18-2 我的第一個詞雲程式
18-3 建立含中文字詞雲結果失敗
18-4 建立含中文字的詞雲
18-5 進一步認識jieba 模組的分詞
18-6 建立含圖片背景的詞雲
18-7 Gemini AI 輔助程式設計
第19 章 使用Python 處理CSV 文件
19-1 建立一個CSV 文件
19-2 用記事本開啟CSV 檔案
19-3 csv 模組
19-4 讀取CSV 檔案
19-5 寫入CSV 檔案
19-6 Python 與Microsoft Excel
19-7 Gemini AI 輔助程式設計
第20 章 數據圖表的設計
20-1 認識matplotlib.ipynbplot 模組的主要函數 20-2
20-2 繪製簡單的折線圖plot( )
20-3 繪製散點圖scatter( )
20-4 Numpy 模組基礎知識
20-5 色彩映射color mapping
20-6 繪製多個圖表
20-7 建立畫布與子圖表物件
20-8 長條圖的製作bar( )
20-9 圓餅圖的製作pie( )
20-10 設計2D 動畫
20-11 專題:數學表達式/ 輸出文字/ 圖表註解
20-12 Gemini AI 輔助程式設計
第21 章 網路爬蟲自動化資料蒐集與整合
21-1 下載網頁資訊使用requests 模組
21-2 檢視網頁原始檔
21-3 解析網頁使用BeautifulSoup 模組
21-4 網路爬蟲實戰 – 12 星座圖片下載
第22 章 人工智慧破冰之旅
22-1 將畢氏定理應用在性向測試
22-2 電影分類
第23 章 迴歸分析基礎觀念
23-1 相關係數(Correlation Coefficient)
23-2 建立線性迴歸模型與數據預測
23-3 二次函數的迴歸模型
23-4 Gemini AI 輔助程式設計
第24 章 機器學習使用scikit-learn 入門
24-1 網路購物數據調查
24-2 使用scikit-learn 模組計算判定係數
24-3 預測未來值
24-4 人工智慧、機器學習、深度學習
24-5 認識scikit-learn 數據模組datasets
24-6 監督學習 – 線性迴歸
24-7 scikit-learn 產生數據
24-8 常見的監督學習分類器
24-9 無監督學習 – 群集分析
24-10 Gemini AI 輔助程式設計
第25 章 設計 Gemini 版的智慧客服系統
25-1 系統概念與設計架構
25-2 取得 Gemini API Key
25-3 我的第1 個Gemini 金鑰程式
25-4 Gemini 智慧問答小幫手
25-5 設計智慧客服系統
25-6 Gemini AI 模型比較
附錄C 使用Google Colab 雲端開發環境
C-1 進入Google 雲端
C-2 建立雲端資料夾
C-3 進入Google Colab 環境
C-4 編寫程式
C-5 掌握Google Colab 檔案操作
C-6 檔案/ 下載
C-7 認識「.ipynb」的本質
C-8 認識編輯區
C-9 筆記本內有多個儲存格
C-10 Gemini AI 輔助Python 程式設計
附錄D 指令、函數、方法與專有名詞索引
附錄A: 安裝與執行Python( 電子書):5 頁
附錄B: 安裝第三方模組( 電子書):4 頁
附錄C: 使用Google Colab 雲端開發環境
附錄D: 指令、函數與專有名詞索引
附錄E: RGB 色彩表( 電子書):5 頁
附錄F: Python 運算思維前20 章是非題與選擇題檔案第5 版( 電子書):36 頁
附錄G: ASCII 碼值表( 電子書):1 頁
1-1 運算思維(Computational Thinking)
1-2 認識Python
1-3 Python 的起源
1-4 Python 語言發展史
1-5 變數 - 靜態語言與動態語言
1-6 系統的安裝與執行
1-7 程式註解(comments)
1-8 Python 彩蛋(Easter Eggs)
1-9 Gemini AI 輔助程式設計
第2 章 認識變數與基本數學運算
2-1 用Python 做計算
2-2 認識變數(variable)
2-3 認識程式的意義
2-4 認識註解的意義
2-5 變數的命名原則
2-6 基本數學運算
2-7 指派運算子
2-8 Python 的多重指定(Multiple Assignment) . 2-11
2-9 Python 的列連接(Line Continuation)
2-10 專題:複利計算/ 計算圓面積與圓周長
2-11 Gemini AI 輔助程式設計
第3 章 Python 的基本資料型態
3-1 type( ) 函數
3-2 數值資料型態
3-3 布林值資料型態
3-4 字串資料型態
3-5 字串與字元
3-6 專題:地球到月球時間計算/ 計算座標軸2 點之間距離
3-7 Gemini AI 輔助程式設計
第4 章 基本輸入與輸出
4-1 Python 的輔助說明help( )
4-2 格式化輸出資料使用print( )
4-3 資料輸入input( )
4-4 處理字串的數學運算eval( )
4-5 列出所有內建函數dir( )
4-6 專題:溫度轉換/ 房貸問題/ 經緯度距離/ 雞兔同籠
4-7 ChatGPT 輔助學習
第5 章 程式的流程控制
5-1 關係運算子
5-2 邏輯運算子
5-3 if 敘述
5-4 if ⋯ else 敘述
5-5 if ⋯ elif ⋯ else 敘述
5-6 Python 的 match-case 流程控制
5-7 專題:BMI/ 火箭升空/ 閏年
5-8 Gemini AI 輔助程式設計
第6 章 串列(List)
6-1 認識串列(list)
6-2 Python 物件導向觀念與方法
6-3 串列元素是字串的常用方法
6-4 增加與刪除串列元素
6-5 串列的排序
6-6 進階串列操作
6-7 串列內含串列
6-8 串列的賦值與切片拷貝
6-9 再談字串
6-10 in 和not in 運算式
6-11 enumerate 物件
6-12 專題:大型串列/ 認識凱薩密碼
6-13 Gemini AI 輔助程式設計
第7 章 迴圈設計
7-1 基本for 迴圈
7-2 range( ) 函數
7-3 進階的for 迴圈應用
7-4 while 迴圈
7-5 enumerate 物件使用for 迴圈解析
7-6 專題:成績系統/ 圓周率/ 國王的麥粒/ 電影院劃位
7-7 Gemini AI 輔助程式設計
7-8 Gemini 輔助程式除錯(Debug)
7-9 Gemini 重構程式
第8 章 元組(Tuple)
8-1 元組的定義
8-2 讀取元組元素
8-3 遍歷所有元組元素
8-4 元組切片(tuple slices)
8-5 方法與函數
8-6 串列與元組資料互換
8-7 其它常用的元組方法
8-8 enumerate 物件使用在元組
8-9 使用zip( ) 打包多個物件
8-10 製作大型的串列– 元素是元組
8-11 元組的功能
8-12 專題:認識元組/ 基礎統計應用
8-13 Gemini AI 輔助程式設計
第9 章 字典(Dict)
9-1 字典基本操作
9-2 遍歷字典
9-3 match-case 與字典的結合
9-4 字典內鍵的值是串列或字典
9-5 字典常用的函數和方法
9-6 製作大型的字典資料
9-7 專題:單字出現次數/ 字典生成式/ 星座/ 凱薩密碼
9-8 Gemini AI 輔助程式設計
第10 章 集合(Set)
10-1 建立集合
10-2 集合的操作
10-3 適用集合的方法
10-4 適用集合的基本函數操作
10-5 專題:夏令營程式/ 程式效率/ 集合生成式/ 雞尾酒實例
10-6 Gemini AI 輔助程式設計
第11 章 函數設計
11-1 Python 函數基本觀念
11-2 函數的參數設計
11-3 函數傳回值
11-4 呼叫函數時參數是串列
11-5 傳遞任意數量的參數
11-6 遞迴式函數設計recursive
11-7 區域變數與全域變數
11-8 匿名函數lambda
11-9 pass 與函數
11-10 專題:單字次數/ 質數/Fibonacci/ 歐幾里德演算法
11-11 Gemini AI 輔助程式設計
第12 章 類別– 物件導向的程式設計
12-1 類別的定義與使用
12-2 類別的訪問權限 – 封裝(encapsulation)
12-3 類別的繼承
12-4 多型(polymorphism)
12-5 多重繼承
12-6 專題:幾何資料的應用
12-7 Gemini AI 輔助程式設計
第13 章 設計與應用模組
13-1 將自建的函數儲存在模組中
13-2 應用自己建立的函數模組
13-3 將自建的類別儲存在模組內
13-4 應用自己建立的類別模組
13-5 隨機數random 模組
13-6 時間time 模組
13-7 系統sys 模組
13-8 keyword 模組
13-9 日期calendar 模組
13-10 專題:文件加密
13-11 Gemini AI 輔助程式設計
第14 章 檔案讀取與寫入
14-1 開啟檔案open( )
14-2 讀取檔案
14-3 寫入檔案
14-4 讀取和寫入二進位檔案
14-5 認識編碼格式encoding
14-6 Gemini AI 輔助程式設計
第15 章 程式除錯與異常處理
15-1 程式異常
15-2 設計多組異常處理程序
15-3 丟出異常 - raise
15-4 程式除錯的典故
15-5 Gemini AI 輔助程式設計
第16 章 正則表達式Regular Expression
16-1 使用Python 硬功夫搜尋文字
16-2 正則表達式的基礎
16-3 更多搜尋比對模式
16-4 正則表達式的特殊字元
16-5 專題:搶救CIA 情報員 - sub( ) 方法
16-6 Gemini AI 輔助程式設計
第17 章 用Python 處理影像檔案
17-1 認識Pillow 模組的RGBA
17-2 Pillow 模組的盒子元組(Box tuple)
17-3 影像的基本操作
17-4 影像的編輯
17-5 裁切、複製與影像合成
17-6 影像濾鏡
17-7 在影像內繪製圖案
17-8 在影像內填寫文字
17-9 Gemini AI 輔助程式設計
第18 章 詞雲設計
18-1 Python Shell 環境 - 安裝wordcloud
18-2 我的第一個詞雲程式
18-3 建立含中文字詞雲結果失敗
18-4 建立含中文字的詞雲
18-5 進一步認識jieba 模組的分詞
18-6 建立含圖片背景的詞雲
18-7 Gemini AI 輔助程式設計
第19 章 使用Python 處理CSV 文件
19-1 建立一個CSV 文件
19-2 用記事本開啟CSV 檔案
19-3 csv 模組
19-4 讀取CSV 檔案
19-5 寫入CSV 檔案
19-6 Python 與Microsoft Excel
19-7 Gemini AI 輔助程式設計
第20 章 數據圖表的設計
20-1 認識matplotlib.ipynbplot 模組的主要函數 20-2
20-2 繪製簡單的折線圖plot( )
20-3 繪製散點圖scatter( )
20-4 Numpy 模組基礎知識
20-5 色彩映射color mapping
20-6 繪製多個圖表
20-7 建立畫布與子圖表物件
20-8 長條圖的製作bar( )
20-9 圓餅圖的製作pie( )
20-10 設計2D 動畫
20-11 專題:數學表達式/ 輸出文字/ 圖表註解
20-12 Gemini AI 輔助程式設計
第21 章 網路爬蟲自動化資料蒐集與整合
21-1 下載網頁資訊使用requests 模組
21-2 檢視網頁原始檔
21-3 解析網頁使用BeautifulSoup 模組
21-4 網路爬蟲實戰 – 12 星座圖片下載
第22 章 人工智慧破冰之旅
22-1 將畢氏定理應用在性向測試
22-2 電影分類
第23 章 迴歸分析基礎觀念
23-1 相關係數(Correlation Coefficient)
23-2 建立線性迴歸模型與數據預測
23-3 二次函數的迴歸模型
23-4 Gemini AI 輔助程式設計
第24 章 機器學習使用scikit-learn 入門
24-1 網路購物數據調查
24-2 使用scikit-learn 模組計算判定係數
24-3 預測未來值
24-4 人工智慧、機器學習、深度學習
24-5 認識scikit-learn 數據模組datasets
24-6 監督學習 – 線性迴歸
24-7 scikit-learn 產生數據
24-8 常見的監督學習分類器
24-9 無監督學習 – 群集分析
24-10 Gemini AI 輔助程式設計
第25 章 設計 Gemini 版的智慧客服系統
25-1 系統概念與設計架構
25-2 取得 Gemini API Key
25-3 我的第1 個Gemini 金鑰程式
25-4 Gemini 智慧問答小幫手
25-5 設計智慧客服系統
25-6 Gemini AI 模型比較
附錄C 使用Google Colab 雲端開發環境
C-1 進入Google 雲端
C-2 建立雲端資料夾
C-3 進入Google Colab 環境
C-4 編寫程式
C-5 掌握Google Colab 檔案操作
C-6 檔案/ 下載
C-7 認識「.ipynb」的本質
C-8 認識編輯區
C-9 筆記本內有多個儲存格
C-10 Gemini AI 輔助Python 程式設計
附錄D 指令、函數、方法與專有名詞索引
附錄A: 安裝與執行Python( 電子書):5 頁
附錄B: 安裝第三方模組( 電子書):4 頁
附錄C: 使用Google Colab 雲端開發環境
附錄D: 指令、函數與專有名詞索引
附錄E: RGB 色彩表( 電子書):5 頁
附錄F: Python 運算思維前20 章是非題與選擇題檔案第5 版( 電子書):36 頁
附錄G: ASCII 碼值表( 電子書):1 頁
序/導讀
序
在 AI 與程式設計融合的時代,學習 Python 不只是學語法,更是學會與人工智慧共同思考的能力。透過 Gemini AI 的輔助,我們能以自然語言理解程式、解構邏輯、創造應用,讓學習更直覺、更具啟發性。
本書正是在這樣的理念下誕生,以「Gemini AI 為學習夥伴」,帶領讀者用全新的方式探索 Python 的世界。Python 語法靈活多變,筆者以「完整程式實例教學」為核心,將每個語法概念轉化為可操作的範例,幫助學生在理解與應用之間建立橋樑。
全書共收錄約 700 個一般實例與程式實例,從基礎語法到人工智慧應用,逐步引導讀者掌握 Python 的邏輯思維與開發精神。主要內容包含:
►科技與人工智慧知識融入教學
►完整 Python 語法與實務操作
►串列、元組、字典、集合的應用
►經緯度計算城市間距離
►數學方法計算圓週率
►生成式(generator)與遞迴思維
►函數與類別設計
►自訂模組與外部模組整合
►中文 Windows cp950 與 UTF-8 編碼檔案讀寫
►程式除錯與異常處理
►正則表達式的資料比對
►影像處理與 Numpy 運算
►CSV 文件操作
►Matplotlib 靜態與動態圖表繪製(含中英文)
►網路爬蟲實務
►人工智慧破冰之旅
►迴歸分析與統計入門
►使用 scikit-learn 進行機器學習基礎實作
►應用 Gemini AI 設計「智慧客服中心」專案
所有程式範例皆提供 Google Colab 的「.ipynb 檔案」與「一般 .py 檔案」兩種版本,讓學習不再受限於環境,輕鬆上雲端、立即執行。希望這本書不僅能成為你學習Python 的起點,也能讓你在與 AI 共學的過程中,看見未來科技的無限可能。
寫過許多的電腦書著作,本書沿襲筆者著作的特色,程式實例豐富,相信讀者只要遵循本書內容必定可以在最短時間精通Python 設計,編著本書雖力求完美,但是學經歷不足,謬誤難免,尚祈讀者不吝指正。
洪錦魁2025/11/15
編號:309/359/500
jiinkwei@me.com
教學資源說明
本書所有習題實作題約199 題均有習題解答,如果您是學校老師同時使用本書教學,歡迎與本公司聯繫,本公司將提供完整的習題解答。
讀者資源說明
請至本公司網頁www.deepwisdom.com.tw 下載本書程式實例,以及電子書檔案,內容細項如下:
附錄A:安裝與執行Python( 電子書)
附錄B:安裝第三方模組( 電子書)
附錄C:可以參考書籍內容
附錄D:指令、函數、方法與專有名詞索引
附錄E:RGB 色彩表( 電子書)
附錄F:Python 運算思維前20 章是非題與選擇題檔案 ( 電子書)
附錄G:ASCII 碼值表( 電子書)
另外,讀者也可以從「讀者資源」獲得本書的偶數題習題解答。
在 AI 與程式設計融合的時代,學習 Python 不只是學語法,更是學會與人工智慧共同思考的能力。透過 Gemini AI 的輔助,我們能以自然語言理解程式、解構邏輯、創造應用,讓學習更直覺、更具啟發性。
本書正是在這樣的理念下誕生,以「Gemini AI 為學習夥伴」,帶領讀者用全新的方式探索 Python 的世界。Python 語法靈活多變,筆者以「完整程式實例教學」為核心,將每個語法概念轉化為可操作的範例,幫助學生在理解與應用之間建立橋樑。
全書共收錄約 700 個一般實例與程式實例,從基礎語法到人工智慧應用,逐步引導讀者掌握 Python 的邏輯思維與開發精神。主要內容包含:
►科技與人工智慧知識融入教學
►完整 Python 語法與實務操作
►串列、元組、字典、集合的應用
►經緯度計算城市間距離
►數學方法計算圓週率
►生成式(generator)與遞迴思維
►函數與類別設計
►自訂模組與外部模組整合
►中文 Windows cp950 與 UTF-8 編碼檔案讀寫
►程式除錯與異常處理
►正則表達式的資料比對
►影像處理與 Numpy 運算
►CSV 文件操作
►Matplotlib 靜態與動態圖表繪製(含中英文)
►網路爬蟲實務
►人工智慧破冰之旅
►迴歸分析與統計入門
►使用 scikit-learn 進行機器學習基礎實作
►應用 Gemini AI 設計「智慧客服中心」專案
所有程式範例皆提供 Google Colab 的「.ipynb 檔案」與「一般 .py 檔案」兩種版本,讓學習不再受限於環境,輕鬆上雲端、立即執行。希望這本書不僅能成為你學習Python 的起點,也能讓你在與 AI 共學的過程中,看見未來科技的無限可能。
寫過許多的電腦書著作,本書沿襲筆者著作的特色,程式實例豐富,相信讀者只要遵循本書內容必定可以在最短時間精通Python 設計,編著本書雖力求完美,但是學經歷不足,謬誤難免,尚祈讀者不吝指正。
洪錦魁2025/11/15
編號:309/359/500
jiinkwei@me.com
教學資源說明
本書所有習題實作題約199 題均有習題解答,如果您是學校老師同時使用本書教學,歡迎與本公司聯繫,本公司將提供完整的習題解答。
讀者資源說明
請至本公司網頁www.deepwisdom.com.tw 下載本書程式實例,以及電子書檔案,內容細項如下:
附錄A:安裝與執行Python( 電子書)
附錄B:安裝第三方模組( 電子書)
附錄C:可以參考書籍內容
附錄D:指令、函數、方法與專有名詞索引
附錄E:RGB 色彩表( 電子書)
附錄F:Python 運算思維前20 章是非題與選擇題檔案 ( 電子書)
附錄G:ASCII 碼值表( 電子書)
另外,讀者也可以從「讀者資源」獲得本書的偶數題習題解答。
配送方式
-
台灣
- 國內宅配:本島、離島
-
到店取貨:
不限金額免運費
-
海外
- 國際快遞:全球
-
港澳店取:
詳細資料
詳細資料
-
- 語言
- 中文繁體
- 裝訂
- 紙本平裝
-
- ISBN
- 9786267757550
- 分級
- 普通級
-
- 頁數
- 672
- 商品規格
- 23*17*3.29
-
- 出版地
- 台灣
- 適讀年齡
- 全齡適讀
-
- 注音
- 級別
訂購/退換貨須知
退換貨須知:
**提醒您,鑑賞期不等於試用期,退回商品須為全新狀態**
-
依據「消費者保護法」第19條及行政院消費者保護處公告之「通訊交易解除權合理例外情事適用準則」,以下商品購買後,除商品本身有瑕疵外,將不提供7天的猶豫期:
- 易於腐敗、保存期限較短或解約時即將逾期。(如:生鮮食品)
- 依消費者要求所為之客製化給付。(客製化商品)
- 報紙、期刊或雜誌。(含MOOK、外文雜誌)
- 經消費者拆封之影音商品或電腦軟體。
- 非以有形媒介提供之數位內容或一經提供即為完成之線上服務,經消費者事先同意始提供。(如:電子書、電子雜誌、下載版軟體、虛擬商品…等)
- 已拆封之個人衛生用品。(如:內衣褲、刮鬍刀、除毛刀…等)
- 若非上列種類商品,均享有到貨7天的猶豫期(含例假日)。
- 辦理退換貨時,商品(組合商品恕無法接受單獨退貨)必須是您收到商品時的原始狀態(包含商品本體、配件、贈品、保證書、所有附隨資料文件及原廠內外包裝…等),請勿直接使用原廠包裝寄送,或於原廠包裝上黏貼紙張或書寫文字。
- 退回商品若無法回復原狀,將請您負擔回復原狀所需費用,嚴重時將影響您的退貨權益。




商品評價