1122~1126_2026手帳年曆

今晚來點Web前端效能優化大補帖:從效能優化掌握前端開發的底層邏輯 全彩版(iThome鐵人賽系列書)

  • 79 569
    720

活動訊息

普發一萬放大術:滿千登記抽萬元好禮

2025聖誕禮物展—為朋友家人準備暖心驚喜!點我逛逛選禮物↓↓↓↓↓↓

活動倒數!11/26前參與,抽總價值2萬元購書金!

內容簡介

升級全彩!內容更新!

本次改版除了將一些過時的內容更新,以及新增新的章節以外,也驗證了大部分的篇章概念是不會因為前端技術本身或是 AI 的發展而變成無用的知識。作者希望透過「前端效能優化」這個主題協助讀者掌握前端開發裡的「底層邏輯」,在快速變化的前端領域掌握不變的核心概念,培養能夠快速適應未來改變的扎實基底!
第二版全面升級成全彩印刷,閱讀上更加美觀舒適!
內容也更新成最新技術,快速適應未來潮流!

「前端效能優化」最全面的書籍!
精通前端基礎和優化技術,為你打造高效能網站!

本書內容改編自第 13 屆 2021 iThome 鐵人賽,Modern Web 組冠軍網路系列文章──《今晚,我想來點 Web 前端效能優化大補帖!》。本書彙整了網頁前端應用效能優化的各種技巧,並以此為出發點,延伸至許多前端領域必備的知識。搭配簡易圖文和範例檔實作,讓你打造高效能的前端應用,解決網站效能痛點,提升速度與使用者體驗,增加網站曝光率與流量!

本次改版除了將一些過時的內容更新,以及新增新的章節以外,也驗證了大部分的篇章概念是不會因為前端技術本身或是 AI 的發展而變成無用的知識。作者希望透過「前端效能優化」這個主題協助讀者掌握前端開發裡的「底層邏輯」,在快速變化的前端領域掌握不變的核心概念,培養能夠快速適應未來改變的扎實基底!

專注底層邏輯才能永不過時!
讓你增進網站效能的四劑大補帖

▍小細節讓效能UP
除了依賴指標,還要從對的地方著手!

▍前端開發心法
用對優化工具和技術,提升效能&使用者體驗。

▍深入技術原理
介紹前端技術原理,精通前端應用知識。

▍提供完整範例
跟著實作範例學習,強化前端優化技能!


【精彩內容】
•認識 Core Web Vitals、RAIL Model、Lighthouse 等指標和效能監測工具,找出效能不足的地方。

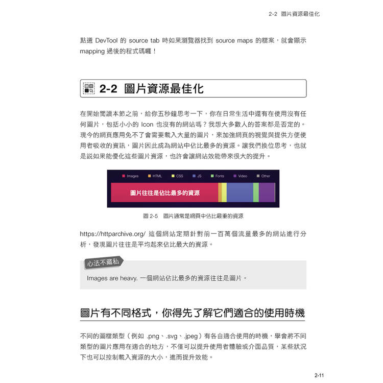
•建立前端必備知識:瀏覽器架構與渲染流程、網路與快取、JavaScript 記憶體管理機制,並學習正確的圖片資源、檔案壓縮與打包技術。

•在不同情境下使用正確的優化技術:Code Splitting、動態載入、Tree Shaking、模組化技巧、Web Workers 與 WebAssembly。

•使用 DevTool 檢測網站效能、實作 Debounce 與 Throttle,達到網站節流。

【目標讀者】
✦想要了解各種效能優化技巧的前端開發者
✦想要更理解前端開發底層知識的開發者
✦想了解前端開發近期發展與未來趨勢的讀者

下載範例程式檔案

本書的程式碼是由GitHub託管,可點選下面圖案前往下載:
https://github.com/kylemocode/f2e-performance-optimization-book-demo

作者

莫力全 Kyle Mo

我是 Kyle,也可以叫我老莫,目前在資安外商擔任軟體工程師,主要專注在 Web 開發領域。有個目標是 32 歲不當軟體工程師(寫這段文字的當下我 28 歲),希望能在短暫的人生中多多體驗不同可能性。有熟悉身心靈領域的朋友跟我說我的靈魂是一條充滿生命熱力的「覺醒之蛇」。我來這裡是為了打破「循規蹈矩」的框架,並教會人們如何活得更真、愛得更自由。當然有目標是一回事,能否成功又是另外一回事了,但相信探索的過程會充滿有趣的故事,歡迎大家來跟我交流!

2020 年於 Medium 發表〈今晚,我想來點 Web 前端效能優化大補帖!〉,分享許多前端知識及優化技巧。並於 2021 年以同主題參加 iThome 鐵人賽,獲得 Modern Web 組冠軍。

▍Email:
oldmo860617@gmail.com

▍Medium:
https://medium.com/@oldmo860617

▍IG:
kylemo.dev.life

目錄

推薦序一
推薦序二
推薦序三
第二版 自序

Ch00 寫在旅程之前,讓我們先理解底層邏輯

Ch01 認識前端效能優化與衡量指標 Planning And Metrics
1-1 前端效能優化為什麼如此重要?
1-2 效能的監控工具 ─ Performance Analyzers
1-3 衡量前端效能的重要指標:Core Web Vitals
1-4 從使用者的角度出發 ─ RAIL Model

Ch02 網頁資源優化 Assets Optimization
2-1 程式碼最佳化
2-2 圖片資源最佳化
2-3 檔案壓縮 File Compression
2-4 可適性服務 Adaptive Serving

Ch03 渲染流程優化 Render Process Optimization
3-1 瀏覽器的架構演進史
3-2 瀏覽器渲染引擎的運作機制
3-3 控制 Script 的載入時機 ─ Non-blocking Script
3-4 優化資源的載入時機 ─ Resource Hints
3-5 減輕渲染的負擔 ─ Virtualized List
3-6 延遲載入 Lazy Loading
3-7 CSS 也會影響效能!寫出高效能的 CSS
3-8 硬體加速 ─ CSS GPU Acceleration

Ch04 組建流程優化 Build Process Optimization
4-1 拆分應用的 Bundle ─ Code Splitting & Dynamic Import
4-2 移除用不到的程式碼 ─ Tree Shaking
4-3 犧牲支援度減少 Bundle Size ─ Polyfill-less Bundling Script
4-4 現代打包工具

Ch05 快取與網路機制 Caching & Networking
5-1 前端必備快取知識 (1):HTTP Cache
5-2 前端必備快取知識 (2):Service Workers Cache
5-3 前端必備快取知識 (3):CDN
5-4 運用 Service Workers ─ Application Shell Architecture
5-5 使用 Stale While Revalidate 提供更好的使用者體驗
5-6 極限加速!升級 HTTP 版本

Ch06 初探 Web Workers 與 WebAssembly
6-1 讓主執行緒喘口氣吧 ─ Web Workers
6-2 讓 Web 充滿更多可能性 ─ WebAssembly

Ch07 記憶體與渲染架構 Memory & Rendering Architecture
7-1 認識JavaScript 的記憶體管理機制
7-2 前端應用的各種渲染架構

Ch08 DevTool Debugging & 前端節流
8-1 善用DevTool 來監控網頁效能 ─ Runtime Performance Debugging
8-2 面對大量請求,前端可以做些什麼?

Ch09 前端可觀測性Frontend Observability
9-1 什麼是 Frontend Observability?
9-2 前端可觀測性的獨特挑戰
9-3 前端可觀測性實作工具與策略

附錄 A 參考資源

序/導讀

【專業推薦】
「這本書是 Kyle 在 AI 時代前,對於經典前端技術的集大成之作,而在 AI 時代的考驗下,這些內容仍是歷久彌新,仍舊佔據我們日常開發技術決策的要角。」
John Liu
Engineering Manager @Netskope


「距離上次出版已隔數年,作者仍深耕於前端領域,持續探索新技術,並用清晰的文字,梳理出複雜概念背後的脈絡。更難能可貴的是,他更長期投入於社群,帶領許多台灣的新血投入產業、啟發更多人熱愛前端。」
Lichin Lin
Design Engineer @GitHub


「前端效能優化是一個永無止境的主題,因為技術一直在進步,使用者的期待也一直在提高。但我一直相信與其追求每一個細節都優化到極致,不如先建立正確的效能觀念,知道什麼時候該優化以及該優化什麼。我真心推薦你好好讀這本書,而且一定要動手實作,親自驗證書中提到的技術。」
高見龍
五倍學院 創辦人 & 院長

配送方式

  • 台灣
    • 國內宅配:本島、離島
    • 到店取貨:
      金石堂門市 不限金額免運費
      7-11便利商店 ok便利商店 萊爾富便利商店 全家便利商店
  • 海外
    • 國際快遞:全球
    • 港澳店取:
      ok便利商店 順豐 7-11便利商店

詳細資料

詳細資料

    • 語言
    • 中文繁體
    • 裝訂
    • 紙本平裝
    • ISBN
    • 9786264143721
    • 分級
    • 普通級
    • 頁數
    • 400
    • 商品規格
    • 23*17*1.88
    • 出版地
    • 台灣
    • 適讀年齡
    • 全齡適讀
    • 注音
    • 級別

商品評價

訂購/退換貨須知

加入金石堂 LINE 官方帳號『完成綁定』,隨時掌握出貨動態:

加入金石堂LINE官方帳號『完成綁定』,隨時掌握出貨動態
金石堂LINE官方帳號綁定教學

提醒您!!
金石堂及銀行均不會請您操作ATM! 如接獲電話要求您前往ATM提款機,請不要聽從指示,以免受騙上當!

退換貨須知:

**提醒您,鑑賞期不等於試用期,退回商品須為全新狀態**

  • 依據「消費者保護法」第19條及行政院消費者保護處公告之「通訊交易解除權合理例外情事適用準則」,以下商品購買後,除商品本身有瑕疵外,將不提供7天的猶豫期:
    1. 易於腐敗、保存期限較短或解約時即將逾期。(如:生鮮食品)
    2. 依消費者要求所為之客製化給付。(客製化商品)
    3. 報紙、期刊或雜誌。(含MOOK、外文雜誌)
    4. 經消費者拆封之影音商品或電腦軟體。
    5. 非以有形媒介提供之數位內容或一經提供即為完成之線上服務,經消費者事先同意始提供。(如:電子書、電子雜誌、下載版軟體、虛擬商品…等)
    6. 已拆封之個人衛生用品。(如:內衣褲、刮鬍刀、除毛刀…等)
  • 若非上列種類商品,均享有到貨7天的猶豫期(含例假日)。
  • 辦理退換貨時,商品(組合商品恕無法接受單獨退貨)必須是您收到商品時的原始狀態(包含商品本體、配件、贈品、保證書、所有附隨資料文件及原廠內外包裝…等),請勿直接使用原廠包裝寄送,或於原廠包裝上黏貼紙張或書寫文字。
  • 退回商品若無法回復原狀,將請您負擔回復原狀所需費用,嚴重時將影響您的退貨權益。
※ 本商品會員日滿額金幣加碼回饋最高15倍
將於 2025/11/28 開賣 
金石堂門市 全家便利商店 ok便利商店 萊爾富便利商店 7-11便利商店
World wide
活動ing