0119~0120_燃燒的西太平洋(5)

Python修仙之路:VS Code + GitHub Copilot──從AI輔助學習到專案開發,全方位提升你的「程式閱讀力」

  • 79 514
    650

活動訊息

2025年度總結,讀者大數據最愛書單公布👉 快來看看

線上國際書展5折起,滿指定書單送書展門票

2026年節展,年節禮盒5折起,送禮一次搞定!

內容簡介

本書特色
● AI 輔助學習 × AI 輔助開發的完整整合
● 幾乎免費的學習工具,人人都能上手
● 超過 1000 個可反覆修煉的程式範例,建立真正的程式閱讀力
使用「經濟版Copilot」輔助學習Python程式設計
VS Code + GitHub Copilot
建立你的程式閱讀力 × 提示工程力 × 架構思維
● 不背語法,也能看懂Python程式碼
● 9大AI提示詞,系統化訓練「程式閱讀力」
● Copilot寫程式,你負責評估糾錯與決策
● 從AI輔助學習到AI專案開發完整進階
● 可與ChatGPT、Claude、Gemini搭配使用

不從背語法開始,而是先建立AI時代最重要的能力──程式閱讀力
隨著生成式AI能快速產生程式碼,「會寫程式」的定義正在轉變。在AI時代,真正的關鍵能力不再只是輸入指令,而是看懂、判斷、修正,並與AI協作完成程式設計與專案開發。

本書不是教你按快捷鍵、接受AI建議,而是從根本培養在AI時代不可或缺的核心能力——程式閱讀力。書中以新開發出的「窮人版Copilot」為核心,透過所設計出的9大AI提示詞,將「看懂程式」這件事有效轉化成結構化和系統化的程式學習方法論。

書中提供超過1000個程式範例,這些程式範例不是單純示範語法,而是學習者修煉程式閱讀力的最佳素材。每段程式碼都是一套可反覆拆解、理解與思考的「心法」,幫助你逐步建立看懂程式、評估程式與重構程式的能力。

全書依照程式學習的自然進程,分為三個修煉階段:從AI輔助學習Python,到駕馭GitHub Copilot撰寫程式,再進階到AI協作的專案開發與架構思維。所學到的不只是工具操作,更是在對的時機使用AI、評估AI的回應,以及真正掌握AI時代的程式設計能力。

你將學會
● 使用「窮人版 Copilot」的9大提示詞看懂Python程式
● 判斷AI產生的程式碼是否正確、可讀、可維護
● 與GitHub Copilot協作撰寫、審查與重構程式
● 將AI整合進版本控制、虛擬環境與專案流程
● 建立AI時代必備的程式素養與架構思維

適合讀者
● 想在AI時代學會程式設計的初學者
● 已有基礎,但想突破「能寫卻寫不好」瓶頸的學習者
● 希望導入AI輔助教學的程式設計教師與講師

作者

陳會安

現職
專職資訊圖書作者、大專資訊課程老師

經歷
企業講師、松崗電腦產品經理、美商 PH 出版經理、專業電腦書作者。
資訊技術作家,出版超過 100 本電腦著作,包括:程式設計(C / C++、Java、C#、HTML5、PHP、ASP.NET、JSP等)、資料庫、系統分析、資料結構等各種不同主題。

近年研究人工智慧、機器學習 / 深度學習、資料科學、網路爬蟲、大數據分析和物聯網相關課程與圖書寫作,也熱衷利用 Raspberry Pi、Arduino、ESP8266 / ESP32 和 Micro:bit 等開發板製作創客作品,投入創客領域的教學與寫作。

fChart 程式設計教學工具官方網址:
https://fchart.github.io/

目錄

Part IVS Code+Python修煉篇:AI輔助的程式設計學習
Chapter 01 安裝與建立 VS Code 的 Python 開發環境
1-1 下載與安裝 Python 官方開發環境
1-2 下載與安裝 Anaconda 的 Python 開發環境
1-3 下載與安裝 Visual Studio Code
1-4 認識生成式 AI、LLM 與提示詞

Chapter 02 VS Code 的基本使用
2-1 在 VS Code 設置 Python 開發環境
2-2 VS Code 使用介面與基本設定
2-3 使用 VS Code 建立 Python 程式
2-4 在 VS Code 開啟 Python 程式檔案
2-5 VS Code 的檔案與資料夾管理

Chapter 03 AI 程式助手:窮人版 Copilot
3-1 認識窮人版 Copilot
3-2 使用 fChart 流程圖 + VS Code 學習 Python 程式
3-3 窮人版 Copilot:看懂 Python 程式碼
3-4 窮人版 Copilot:除錯與修訂 Python 程式
3-5 窮人版 Copilot:了解 Python 程式結構

Chapter 04 AI 提示工程:透過生成式 AI 提升「程式閱讀力」
4-1 認識 AI 提示工程
4-2 生成式 AI:你最佳的 Python 程式助手
4-3 透過生成式 AI 提升「程式閱讀力」
4-4 用生成式 AI 產生閱讀訓練的 Python 程式

Part II GitHub Copilot+Python 神器篇: AI 輔助的程式撰寫
Chapter 05 GitHub Copilot 安裝、設定與基本使用
5-1 認識與安裝 GitHub Copilot
5-2 GitHub Copilot 基本互動方式
5-3 GitHub Copilot 使用介面
5-4 GitHub Copilot 使用管理與基本設定

Chapter 06 AI 程式寫手:使用 Copilot 撰寫 Python 程式碼
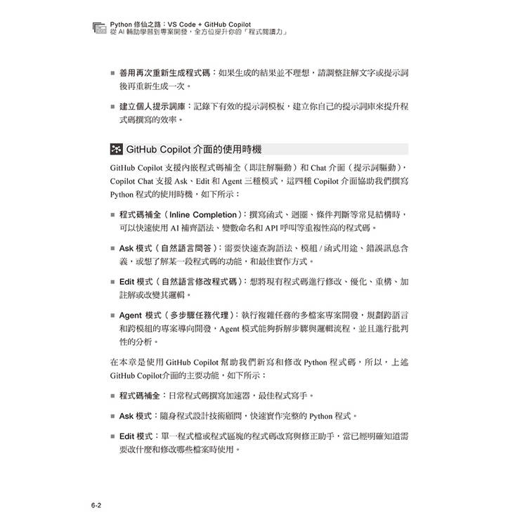
6-1 GitHub Copilot 互動方式的使用時機
6-2 使用註解驅動和程式碼補全撰寫程式碼
6-3 Copilot Chat 的 Edit 模式修改程式碼
6-4 Copilot Chat 的 Agent 模式自主編輯程式碼
6-5 Copilot Chat 的 Ask 模式協助撰寫程式碼

Chapter 07 AI 提升程式碼品質:使用 Copilot 審查、重構和最佳化程式碼
7-1 認識重構程式碼
7-2 AI 程式都更:使用 Copilot 重構程式碼
7-3 了解最佳化程式碼
7-4 AI 效能強化:使用 Copilot 最佳化程式碼
7-5 AI 體檢報告:使用 Copilot 審查程式碼

Chapter 08 AI 除錯程式碼:使用 Copilot 解釋、除錯與撰寫單元測試
8-1 AI 程式助手:使用 Copilot 解釋程式
8-2 AI 除蟲助手:使用 Copilot 除錯程式
8-3 認識單元測試和 Python 測試框架
8-4 AI 品管助手:使用 Copilot 生成單元測試
8-5 GitHub Copilot Chat 提示詞的增強語法

Part III VS Code+GitHub Copilot 成仙篇: AI 輔助的專案開發
Chapter 09 AI 輔助的版本控制:VS Code 的 Git/GitHub 協作開發
9-1 認識 Git 和 GitHub
9-2 在 VS Code 建立本機 Git 儲存庫
9-3 將本機 Git 推送到遠端 GitHub 儲存庫
9-4 在 VS Code 複製遠端 GitHub 儲存庫
9-5 在 VS Code 使用 Git/GitHub 版本控制

Chapter 10 AI 輔助的專案規劃:建立與管理 Python 虛擬環境
10-1 認識 Python 專案結構
10-2 建立與管理 Python 虛擬環境
10-3 使用 Copilot 協助看懂 Python 專案
10-4 AI 輔助的專案規劃:Copilot 協助建立 Python 專案

Chapter 11 AI 輔助的容器化部署:使用 Dockerfile 建立開發環境
11-1 DevOps 容器化技術:Docker 簡介
11-2 認識 Dockerfile
11-3 使用 GitHub Copilot 協助建立 Dockerfile
11-4 AI 輔助的容器化部署:Copilot + Dockerfile 建置 Python 應用

Chapter 12 AI 輔助的專案開發:從架構思維到程式實作
12-1 AI 文本摘要器專案規劃
12-2 AI 文本摘要器專案開發
12-3 使用 Copilot 建立專案的 Dockerfile
12-4 建置 Docker 映像檔和執行 Docker 容器

Appendix A Python 程式設計入門(電子書)
A-1 Python 變數、資料型別與運算子
A-2 流程控制
A-3 函式、模組與套件
A-4 容器型別
A-5 檔案與例外處理

Appendix B Git、WSL2 和 Docker 的安裝與設定(電子書)
B-1 安裝與設定 Windows 版的 Git
B-2 安裝 Windows 的 Linux 子系統
B-3 使用 Docker Desktop 安裝設定 Docker

配送方式

  • 台灣
    • 國內宅配:本島、離島
    • 到店取貨:
      金石堂門市 不限金額免運費
      7-11便利商店 ok便利商店 萊爾富便利商店 全家便利商店
  • 海外
    • 國際快遞:全球
    • 港澳店取:
      ok便利商店 順豐 7-11便利商店

詳細資料

詳細資料

    • 語言
    • 中文繁體
    • 裝訂
    • 紙本平裝
    • ISBN
    • 9786264144049
    • 分級
    • 普通級
    • 頁數
    • 360
    • 商品規格
    • 23*17*1.88
    • 出版地
    • 台灣
    • 適讀年齡
    • 全齡適讀
    • 注音
    • 級別

商品評價

訂購/退換貨須知

加入金石堂 LINE 官方帳號『完成綁定』,隨時掌握出貨動態:

加入金石堂LINE官方帳號『完成綁定』,隨時掌握出貨動態
金石堂LINE官方帳號綁定教學

提醒您!!
金石堂及銀行均不會請您操作ATM! 如接獲電話要求您前往ATM提款機,請不要聽從指示,以免受騙上當!

退換貨須知:

**提醒您,鑑賞期不等於試用期,退回商品須為全新狀態**

  • 依據「消費者保護法」第19條及行政院消費者保護處公告之「通訊交易解除權合理例外情事適用準則」,以下商品購買後,除商品本身有瑕疵外,將不提供7天的猶豫期:
    1. 易於腐敗、保存期限較短或解約時即將逾期。(如:生鮮食品)
    2. 依消費者要求所為之客製化給付。(客製化商品)
    3. 報紙、期刊或雜誌。(含MOOK、外文雜誌)
    4. 經消費者拆封之影音商品或電腦軟體。
    5. 非以有形媒介提供之數位內容或一經提供即為完成之線上服務,經消費者事先同意始提供。(如:電子書、電子雜誌、下載版軟體、虛擬商品…等)
    6. 已拆封之個人衛生用品。(如:內衣褲、刮鬍刀、除毛刀…等)
  • 若非上列種類商品,均享有到貨7天的猶豫期(含例假日)。
  • 辦理退換貨時,商品(組合商品恕無法接受單獨退貨)必須是您收到商品時的原始狀態(包含商品本體、配件、贈品、保證書、所有附隨資料文件及原廠內外包裝…等),請勿直接使用原廠包裝寄送,或於原廠包裝上黏貼紙張或書寫文字。
  • 退回商品若無法回復原狀,將請您負擔回復原狀所需費用,嚴重時將影響您的退貨權益。
※ 2025年度暢銷百大
預計 2026/01/23 出貨 上市後立即出貨 
金石堂門市 全家便利商店 ok便利商店 萊爾富便利商店 7-11便利商店
World wide
活動ing