AI數位轉型實戰指南:從技術到管理的跨行業攻略
活動訊息
內容簡介
本書是為那些希望在變局中尋找方向的領航者而寫。不僅談技術,更談策略、組織與行動。從數據平台的建立,到AI 應用的落地;從轉型藍圖的規劃,到組織文化的重塑,書中將帶你一步步看見AI 如何從概念走向價值,如何從技術變成競爭力,一窺AI 數位轉型的全貌!
企業導入AI前「必看的第一本書」!
一本真正能拿來用的企業AI導入手冊
📍 提供跨產業、可實踐、可落地的 AI 轉型藍圖
📍 讓企業從戰略、技術、組織到文化,完成一次「從登陸、推進到重構」的全面勝利
☑ 理論基礎 ☑ 架構與策略 ☑ 應用實戰 ☑ 流程實戰 ☑ 組織變革 ☑ 思考升級
👉 關鍵1 不是談趨勢,而是教你怎麼做
從專案啟動、系統整合到落地執行,完整拆解企業導入 AI。
👉 關鍵2 跨產業適用,不推倒重來
以既有 ERP、CRM、HR、MES 為基礎,協助企業循序升級,而非重建系統。
👉 關鍵3 顧問方法論,流程化可複製
將顧問實務轉化為可操作的表格、清單與架構,降低轉型試錯成本。
👉 關鍵4 內附工具模板,立即啟動專案
掃描 QR Code 下載專案表格與範例,直接套用到企業現場。
👉 關鍵5 給決策者與執行者的共同語言
讓主管、IT、業務與營運團隊,在同一套 AI 轉型框架下協作。
企業導入AI前「必看的第一本書」!
一本真正能拿來用的企業AI導入手冊
📍 提供跨產業、可實踐、可落地的 AI 轉型藍圖
📍 讓企業從戰略、技術、組織到文化,完成一次「從登陸、推進到重構」的全面勝利
☑ 理論基礎 ☑ 架構與策略 ☑ 應用實戰 ☑ 流程實戰 ☑ 組織變革 ☑ 思考升級
👉 關鍵1 不是談趨勢,而是教你怎麼做
從專案啟動、系統整合到落地執行,完整拆解企業導入 AI。
👉 關鍵2 跨產業適用,不推倒重來
以既有 ERP、CRM、HR、MES 為基礎,協助企業循序升級,而非重建系統。
👉 關鍵3 顧問方法論,流程化可複製
將顧問實務轉化為可操作的表格、清單與架構,降低轉型試錯成本。
👉 關鍵4 內附工具模板,立即啟動專案
掃描 QR Code 下載專案表格與範例,直接套用到企業現場。
👉 關鍵5 給決策者與執行者的共同語言
讓主管、IT、業務與營運團隊,在同一套 AI 轉型框架下協作。
目錄
PART 1 為何AI是數位轉型的核心?(理論基礎)
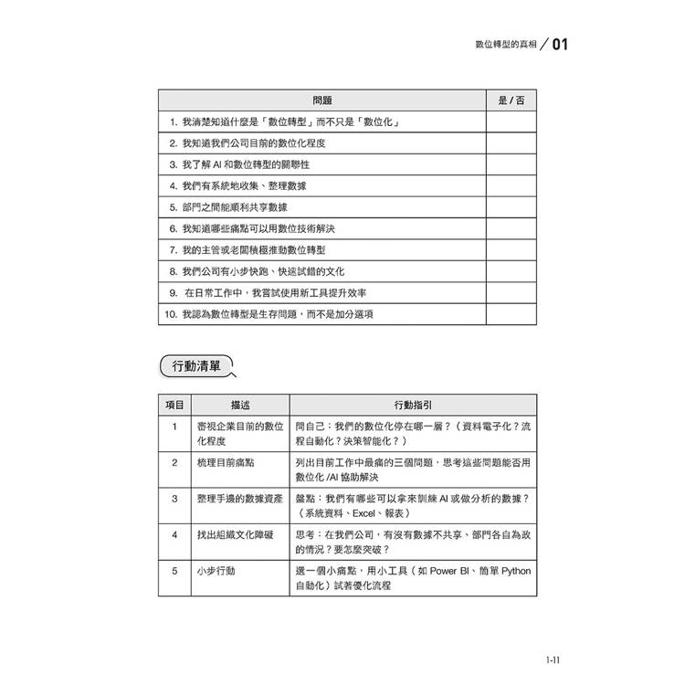
Chapter 01 數位轉型的真相
1.1 數位轉型不是上新系統
1.2 資料、流程、組織再造是核心
1.3 中層主管與IT人員的關鍵角色
1.4 成功數位轉型的四大心法
Chapter 02 AI導入的第一步:如何啟動企業AI化?
2.1 啟動前,先搞懂這三個必備條件
2.2 資料是AI的燃料,先盤點你的數據金礦
2.3 從小場景快速試做,不要一開始就大幹一場
2.4 選擇適合的AI工具,不是盲目追流行
Chapter 03 打造你的第一個AI專案(含案例設計指南)
3.1 什麼是成功的AI專案?
3.2 AI專案5步驟完整流程
3.3 真實案例解析(跨行業版)
3.4 專案常見的問題與解法
3.5 專案成果如何擴散至全公司?
PART 2 數位轉型的系統化方法(架構與策略)
Chapter 04 AI數位轉型擴大策略(從小試到全公司推動)
4.1 從一小步到一大步的關鍵思維
4.2 打造數位轉型推進小組(AI Champion Team)
4.3 設計數位轉型擴展藍圖(Scaling Plan)
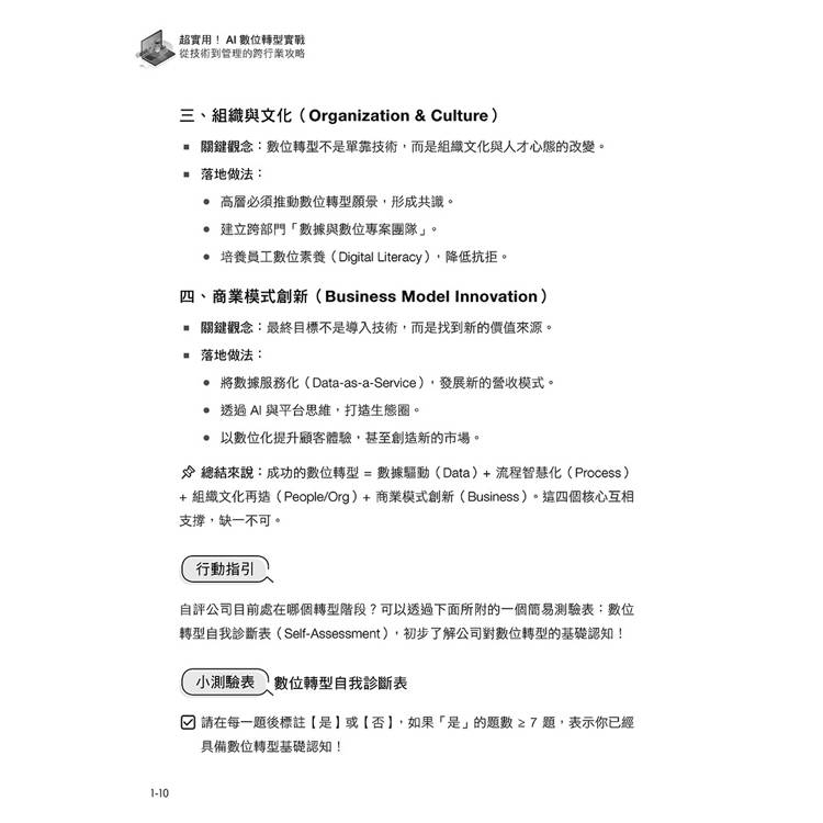
4.4 組織文化如何支持轉型?
4.5 轉型失敗的常見原因與避免方法
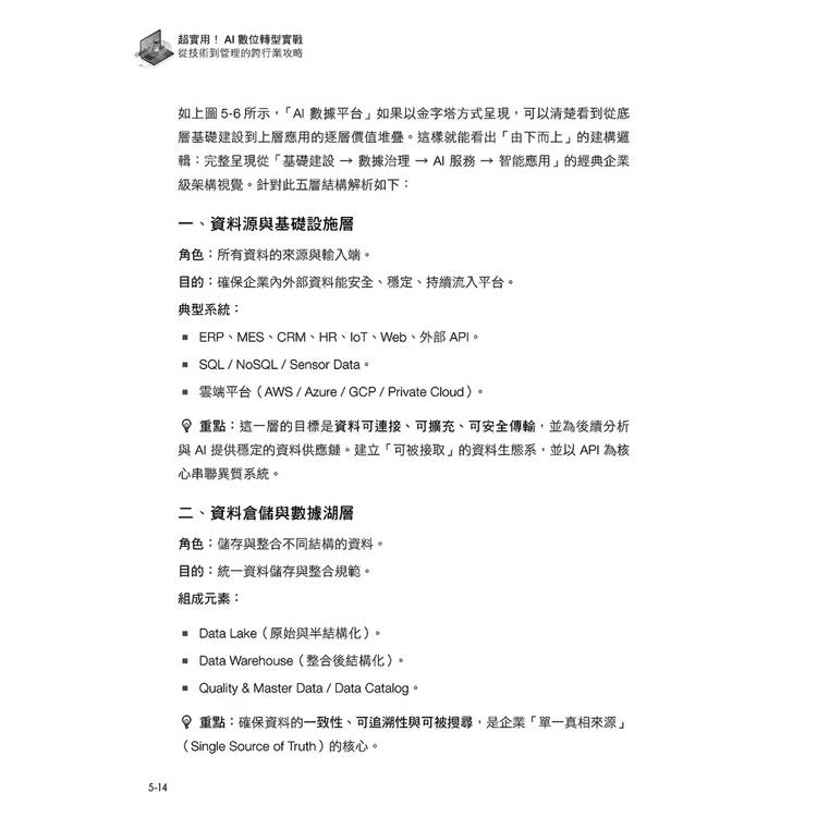
Chapter 05 建構AI數據平台
5.1 數據湖、資料倉儲、DataOps、MLOps簡介
5.2 AI 數據平台5 大階層
5.3 規劃並建構 AI 數據平台(中小企業)
5.4 規劃並建構 AI 數據平台(大型企業)
Chapter 06 AI落地場景選擇準則
6.1 頂層設計與優先順序規劃
6.2 轉型目標設定(OKR設計範例)
6.3 打造轉型藍圖
6.4 企業如何評估 AI 成熟度模型
6.5 智慧行動閉環在各行業AI轉型中的應用
PART 3 各行業AI落地場景(應用實戰)
Chapter 07 製造業AI應用實戰
7.1 製造業的數位痛點與數據特性
7.2 智慧製造的AI應用全景圖
7.3 從MES/SAP到AI模型:資料管線與AutoML示範
7.4 案例:AI排程最佳化專案
7.5 關鍵成功因素:資料整合與OT/IT協同
7.6 未來展望:從智慧工廠到自我優化工廠
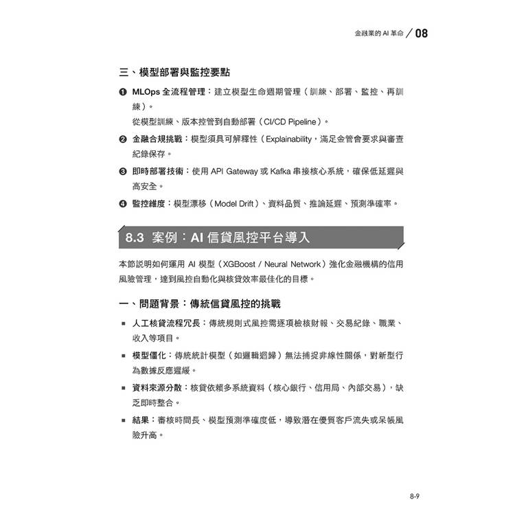
Chapter 08 金融業的AI革命
8.1 傳統金融流程的數位痛點
8.2 AI應用地圖
8.3 案例:AI信貸風控平台導入
8.4 法規遵循與模型透明化挑戰
8.5 未來趨勢:從AI到AIOps
Chapter 09 醫療業AI應用實戰
9.1 醫療資料特性:HL7、FHIR、病歷結構化
9.2 醫療 AI 五大應用場景
9.3 案例:AI輔助病理影像診斷系統
9.4 倫理挑戰與資料隱私
9.5 未來趨勢:從醫療AI到數位健康生態系
Chapter 10 零售業AI應用實戰
10.1 零售數據特性與痛點分析
10.2 五大AI應用場景
10.3 案例:AI精準行銷系統(Customer 360 + Recommendation Engine)
10.4 AI供應鏈與庫存優化
10.5 AI導入架構與工具
10.6 關鍵成功因素與未來展望
Chapter 11 公共部門與教育的AI創新
11.1 智慧城市與公共服務的 AI 應用
11.2 教育 AI 化:學習分析、智能助教、 個人化教材
11.3 案例:AI 決策平台在城市治理中的應用
11.4 資料治理與公民信任挑戰
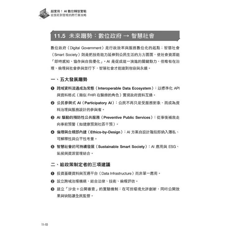
11.5 未來趨勢:數位政府 → 智慧社會
Chapter 12 跨產業共通模式與 AI 轉型框架
12.1 AI 導入的共通五階段模型
12.2 從流程自動化到智慧決策的演進路徑
12.3 跨產業通用應用模板(品質預測、客戶流失、能源節省)
12.4 AI 治理與倫理實務框架
12.5 未來藍圖:AI 驅動的自我學習型企業
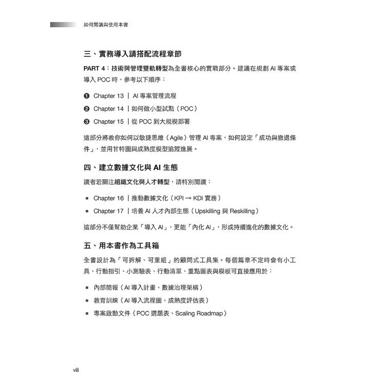
PART 4 技術與管理雙軌轉型(流程實戰)
Chapter 13 AI 專案管理流程
13.1 從需求確認到模型上線
13.2 敏捷管理在 AI 專案的應用
13.3 AI 專案的敏捷度量(Agile Metrics for AI Projects)
Chapter 14 如何做小型試點(POC)
14.1 POC 選題方法(五步驟)
14.2 風險控制與快速迭代
Chapter 15 從 POC 到大規模部署
15.1 成功標準與失敗撤退條件
15.2 成熟度模型推進法
PART 5 打造數據驅動組織(組織變革)
Chapter 16 推動數據文化
16.1 如何讓業務部門也懂數據
16.2 指標設計:KPI 轉成 KDI(Key Data Indicator)
Chapter 17 培養 AI 人才內部生態
17.1 從 Citizen Data Scientist 到 AI 專家
17.2 員工 Upskilling、Reskilling 規劃表
PART 6 未來展望與準備(思考升級)
Chapter 18 AI治理與負責任AI
18.1 模型偏誤、資料隱私、可解釋性
18.2 實施 AI 倫理準則的指南
Chapter 19 未來五年產業趨勢
19.1 AI + IoT、AI + Blockchain、AI + Edge Computing
19.2 每個中層主管需要具備的新能力
附錄
AI 數位轉型導入工具包
工具包內容
Chapter 01 數位轉型的真相
1.1 數位轉型不是上新系統
1.2 資料、流程、組織再造是核心
1.3 中層主管與IT人員的關鍵角色
1.4 成功數位轉型的四大心法
Chapter 02 AI導入的第一步:如何啟動企業AI化?
2.1 啟動前,先搞懂這三個必備條件
2.2 資料是AI的燃料,先盤點你的數據金礦
2.3 從小場景快速試做,不要一開始就大幹一場
2.4 選擇適合的AI工具,不是盲目追流行
Chapter 03 打造你的第一個AI專案(含案例設計指南)
3.1 什麼是成功的AI專案?
3.2 AI專案5步驟完整流程
3.3 真實案例解析(跨行業版)
3.4 專案常見的問題與解法
3.5 專案成果如何擴散至全公司?
PART 2 數位轉型的系統化方法(架構與策略)
Chapter 04 AI數位轉型擴大策略(從小試到全公司推動)
4.1 從一小步到一大步的關鍵思維
4.2 打造數位轉型推進小組(AI Champion Team)
4.3 設計數位轉型擴展藍圖(Scaling Plan)
4.4 組織文化如何支持轉型?
4.5 轉型失敗的常見原因與避免方法
Chapter 05 建構AI數據平台
5.1 數據湖、資料倉儲、DataOps、MLOps簡介
5.2 AI 數據平台5 大階層
5.3 規劃並建構 AI 數據平台(中小企業)
5.4 規劃並建構 AI 數據平台(大型企業)
Chapter 06 AI落地場景選擇準則
6.1 頂層設計與優先順序規劃
6.2 轉型目標設定(OKR設計範例)
6.3 打造轉型藍圖
6.4 企業如何評估 AI 成熟度模型
6.5 智慧行動閉環在各行業AI轉型中的應用
PART 3 各行業AI落地場景(應用實戰)
Chapter 07 製造業AI應用實戰
7.1 製造業的數位痛點與數據特性
7.2 智慧製造的AI應用全景圖
7.3 從MES/SAP到AI模型:資料管線與AutoML示範
7.4 案例:AI排程最佳化專案
7.5 關鍵成功因素:資料整合與OT/IT協同
7.6 未來展望:從智慧工廠到自我優化工廠
Chapter 08 金融業的AI革命
8.1 傳統金融流程的數位痛點
8.2 AI應用地圖
8.3 案例:AI信貸風控平台導入
8.4 法規遵循與模型透明化挑戰
8.5 未來趨勢:從AI到AIOps
Chapter 09 醫療業AI應用實戰
9.1 醫療資料特性:HL7、FHIR、病歷結構化
9.2 醫療 AI 五大應用場景
9.3 案例:AI輔助病理影像診斷系統
9.4 倫理挑戰與資料隱私
9.5 未來趨勢:從醫療AI到數位健康生態系
Chapter 10 零售業AI應用實戰
10.1 零售數據特性與痛點分析
10.2 五大AI應用場景
10.3 案例:AI精準行銷系統(Customer 360 + Recommendation Engine)
10.4 AI供應鏈與庫存優化
10.5 AI導入架構與工具
10.6 關鍵成功因素與未來展望
Chapter 11 公共部門與教育的AI創新
11.1 智慧城市與公共服務的 AI 應用
11.2 教育 AI 化:學習分析、智能助教、 個人化教材
11.3 案例:AI 決策平台在城市治理中的應用
11.4 資料治理與公民信任挑戰
11.5 未來趨勢:數位政府 → 智慧社會
Chapter 12 跨產業共通模式與 AI 轉型框架
12.1 AI 導入的共通五階段模型
12.2 從流程自動化到智慧決策的演進路徑
12.3 跨產業通用應用模板(品質預測、客戶流失、能源節省)
12.4 AI 治理與倫理實務框架
12.5 未來藍圖:AI 驅動的自我學習型企業
PART 4 技術與管理雙軌轉型(流程實戰)
Chapter 13 AI 專案管理流程
13.1 從需求確認到模型上線
13.2 敏捷管理在 AI 專案的應用
13.3 AI 專案的敏捷度量(Agile Metrics for AI Projects)
Chapter 14 如何做小型試點(POC)
14.1 POC 選題方法(五步驟)
14.2 風險控制與快速迭代
Chapter 15 從 POC 到大規模部署
15.1 成功標準與失敗撤退條件
15.2 成熟度模型推進法
PART 5 打造數據驅動組織(組織變革)
Chapter 16 推動數據文化
16.1 如何讓業務部門也懂數據
16.2 指標設計:KPI 轉成 KDI(Key Data Indicator)
Chapter 17 培養 AI 人才內部生態
17.1 從 Citizen Data Scientist 到 AI 專家
17.2 員工 Upskilling、Reskilling 規劃表
PART 6 未來展望與準備(思考升級)
Chapter 18 AI治理與負責任AI
18.1 模型偏誤、資料隱私、可解釋性
18.2 實施 AI 倫理準則的指南
Chapter 19 未來五年產業趨勢
19.1 AI + IoT、AI + Blockchain、AI + Edge Computing
19.2 每個中層主管需要具備的新能力
附錄
AI 數位轉型導入工具包
工具包內容
配送方式
-
台灣
- 國內宅配:本島、離島
-
到店取貨:
不限金額免運費
-
海外
- 國際快遞:全球
-
港澳店取:
訂購/退換貨須知
退換貨須知:
**提醒您,鑑賞期不等於試用期,退回商品須為全新狀態**
-
依據「消費者保護法」第19條及行政院消費者保護處公告之「通訊交易解除權合理例外情事適用準則」,以下商品購買後,除商品本身有瑕疵外,將不提供7天的猶豫期:
- 易於腐敗、保存期限較短或解約時即將逾期。(如:生鮮食品)
- 依消費者要求所為之客製化給付。(客製化商品)
- 報紙、期刊或雜誌。(含MOOK、外文雜誌)
- 經消費者拆封之影音商品或電腦軟體。
- 非以有形媒介提供之數位內容或一經提供即為完成之線上服務,經消費者事先同意始提供。(如:電子書、電子雜誌、下載版軟體、虛擬商品…等)
- 已拆封之個人衛生用品。(如:內衣褲、刮鬍刀、除毛刀…等)
- 若非上列種類商品,均享有到貨7天的猶豫期(含例假日)。
- 辦理退換貨時,商品(組合商品恕無法接受單獨退貨)必須是您收到商品時的原始狀態(包含商品本體、配件、贈品、保證書、所有附隨資料文件及原廠內外包裝…等),請勿直接使用原廠包裝寄送,或於原廠包裝上黏貼紙張或書寫文字。
- 退回商品若無法回復原狀,將請您負擔回復原狀所需費用,嚴重時將影響您的退貨權益。



商品評價