1106_2026手帳年曆

LangChain學習手冊|使用 LangChain 與 LangGraph 建構 AI 與 LLM 應用程式

  • 85 578
    680

活動訊息

金石堂,總有一本書懂你!雙11更好買,25家銀行信用卡分期0利率!

內容簡介

內容簡介:若要打造可推理及提取外部資料、理解前後脈絡、可投入正式環境的 AI 應用程式,你就必須熟悉熱門的開發框架與平台 LangChain。它可以用來建立、執行與管理有自主行動能力的 app。目前已有許多頂尖公司採用 LangChain,包括 Zapier、Replit、Databricks 等。對於已經學會 Python 或 JavaScript,且想要掌握 AI 能力的新手開發者而言,本書是必備的學習資源。

作者 Mayo Oshin 與 Nuno Campos 透過實用的見解與深入的教學,帶領你逐步掌握 LangChain 的運用。從基礎概念開始,一步步帶你建立一個可正式上線,並且能夠使用個人資料的 AI agent。

• 運用 retrieval-augmented generation(RAG)技術,結合外部的即時資料來提升 LLM 的準確性。
• 開發並部署能夠與使用者聰明地互動,並且記得前後脈絡的 AI 應用程式。
• 透過 LangGraph 來使用強大的 agent 架構。
• 整合並管理第三方 API 與工具,以擴充 AI 應用程式的功能。
• 監控、測試與評估 AI 應用程式,以提升效能。
• 瞭解 LLM app 開發的基礎知識,並學習如何在 LangChain 上加以活用。

-------------------------------------------------------------

「本書包含條理分明的講解和可落實的技巧,是掌握 LangChain 的強大功能,並用它來製作可上線的生成式 AI 與 agent 的首選資源。對於想充分利用此平台之潛力的開發者來說,是必讀之作。」
── Tom Taulli,IT 顧問暨《AI輔助程式開發》作者

「這本完整的指南涵蓋文件提取與檢索,以及在正式環境中部署與監控 AI agent 的完整知識。透過引人入勝的範例、直覺的圖解與實際的程式碼,讓 LangChain 變得既有趣又好玩!」
── Rajat K. Goel,IBM 資深軟體工程師

「這是一本完整的 LLM 指南,不只介紹基礎知識,也探討生產階段,充滿技術見解、實用策略,以及強大的 AI 模式。」
── Gourav Singh Bais,Allianz Services 資深資料科學家暨技術內容撰寫人

作者

Mayo Oshin 是科技創業家、AI 顧問與天使投資人。他是 LangChain 開源程式庫的早期開發貢獻者與推廣者,也是廣受歡迎的 AI「與資料對話(chat with data)」運動的先驅。

Nuno Campos 是 LangChain 的創始軟體工程師之一。他擁有十年的 Python 與 JavaScript 軟體工程、系統架構設計,以及開源維護經驗。

目錄

第一章 使用 LangChain 必備的 LLM 基礎知識
設置 LangChain 環境
在 LangChain 中使用 LLM
讓 LLM 的指示詞可以重複使用
從 LLM 取得特定格式的輸出
組合 LLM 應用程式的各個部分

第二章 RAG 首部曲:為你的資料建立索引
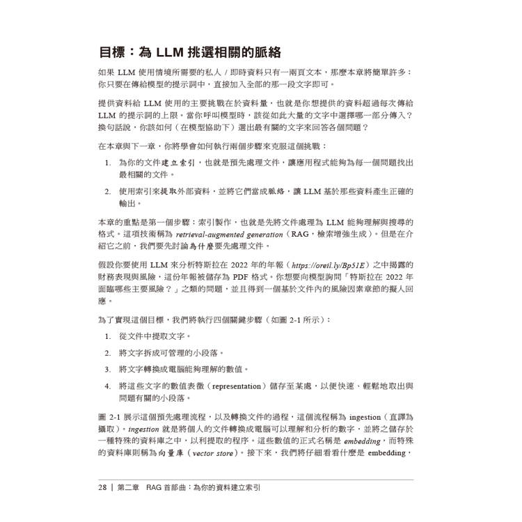
目標:為 LLM 挑選相關的脈絡
embedding:將文字轉換成數值
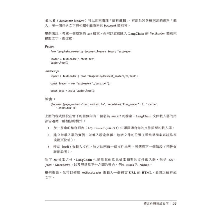
將文件轉換成文字
將文字拆成小段落
產生文字embedding
將 embedding 存入向量庫
追蹤文件的變更
索引最佳化

第三章 RAG 二部曲:與你的資料對話
Retrieval-Augmented Generation 簡介
查詢句轉換
查詢句路由
建構查詢句

第四章 使用 LangGraph 來為聊天機器人加入記憶功能
建立聊天機器人記憶系統
介紹 LangGraph
建立 StateGraph
為 StateGraph 加入記憶功能
修改聊天歷史

第五章 LangGraph 與認知架構
架構 #1:LLM 呼叫
架構 #2:鏈式架構
架構 #3:路由器

第六章 agent 架構
Plan-Do 迴圈
建立一個 LangGraph agent
始終先呼叫某一個工具
使用大量工具

第七章 Agents 第二集
反省
LangGraph 的 subgraph
多 agent 架構

第八章 善用 LLM 的設計模式
結構化輸出

第九章 部署:將 AI 應用程式部署到正式環境
先決條件
瞭解 LangGraph Platform API
在 LangGraph Platform 上部署 AI 應用程式
安全

第十章 測試:評估、監控與持續改進
在 LLM app 開發週期中的測試技巧
設計階段:能自我修正的 RAG
預備上線階段
正式上線階段

第十一章 使用 LLM 來建構應用程式
互動式聊天機器人
與 LLM 合作編輯
環境式運算(ambient computing)

配送方式

  • 台灣
    • 國內宅配:本島、離島
    • 到店取貨:
      金石堂門市 不限金額免運費
      7-11便利商店 ok便利商店 萊爾富便利商店 全家便利商店
  • 海外
    • 國際快遞:全球
    • 港澳店取:
      ok便利商店 順豐 7-11便利商店

詳細資料

詳細資料

    • 語言
    • 中文繁體
    • 裝訂
    • 紙本平裝
    • ISBN
    • 9786264251815
    • 分級
    • 普通級
    • 頁數
    • 328
    • 商品規格
    • 18開17*23cm
    • 出版地
    • 台灣
    • 適讀年齡
    • 全齡適讀
    • 注音
    • 級別

商品評價

訂購/退換貨須知

加入金石堂 LINE 官方帳號『完成綁定』,隨時掌握出貨動態:

加入金石堂LINE官方帳號『完成綁定』,隨時掌握出貨動態
金石堂LINE官方帳號綁定教學

提醒您!!
金石堂及銀行均不會請您操作ATM! 如接獲電話要求您前往ATM提款機,請不要聽從指示,以免受騙上當!

退換貨須知:

**提醒您,鑑賞期不等於試用期,退回商品須為全新狀態**

  • 依據「消費者保護法」第19條及行政院消費者保護處公告之「通訊交易解除權合理例外情事適用準則」,以下商品購買後,除商品本身有瑕疵外,將不提供7天的猶豫期:
    1. 易於腐敗、保存期限較短或解約時即將逾期。(如:生鮮食品)
    2. 依消費者要求所為之客製化給付。(客製化商品)
    3. 報紙、期刊或雜誌。(含MOOK、外文雜誌)
    4. 經消費者拆封之影音商品或電腦軟體。
    5. 非以有形媒介提供之數位內容或一經提供即為完成之線上服務,經消費者事先同意始提供。(如:電子書、電子雜誌、下載版軟體、虛擬商品…等)
    6. 已拆封之個人衛生用品。(如:內衣褲、刮鬍刀、除毛刀…等)
  • 若非上列種類商品,均享有到貨7天的猶豫期(含例假日)。
  • 辦理退換貨時,商品(組合商品恕無法接受單獨退貨)必須是您收到商品時的原始狀態(包含商品本體、配件、贈品、保證書、所有附隨資料文件及原廠內外包裝…等),請勿直接使用原廠包裝寄送,或於原廠包裝上黏貼紙張或書寫文字。
  • 退回商品若無法回復原狀,將請您負擔回復原狀所需費用,嚴重時將影響您的退貨權益。
※ 本商品會員日滿額金幣加碼回饋最高15倍
將於 2025/11/12 開賣 
金石堂門市 全家便利商店 ok便利商店 萊爾富便利商店 7-11便利商店
World wide
活動ing