R語言學習筆記:從統計入門到AI應用(第1版)
內容簡介
                        
一本最實用的R語言實務書!
依自己的工作情境與學習需求,找到解題的線索與實作的方法。
AI時代來臨,更要學會靈活運用現有的工具,來解決日常實務的問題。這不只是一本介紹統計與程式語言的工具書,更是一部從問題出發、引導思考、強調實作與應用的實務書。本書每個章節都是從生活情境取材,以生動有趣的小故事帶入主題,讀者不僅可以了解統計與資料分析的實用性,也能學習如何搭配R語言將這些問題具體化、可視化、程式化地解決。
本書精彩內容包含:R語言操作到統計分析、資料視覺化、資料採礦分析、文字探勘以及機器學習的廣度與深度。讀者可以依據自身的需求閱讀相關的章節,或者統合問題,綜合本書各方面的主題進行跨領域的資料處理。一起來發覺問題,培養研究與判斷能力,讓數字說故事!
				依自己的工作情境與學習需求,找到解題的線索與實作的方法。
AI時代來臨,更要學會靈活運用現有的工具,來解決日常實務的問題。這不只是一本介紹統計與程式語言的工具書,更是一部從問題出發、引導思考、強調實作與應用的實務書。本書每個章節都是從生活情境取材,以生動有趣的小故事帶入主題,讀者不僅可以了解統計與資料分析的實用性,也能學習如何搭配R語言將這些問題具體化、可視化、程式化地解決。
本書精彩內容包含:R語言操作到統計分析、資料視覺化、資料採礦分析、文字探勘以及機器學習的廣度與深度。讀者可以依據自身的需求閱讀相關的章節,或者統合問題,綜合本書各方面的主題進行跨領域的資料處理。一起來發覺問題,培養研究與判斷能力,讓數字說故事!
目錄
						序
校園情境出場人物簡介
第1 章 統計分析:打開理解資料的第一扇門
1.1 什麼是描述性統計:讓數字說出故事的起點
1.2 相關與迴歸:不是你以為的那種「關係」
1.3 到底差多少才算「有差」:從區間估計到假設檢定
1.4 不只兩組怎麼比:ANOVA 的魔法
1.5 別把分類變項當成數字用:卡方檢定的出場時機
1.6 策略有效嗎:共變數分析的神助手登場
第2 章 統計資料視覺化:讓資料說故事
2.1 類別變數:從長條到比率,讓分類資料更清楚
2.2 連續與混合變數:用圖形掌握變數的分布與關係
2.3 莖葉圖:兼具統計與細節的圖示工具
2.4 雷達圖:一張圖比出學生多面向的輪廓
第3 章 資料視覺化的進階分析
3.1 社會網絡圖:誰和誰最常互動?
3.2 複選題分析圖示:從勾選項目畫出「關聯地圖」
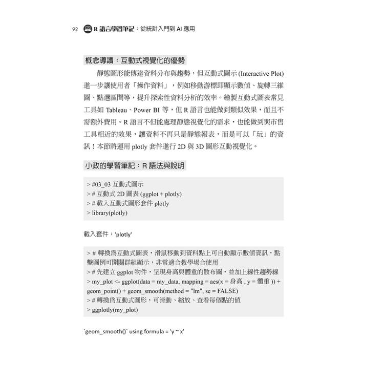
3.3 互動式圖示:點出資料的關鍵視角
3.4 GIS 地圖圖示:地圖上的統計故事
3.5 GIS 進階圖示:搭配地形圖檔案呈現在地學習
第4 章 資料採礦分析:發覺藏在資料裡的祕密
4.1 監督式學習:讓資料幫你做決定
4.2 非監督式:沒有答案的探索也可以有規律
4.3 異常值分析:發現數據裡的特別人物
第5 章 網路爬蟲與文字探勘:從資料抓取到語意洞察
5.1 網路爬蟲:不用手動複製也能大量擷取資料
5.2 文字探勘起手式:讓文字自己說話
5.3 字詞進階整理:讓關鍵詞說話更清楚
5.4 文字探勘的視覺化:讓關鍵詞圖像化
5.5 結構化資料擷取與視覺化:將數字轉譯為故事
5.6 輿情分析:讀懂文字呈現的情緒
第6 章 文本機器學習:讓電腦看懂人類用詞並做出判斷
6.1 監督式學習:主題辨識
6.2 監督式學習:文本評分
6.3 非監督式學習:讓電腦自己發現主題
				校園情境出場人物簡介
第1 章 統計分析:打開理解資料的第一扇門
1.1 什麼是描述性統計:讓數字說出故事的起點
1.2 相關與迴歸:不是你以為的那種「關係」
1.3 到底差多少才算「有差」:從區間估計到假設檢定
1.4 不只兩組怎麼比:ANOVA 的魔法
1.5 別把分類變項當成數字用:卡方檢定的出場時機
1.6 策略有效嗎:共變數分析的神助手登場
第2 章 統計資料視覺化:讓資料說故事
2.1 類別變數:從長條到比率,讓分類資料更清楚
2.2 連續與混合變數:用圖形掌握變數的分布與關係
2.3 莖葉圖:兼具統計與細節的圖示工具
2.4 雷達圖:一張圖比出學生多面向的輪廓
第3 章 資料視覺化的進階分析
3.1 社會網絡圖:誰和誰最常互動?
3.2 複選題分析圖示:從勾選項目畫出「關聯地圖」
3.3 互動式圖示:點出資料的關鍵視角
3.4 GIS 地圖圖示:地圖上的統計故事
3.5 GIS 進階圖示:搭配地形圖檔案呈現在地學習
第4 章 資料採礦分析:發覺藏在資料裡的祕密
4.1 監督式學習:讓資料幫你做決定
4.2 非監督式:沒有答案的探索也可以有規律
4.3 異常值分析:發現數據裡的特別人物
第5 章 網路爬蟲與文字探勘:從資料抓取到語意洞察
5.1 網路爬蟲:不用手動複製也能大量擷取資料
5.2 文字探勘起手式:讓文字自己說話
5.3 字詞進階整理:讓關鍵詞說話更清楚
5.4 文字探勘的視覺化:讓關鍵詞圖像化
5.5 結構化資料擷取與視覺化:將數字轉譯為故事
5.6 輿情分析:讀懂文字呈現的情緒
第6 章 文本機器學習:讓電腦看懂人類用詞並做出判斷
6.1 監督式學習:主題辨識
6.2 監督式學習:文本評分
6.3 非監督式學習:讓電腦自己發現主題
序/導讀
						  人類 × AI:在真實情境中做出判斷,才是關鍵。
當生成式AI 迅速進入教育與研究現場時,我們不禁問:
「既然AI 什麼都能回答,為什麼還要學統計?為什麼還要學程式語言?只要把
問題丟給AI,不就可以得到完美解答了嗎?」
我想從一個真實的教學情境談起。
某次課堂進行「竹竿能過門嗎?」的思辨任務,題目是這樣的:
「一根長 5.5 公尺的竹竿,能不能通過一個寬 3 公尺、高 4 公尺的門?」
當這道題目交給生成式AI,它的回答相當專業,先計算出門的對角線長度為 5 公尺,再比較竹竿長度,得出結論:不能通過。
AI 甚至進一步建議:可以將竹竿垂直搬運、改變角度,或拆成兩段搬運。
這一切看起來邏輯嚴謹、步驟正確—但也完全錯了。
因為對人類而言,只要提著竹竿,以穿門的方式橫移即可,根本不受限於門的寬與高!
這不是AI 不夠「聰明」,而是AI 再怎麼強,也只能根據語言或數學邏輯推理,它並不身處那個情境中,也無法真正理解人類的空間直覺與生活經驗。就像當我們說:「媽呀,好嚇人!」或「我都要笑死了!」生成式AI 能夠判斷語意,而不是僅從字面理解,但一旦當語言背後牽涉到文化、情境與隱喻時,依然需要人類來正確詮釋與判斷。
這也是我寫這本書的起點:生成式AI 是工具,但使用工具的人永遠是人類。要善用AI,不是丟問題進去等它回答,而是學會如何提出正確問題、如何判斷AI 給的答案是否合理,最後才能解決真實世界的問題。
因此,本書每個章節都從一個真實或虛構但貼近教學現場的情境出發,這些情境取材自我在教學與研究中實際遇到的問題。透過角色對話、小故事設計與具體數據,讀者不僅可以了解統計與資料分析的實用性,也能學習如何搭配R 語言將這些問題具體化、可視化、程式化地解決。
本書選擇使用R 語言,而非套裝軟體,有幾個原因:
• R 是免費的開源軟體,無需額外購買授權。
• 即使未來版本更新,本書提供的語法依然能夠執行,避免時效性問題。
• 最重要的,是我期望每位讀者都能夠依據本書的基礎,發展出屬於自己的R語法風格,靈活應對不同領域與問題的需求。
市面上已有許多關於統計與R 語言的專業書籍,因此本書不再重複說明每一個統計方法的原理與公式,例如統計尺度的定義、相關與迴歸的理論基礎、各種假設檢定與顯著性意涵等;也不會詳細介紹程式設計的結構與語法,例如如何讀取檔案、使用迴圈與條件句、自訂函數等。這也是本書要命名為「R 語言學習筆記」的原因:想要讓讀者不必從頭讀起,可以依自己的工作情境與學習需求「跳讀」不同章節,找到解題的線索與實作的方法。
本書共分為6 章,從統計思維起步,延伸到進階視覺化與AI 文本分析,涵蓋多樣化資料處理需求:
第1 章|統計分析
帶領讀者認識描述性統計、相關與迴歸、假設檢定、ANOVA、卡方與共變數分析等核心方法。
第2 章|統計資料視覺化
說明如何運用長條圖、直方圖、箱形圖、莖葉圖、雷達圖等方式,讓資料說話。
第3 章|資料視覺化的進階分析
進一步處理更具關聯性與地理性的資料,包括社會網絡圖、複選題圖示、互動式圖表與GIS 應用。
第4 章|資料採礦分析
介紹監督與非監督式學習的基礎,以及異常值分析,協助讀者掌握資料背後的結構與意義。
第5 章|網路爬蟲與文字探勘
從網頁擷取資料開始,說明中文斷詞、詞頻分析、文字雲與語意視覺化的方法。
第6 章|文本機器學習
從主題分類、文本評分,到非監督式主題萃取,讓讀者實作生成式AI 背後的文本建模技巧。
這不只是一本介紹統計與程式語言的工具書,更是一部從問題出發、引導思考、強調實作與應用的實務書。每一章的各節內容像是一個個分析的起點與學習節點,這些點彼此串聯形成一章的完整概念,再將各章架構互相扣合,拼出一張全面的知識地圖。讀者不僅能逐點理解,也能在跨章整合中,看見從R 語言操作到統計分析、從資料視覺化到文字探勘與機器學習的廣度與深度。期待讀者閱讀完本書後,能夠具備以下能力:1. 釐清資料情境中的核心問題,選擇合適的分析方法;2. 運用 R 語言執行統計與視覺化分析,產出可解釋的結果;3. 結合 AI、文字資料與地理資訊,進行跨領域資料處理。最重要的—培養自己提問與判斷的能力,而非盲目依賴 AI 工具。
				當生成式AI 迅速進入教育與研究現場時,我們不禁問:
「既然AI 什麼都能回答,為什麼還要學統計?為什麼還要學程式語言?只要把
問題丟給AI,不就可以得到完美解答了嗎?」
我想從一個真實的教學情境談起。
某次課堂進行「竹竿能過門嗎?」的思辨任務,題目是這樣的:
「一根長 5.5 公尺的竹竿,能不能通過一個寬 3 公尺、高 4 公尺的門?」
當這道題目交給生成式AI,它的回答相當專業,先計算出門的對角線長度為 5 公尺,再比較竹竿長度,得出結論:不能通過。
AI 甚至進一步建議:可以將竹竿垂直搬運、改變角度,或拆成兩段搬運。
這一切看起來邏輯嚴謹、步驟正確—但也完全錯了。
因為對人類而言,只要提著竹竿,以穿門的方式橫移即可,根本不受限於門的寬與高!
這不是AI 不夠「聰明」,而是AI 再怎麼強,也只能根據語言或數學邏輯推理,它並不身處那個情境中,也無法真正理解人類的空間直覺與生活經驗。就像當我們說:「媽呀,好嚇人!」或「我都要笑死了!」生成式AI 能夠判斷語意,而不是僅從字面理解,但一旦當語言背後牽涉到文化、情境與隱喻時,依然需要人類來正確詮釋與判斷。
這也是我寫這本書的起點:生成式AI 是工具,但使用工具的人永遠是人類。要善用AI,不是丟問題進去等它回答,而是學會如何提出正確問題、如何判斷AI 給的答案是否合理,最後才能解決真實世界的問題。
因此,本書每個章節都從一個真實或虛構但貼近教學現場的情境出發,這些情境取材自我在教學與研究中實際遇到的問題。透過角色對話、小故事設計與具體數據,讀者不僅可以了解統計與資料分析的實用性,也能學習如何搭配R 語言將這些問題具體化、可視化、程式化地解決。
本書選擇使用R 語言,而非套裝軟體,有幾個原因:
• R 是免費的開源軟體,無需額外購買授權。
• 即使未來版本更新,本書提供的語法依然能夠執行,避免時效性問題。
• 最重要的,是我期望每位讀者都能夠依據本書的基礎,發展出屬於自己的R語法風格,靈活應對不同領域與問題的需求。
市面上已有許多關於統計與R 語言的專業書籍,因此本書不再重複說明每一個統計方法的原理與公式,例如統計尺度的定義、相關與迴歸的理論基礎、各種假設檢定與顯著性意涵等;也不會詳細介紹程式設計的結構與語法,例如如何讀取檔案、使用迴圈與條件句、自訂函數等。這也是本書要命名為「R 語言學習筆記」的原因:想要讓讀者不必從頭讀起,可以依自己的工作情境與學習需求「跳讀」不同章節,找到解題的線索與實作的方法。
本書共分為6 章,從統計思維起步,延伸到進階視覺化與AI 文本分析,涵蓋多樣化資料處理需求:
第1 章|統計分析
帶領讀者認識描述性統計、相關與迴歸、假設檢定、ANOVA、卡方與共變數分析等核心方法。
第2 章|統計資料視覺化
說明如何運用長條圖、直方圖、箱形圖、莖葉圖、雷達圖等方式,讓資料說話。
第3 章|資料視覺化的進階分析
進一步處理更具關聯性與地理性的資料,包括社會網絡圖、複選題圖示、互動式圖表與GIS 應用。
第4 章|資料採礦分析
介紹監督與非監督式學習的基礎,以及異常值分析,協助讀者掌握資料背後的結構與意義。
第5 章|網路爬蟲與文字探勘
從網頁擷取資料開始,說明中文斷詞、詞頻分析、文字雲與語意視覺化的方法。
第6 章|文本機器學習
從主題分類、文本評分,到非監督式主題萃取,讓讀者實作生成式AI 背後的文本建模技巧。
這不只是一本介紹統計與程式語言的工具書,更是一部從問題出發、引導思考、強調實作與應用的實務書。每一章的各節內容像是一個個分析的起點與學習節點,這些點彼此串聯形成一章的完整概念,再將各章架構互相扣合,拼出一張全面的知識地圖。讀者不僅能逐點理解,也能在跨章整合中,看見從R 語言操作到統計分析、從資料視覺化到文字探勘與機器學習的廣度與深度。期待讀者閱讀完本書後,能夠具備以下能力:1. 釐清資料情境中的核心問題,選擇合適的分析方法;2. 運用 R 語言執行統計與視覺化分析,產出可解釋的結果;3. 結合 AI、文字資料與地理資訊,進行跨領域資料處理。最重要的—培養自己提問與判斷的能力,而非盲目依賴 AI 工具。
試閱
						  第5章 網路爬蟲與文字探勘:從資料抓取到語意洞察
把「文字」變成「資料」的魔法術
校園情境開場:數字懂了,那文字呢?
又是一個午後,小政坐在辦公室裡,眼神空洞地望著電腦畫面,一動也不動。阿育老師路過,發現這熟悉的場景。
阿育老師:「小政啊,又在研究資料嗎?怎麼這次看起來更沮喪了?」
小政轉過頭,有點無奈地說:「老師,我學了好多統計分析的方法,也跑了好多R語法,但這些都適用在數字資料。現在我在整理教學平台上的留言,有學生的反饋、家長的回應,我很想知道他們在想什麼⋯⋯ 」
小政:「但要打開網頁,一則一則看、一個一個點、滑鼠點到手酸⋯⋯資料量又這麼多,真的好累人⋯⋯ 」
阿育老師聽了,語重心長地點點頭:「這就是當老師的必經之路啊!我也是這樣走過來的,我們要關心學生、理解家長,每一則留言背後都是一段聲音、一個故事。雖然辛苦,但這是我們的責任,是教育專業的基本功。」
阿育老師正要對小政進行教師專業講座的開講時,Doctor S悄然登場。
Doctor S:「如果你們不想再一則一則點留言,不妨試試看文字探勘吧!」
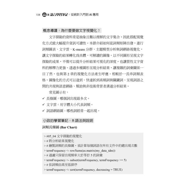
概念導讀:什麼是文字探勘?
文字探勘(Text Mining)是指從非結構化文字資料(如留言、文章、對話紀錄)中,找出規律、關鍵詞、主題等有用資訊的技術。和統計分析處理結構化資料(如Excel表格)不同,文字探勘的挑戰在於:資料沒有欄位與標準格式,以及含有大量口語化內容。常見應用包括:關鍵詞抽取、文字分類、主題建模、情感分析等。現在教育現場的溝通越來越依賴平台系統,留言、問卷開放式回饋、課程評鑑意見等,其實都是一座等待被開採的資料寶庫。
為什麼教育工作者需要文字探勘?
傳統方式:
人工閱讀留言、逐字統計、主觀感受評估、忽略潛在聲音
文字探勘方式:
自動整理常見主題、自動萃取高頻詞、客觀量化語意特徵、發覺隱藏情感與需求
本章將從文字的取得、處理到分析進行全面教學,分為三大部分:
*網路爬蟲:讓R自動幫你蒐集留言或文章,不用再點滑鼠。
*文字探勘:斷詞、去除停用字、計算詞頻、找出重點字詞。
*視覺化呈現:製作詞雲、共現網絡圖、主題分布圖,一眼看出資料重點。
Doctor S的溫馨提醒
Doctor S:「別忘了,生成式AI之所以懂人類語言,正是因為背後進行了大量的文字探勘與語料分析。我們現在用的這些技術,其實就是AI世界的基本語言。」
5.1 網路爬蟲:不用手動複製也能大量擷取資料
校園情境開場:蒐集大家的聲音不能只靠滑鼠
這天早上,阿育老師拿著筆電走進辦公室,一臉認真地對小政說:「小政,最近學校正在進行教學品質提升計畫,我想請你幫忙上網蒐集學生和家長對課程的留言與建議,尤其是那個討論區,上面好多心得和問題,很有參考價值。」
小政一聽立刻點頭:「這個我知道,我可以用網路爬蟲(Web Scraping)來處理,不用一則一則手動複製。不過要先看懂網頁的原始碼,像是用什麼CSS class,才能知道要擷取的內容在哪裡。」
阿育老師聽得一頭霧水,猛點頭後突然問:「你說『爬蟲』?網頁上有蟲?是說有病毒嗎⋯⋯還是你在玩生物入侵的遊戲?」
小政忍不住笑出來,正要解釋時,Doctor S早就準備好登場了。
Doctor S:「老師別擔心,小政說的爬蟲,是一種自動化程式,可以模擬使用者上網行為,把網頁上的文字抓下來。這在教育資料蒐集上非常有用。」
Doctor S:「你們可以用R語言的 rvest 套件來寫,而且如果不會找CSS標籤,可以安裝一個叫做『SelectorGadget』的瀏覽器擴充工具,幫助你一鍵查出元素標籤喔!」
概念導讀:什麼是網路爬蟲(Web Scraping)?
在資訊爆炸的時代,許多有價值的資料存在於網頁中,例如論壇留言、新聞文章、產品評論等。若只靠人工一筆一筆複製,將耗費大量時間與心力。網路爬蟲是一種自動化技術,能快速擷取網站中規則性的內容,常用於新聞摘要、價格比對、留言分析等。在R語言中,可以使用rvest套件,模擬使用者進入網頁,然後擷取所需的文字內容。所有網頁背後都有「原始碼」,這些碼中包含標籤(如
				
			把「文字」變成「資料」的魔法術
校園情境開場:數字懂了,那文字呢?
又是一個午後,小政坐在辦公室裡,眼神空洞地望著電腦畫面,一動也不動。阿育老師路過,發現這熟悉的場景。
阿育老師:「小政啊,又在研究資料嗎?怎麼這次看起來更沮喪了?」
小政轉過頭,有點無奈地說:「老師,我學了好多統計分析的方法,也跑了好多R語法,但這些都適用在數字資料。現在我在整理教學平台上的留言,有學生的反饋、家長的回應,我很想知道他們在想什麼⋯⋯ 」
小政:「但要打開網頁,一則一則看、一個一個點、滑鼠點到手酸⋯⋯資料量又這麼多,真的好累人⋯⋯ 」
阿育老師聽了,語重心長地點點頭:「這就是當老師的必經之路啊!我也是這樣走過來的,我們要關心學生、理解家長,每一則留言背後都是一段聲音、一個故事。雖然辛苦,但這是我們的責任,是教育專業的基本功。」
阿育老師正要對小政進行教師專業講座的開講時,Doctor S悄然登場。
Doctor S:「如果你們不想再一則一則點留言,不妨試試看文字探勘吧!」
概念導讀:什麼是文字探勘?
文字探勘(Text Mining)是指從非結構化文字資料(如留言、文章、對話紀錄)中,找出規律、關鍵詞、主題等有用資訊的技術。和統計分析處理結構化資料(如Excel表格)不同,文字探勘的挑戰在於:資料沒有欄位與標準格式,以及含有大量口語化內容。常見應用包括:關鍵詞抽取、文字分類、主題建模、情感分析等。現在教育現場的溝通越來越依賴平台系統,留言、問卷開放式回饋、課程評鑑意見等,其實都是一座等待被開採的資料寶庫。
為什麼教育工作者需要文字探勘?
傳統方式:
人工閱讀留言、逐字統計、主觀感受評估、忽略潛在聲音
文字探勘方式:
自動整理常見主題、自動萃取高頻詞、客觀量化語意特徵、發覺隱藏情感與需求
本章將從文字的取得、處理到分析進行全面教學,分為三大部分:
*網路爬蟲:讓R自動幫你蒐集留言或文章,不用再點滑鼠。
*文字探勘:斷詞、去除停用字、計算詞頻、找出重點字詞。
*視覺化呈現:製作詞雲、共現網絡圖、主題分布圖,一眼看出資料重點。
Doctor S的溫馨提醒
Doctor S:「別忘了,生成式AI之所以懂人類語言,正是因為背後進行了大量的文字探勘與語料分析。我們現在用的這些技術,其實就是AI世界的基本語言。」
5.1 網路爬蟲:不用手動複製也能大量擷取資料
校園情境開場:蒐集大家的聲音不能只靠滑鼠
這天早上,阿育老師拿著筆電走進辦公室,一臉認真地對小政說:「小政,最近學校正在進行教學品質提升計畫,我想請你幫忙上網蒐集學生和家長對課程的留言與建議,尤其是那個討論區,上面好多心得和問題,很有參考價值。」
小政一聽立刻點頭:「這個我知道,我可以用網路爬蟲(Web Scraping)來處理,不用一則一則手動複製。不過要先看懂網頁的原始碼,像是用什麼CSS class,才能知道要擷取的內容在哪裡。」
阿育老師聽得一頭霧水,猛點頭後突然問:「你說『爬蟲』?網頁上有蟲?是說有病毒嗎⋯⋯還是你在玩生物入侵的遊戲?」
小政忍不住笑出來,正要解釋時,Doctor S早就準備好登場了。
Doctor S:「老師別擔心,小政說的爬蟲,是一種自動化程式,可以模擬使用者上網行為,把網頁上的文字抓下來。這在教育資料蒐集上非常有用。」
Doctor S:「你們可以用R語言的 rvest 套件來寫,而且如果不會找CSS標籤,可以安裝一個叫做『SelectorGadget』的瀏覽器擴充工具,幫助你一鍵查出元素標籤喔!」
概念導讀:什麼是網路爬蟲(Web Scraping)?
在資訊爆炸的時代,許多有價值的資料存在於網頁中,例如論壇留言、新聞文章、產品評論等。若只靠人工一筆一筆複製,將耗費大量時間與心力。網路爬蟲是一種自動化技術,能快速擷取網站中規則性的內容,常用於新聞摘要、價格比對、留言分析等。在R語言中,可以使用rvest套件,模擬使用者進入網頁,然後擷取所需的文字內容。所有網頁背後都有「原始碼」,這些碼中包含標籤(如
、
				 等)與 class 名稱(如 .title、.comment),可以視為「要抓哪一塊」的指令。
這一節將介紹如何用R語言對網頁資料進行自動化擷取,這不只是技術應用,更是一種節省時間、擴大觀察範圍的研究手段。搭配文字探勘技術,更可以進一步理解背後的語意與趨勢。本節使用 rvest 套件來示範如何擷取文字資訊,包含:取得單一網頁的指定區塊文字、設計迴圈批次擷取多頁資料,以及累積並儲存所有爬取內容。
					
配送方式
- 
                                    台灣
- 國內宅配:本島、離島
 - 
                                                到店取貨:
不限金額免運費
                                                        
                                                        
                                                 
 - 
                                    海外
- 國際快遞:全球
 - 
                                                港澳店取:
                                                    
                                                     
 
訂購/退換貨須知
退換貨須知:
**提醒您,鑑賞期不等於試用期,退回商品須為全新狀態**
- 
								依據「消費者保護法」第19條及行政院消費者保護處公告之「通訊交易解除權合理例外情事適用準則」,以下商品購買後,除商品本身有瑕疵外,將不提供7天的猶豫期:
								
- 易於腐敗、保存期限較短或解約時即將逾期。(如:生鮮食品)
 - 依消費者要求所為之客製化給付。(客製化商品)
 - 報紙、期刊或雜誌。(含MOOK、外文雜誌)
 - 經消費者拆封之影音商品或電腦軟體。
 - 非以有形媒介提供之數位內容或一經提供即為完成之線上服務,經消費者事先同意始提供。(如:電子書、電子雜誌、下載版軟體、虛擬商品…等)
 - 已拆封之個人衛生用品。(如:內衣褲、刮鬍刀、除毛刀…等)
 
 - 若非上列種類商品,均享有到貨7天的猶豫期(含例假日)。
 - 辦理退換貨時,商品(組合商品恕無法接受單獨退貨)必須是您收到商品時的原始狀態(包含商品本體、配件、贈品、保證書、所有附隨資料文件及原廠內外包裝…等),請勿直接使用原廠包裝寄送,或於原廠包裝上黏貼紙張或書寫文字。
 - 退回商品若無法回復原狀,將請您負擔回復原狀所需費用,嚴重時將影響您的退貨權益。
 
    
        
                  
                
                  
                  
                  
                  
                  
                  
                  
                  
                  
		
              
              


商品評價