民事訴訟法大意與刑事訴訟法大意-2024司法五等(保成)
內容簡介
適用對象
欲報考司法五等考試的考生
使用功效
網路人氣楊律師,獨家傳授你最高報酬率的讀書技巧!
用白話通俗的文字讓民、刑事訴訟法不再乏味,
即使非法律系的讀者也能輕鬆上手,
基本概念搭配常考內容及歷年五等考古題交互演練,
事半功倍的讀書方式,一本書即可解決您對民、刑事訴訟法的所有困惑。
改版差異
1.全書細修,修改錯字及更新題目
2.依112年最新修法修訂內容
本書特色
一、這本書包括數年份的「司法五等錄事庭務員、身心障礙五等錄事庭務員、原住民五等錄事庭務員」的考古題及解答將近1588題,我的書向來是巿面上考古題及解答最多的書。
二丶歷屆考古題及解答皆依章節排列,例如:當您看完「管轄」的章節後,立刻就會看到和「管轄」有關的考古題及解答。
三丶本書以白話通俗的文字來撰寫,不論您的法學程度有多差,縱使您並非法律系畢業的,也能看得懂,有助各位考生快速吸收。
目錄
第1單元 民事訴訟法大意/001
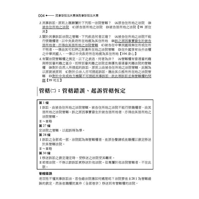
管轄(一):普通審判籍/003
管轄(二):管轄錯誤、起訴管轄恆定/004
管轄(三):較少考的特別審判籍/006
管轄(四):侵權行為/008
管轄(五):應訴管轄/009
管轄(六):合意管轄/010
管轄(七):管轄競合、共同訴訟、同一被告數訴訟/014
管轄(八):不動產vs物權/015
管轄(九):不動產vs債權/018
管轄(十):指定管轄/021
管轄(十一):專屬管轄/022
管轄(十二):民事vs行政/023
自行迴避/026
聲請迴避/029
權利能力/032
當事人能力vs權利能力/033
當事人能力vs胎兒/034
當事人能力vs非法人團體(一)/037
當事人能力vs非法人團體(二)/039
當事人能力vs非法人團體(三)/042
當事人能力vs中央或地方機關/044
當事人能力vs分公司/045
訴訟能力vs行為能力/046
訴訟能力vs外國人/049
欠缺訴訟能力之處理/049
訴訟能力vs輔助宣告/052
訴訟能力vs特別代理人/055
辯論能力/057
訴之利益/057
給付之訴vs當事人適格/059
確認之訴vs訴之利益、當事人適格、對象/061
形成之訴vs當事人適格/067
訴訟代理人(一):資格及授權/071
訴訟代理人(二):數個訴訟代理人/076
訴訟代理人(三):當事人的撤銷更正權/077
訴訟代理人(四):法院選任/078
訴訟代理人(五):訴訟代理權消滅/079
選定當事人(一):要件/081
選定當事人(二):限制/086
選定當事人(三):選定公益社團法人/088
選定當事人(四):公告曉示→併案請求→視為選定/090
公益法人vs不作為之訴/091
輔助參加訴訟(一):要件、訴訟行為、承當訴訟/092
輔助參加訴訟(二):參加效/098
輔助參加訴訟(三):告知、通知/100
獨立參加訴訟/102
訴之客觀合併(一):單純合併/104
訴之客觀合併(二):選擇合併vs競合合併/105
訴之客觀合併(三):重疊合併/106
訴之客觀合併(四):預備合併/107
普通共同訴訟:要件、訴訟行為效力/110
固有必要共同訴訟(一):要件、訴訟行為效力/113
固有必要共同訴訟(二):撤銷詐害行為/117
固有必要共同訴訟(三):共有物/119
固有必要共同訴訟(四):裁定追加為原告/121
類似必要共同訴訟(一):撤銷股東會議決議/125
類似必要共同訴訟(二):請求回復共有物/127
有爭議的共同訴訟(一):代位權?/128
有爭議的共同訴訟(二):連帶債務人?/130
主參加訴訟/133
客觀訴之變更、追加/137
反訴/142
訴之聲明vs明確性原則/146
訴之三要素vs起訴狀應記載事項vs同一事件/147
訴之聲明vs重複起訴/149
訴訟標的vs重複起訴/151
給付之訴vs確認之訴vs重複起訴/153
當事人恆定原則vs重複起訴(一)/156
當事人恆定原則vs重複起訴(二)/160
將來給付之訴/162
訴訟要件→命補正→駁回/164
當事人書狀/172
送達(一):送達機關、送達證書/173
送達(二):直接送達、交付送達/174
送達(三):面告通知、書狀陳明屆期到場/175
送達(四):補充送達/175
送達(五):寄存送達/177
送達(六):留置送達/179
送達(七):公示送達/180
送達(八):以電子設備送達/183
送達(九):囑託送達/184
送達(十):應受送達人/185
送達(十一):訴訟代理人/186
送達(十二):送達代收人/188
開庭通知書、就審期間/190
期日及期間/193
在途期間/195
回復原狀/197
當然停止訴訟(一):當事人死亡/199
當然停止訴訟(二):當事人喪失訴訟能力或法定
代理人死亡或其代理權消滅/203
當然停止訴訟(三):全部事由/204
裁定停止訴訟/206
合意停止訴訟/208
裁判費(一):起訴、反訴、上訴/211
裁判費(二):再審、抗告、聲請、聲明/214
訴訟標的價額(一):誰核定?時點?/215
訴訟標的價額(二):競合/217
訴訟標的價額(三):債權之擔保、租賃/219
訴訟標的價額(四):分割共有物/220
訴訟費用之負擔(一):原則/221
訴訟費用之負擔(二):認諾、分割共有物或經界
訴訟、撤回、和解/223
訴訟費用之負擔(三):預納/225
訴訟費用之擔保/226
訴訟救助(一):要件/226
訴訟救助(二):效力範圍/230
訴訟救助(三):徵收/233
訴訟救助(四):駁回、救濟/234
訴訟救助(五):撤銷/235
處分權主義/236
辯論主義/239
言詞辯論:指揮、闡明、發問/240
舉證責任(一):原則/242
舉證責任(二):消極事實?/244
無庸舉證之事項(一):顯著或已知之事實/246
無庸舉證之事項(二):自認/248
無庸舉證之事項(三):推定/252
無庸舉證之事項(四):擬制、習慣法令/255
自由心證、證明度、證據能力/256
書證之提出義務/258
證據保全(一):要件/260
證據保全(二):協議/262
證據調查/263
證人(一):出庭及作證義務/264
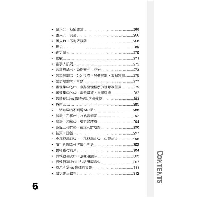
證人(二):拒絕證言/265
證人(三):具結/266
證人(四):不到庭訊問/268
鑑定/269
鑑定證人/270
勘驗/271
當事人訊問/272
言詞辯論(一):公開審判、開始/273
言詞辯論(二):分別辯論、合併辯論、限制辯論/275
言詞辯論(三):筆錄/277
審理集中化(一):爭點整理程序的種類及選擇/279
審理集中化(二):調查證據、言詞辯論/282
適時提出vs逾時提出之失權效/283
撤回/285
一造或兩造不到場vs判決/288
訴訟上和解(一):方式及範圍/292
訴訟上和解(二):效力及救濟/294
訴訟上和解(三):酌定和解方案/296
捨棄、認諾/297
全部終局判決、一部終局判決、中間判決/298
履行期間或分次履行判決/302
對待給付判決/304
假執行判決(一):意義及要件/305
假執行判決(二):法院職權宣告/307
宣示判決vs送達判決書/311
裁定更正裁判/312
補充判決/314
既判力的「客觀」範圍vs抵銷vs重複起訴/320
既判力的「主觀」範圍/324
僅表明請求之最低金額vs階段訴訟/327
無效判決/330
判決vs裁定/332
司法事務官之處理程序/333
訴訟卷宗/334
第二審(一):上訴期間/335
第二審(二):上訴狀應記載事項、實務流程/336
第二審(三):上訴權人/339
第二審(四):上訴利益/340
第二審(五):形式審查/341
第二審(六):上訴理由/343
第二審(七):適時提出/346
第二審(八):客觀訴之變更、追加/347
第二審(九):反訴/350
第二審(十):附帶上訴/352
第二審(十一):擴張或變更聲明/355
第二審(十二):捨棄上訴權/357
第二審(十三):撤回上訴/358
第二審(十四):處分權主義vs不利益變更禁止原則vs
判決主文/360
第二審(十五):假執行之裁判/362
第三審(一):上訴利益/363
第三審(二):強制律師代理/364
第三審(三):上訴理由/366
第三審(四):法律審/368
第三審(五):當然違背法令/368
第三審(六):相對違背法令/370
第三審(七):上訴狀應記載事項、實務流程/372
第三審(八):訴之變更、追加、擴張聲明、附帶上訴/373
第三審(九):言詞辯論vs書面審理vs上訴聲明/374
第三審(十):判決/375
第三審(十一):飛躍上訴/378
抗告(一):要件/379
抗告(二):抗告期間/381
抗告(三):抗告狀應記載事項、實務流程/381
抗告(四):效力/382
抗告(五):抗告法院之裁定、再抗告/382
異議/383
再審(一):對象、事由、訴訟標的/384
再審(二):再審期間/389
再審(三):管轄法院/390
再審(四):禁止再審/392
再審(五):裁判/394
情事變更/395
第三人撤銷訴訟(一):要件/396
第三人撤銷訴訟(二):撤銷期間及管轄/398
第三人撤銷訴訟(三):停止原確定判決執行?/399
第三人撤銷訴訟(四):判決效力/400
調解(一):強制調解/402
調解(二):聲請調解、駁回聲請/406
調解(三):調解處所、調解委員、酌定調解條款/409
調解(四):調解成立/411
調解(五):調解不成立/413
簡易訴訟程序(一):要件/415
簡易訴訟程序(二):起訴書應記載事項?言詞起訴?
自行到場?/421
簡易訴訟程序(三):言詞辯論/422
簡易訴訟程序(四):判決書/423
簡易訴訟程序(五):訴之變更、追加、反訴/424
簡易訴訟程序(六):第二審/424
簡易訴訟程序(七):第三審、抗告/427
簡易訴訟程序(八):再審/430
小額訴訟程序(一):要件/430
小額訴訟程序(二):表格化訴狀、夜間假日開庭、
調解、衡平裁判、準用簡易程序規定、管轄/433
小額訴訟程序(三):一部請求/436
小額訴訟程序(四):訴之變更、追加、反訴/438
小額訴訟程序(五):判決書及假執行/440
小額訴訟程序(六):第二審/441
小額訴訟程序(七):第三審?/444
小額訴訟程序(八):抗告、再審/445
支付命令(一):要件/446
支付命令(二):限制/448
支付命令(三):管轄/449
支付命令(四):不能送達?/450
支付命令(五):異議/451
支付命令(六):確定之效力/453
支付命令(七):裁判費/455
假扣押(一):意義/458
假扣押(二):要件、釋明、擔保金/460
假扣押(三):管轄/464
假扣押(四):抗告/466
假扣押(五):撤銷/467
假扣押(六):取回擔保金/471
假處分/473
定暫時狀態處分/476
起訴登記/480
公示催告/485
除權判決/488
家事事件分類/491
管轄/492
不公開審理/493
職權調查證據/494
命當事人到場/495
訴訟能力vs程序能力/496
程序監理人/496
強制調解/498
甲類或乙類vs當事人適格/500
請求之變更、追加、反請求、合併請求、合併
審理、合併審判/501
和解、捨棄、認諾、撤回/502
甲類或乙類vs第三人/503
婚姻事件程序(一):訴訟種類、管轄/504
婚姻事件程序(二):自認、不爭執/505
婚姻事件程序(三):死亡/506
親子關係事件程序(一):管轄/508
親子關係事件程序(二):否認子女之訴、否認推定
生父之訴/508
親子關係事件程序(三):確認母再婚後所生子女
生父之訴/509
親子關係事件程序(四):認領之訴/510
親子關係事件程序(五):確認親子或收養關係存在
或不存在之訴/510
第2單元 刑事訴訟法大意/513
法例/515
當事人/516
土地管轄/517
土地管轄vs管轄錯誤/519
事務管轄/521
事務管轄vs管轄錯誤/522
牽連管轄/524
競合管轄/526
指定管轄/527
移轉管轄/528
無管轄權vs效力/529
自行迴避/530
聲請迴避/533
職權迴避/537
迴避vs準用/537
選任辯護人/538
強制辯護(一):審判中的強制辯護/542
強制辯護(二):偵查中的強制辯護/549
強制辯護(三):偵查中的羈押審查、偵查中的暫行
安置/550
審判中的閱卷權/552
偵查中的閱卷權/555
輔佐人/556
被告的代理人、自訴代理人、告訴代理人、再審
代理人、沒收參與人代理人、訴訟參與代理人/557
偵查中的筆錄、搜索扣押勘驗筆錄/560
審判筆錄(一):內容及簽名/563
審判筆錄(二):附錄及整理/566
審判筆錄(三):效力及更正/568
裁判vs更正/570
陳明送達地址/572
平信、掛號、送達證書/574
寄存送達/575
公示送達/576
對在監獄或看守所之人送達、對檢察官送達/578
期日及期間/580
在途期間/581
回復原狀/582
告訴的定義及方式/585
告訴乃論罪vs非告訴乃論罪vs相對告訴乃論罪/588
告訴期間/589
告訴權人(一):被害人/590
告訴權人(二):法定代理人、配偶、特定親屬/591
告訴權人(三):特定罪名/593
告訴權人(四):利害衝突/594
告訴權人(五):代行告訴人/594
告訴代理人/595
撤回告訴/597
告訴不可分、撤回告訴不可分/598
告發/600
自首/601
偵查之主體及開始/602
偵查不公開vs在場權、陳述意見權、筆記權/605
絕對不起訴(一):法定不起訴/608
絕對不起訴(二):其他法定理由不起訴/609
相對不起訴(一):微罪不起訴/610
相對不起訴(二):執行無益不起訴/612
簽結/613
緩起訴(一):要件/614
緩起訴(二):撤銷/617
再議(一):聲請/619
再議(二):審查/622
聲請准許提起自訴/624
不起訴或緩起訴處分的確定力/627
證據保全/629
提起公訴、卷證併送/630
起訴審查/632
職權主義vs當事人主義vs調查證據/634
無罪推定、罪疑唯無、舉證責任/636
單一案件vs起訴不可分vs審判不可分vs
不告不理原則/637
追加起訴/641
同一案件vs變更起訴法條、變更起訴事實/642
撤回起訴/645
開庭通知及送達/646
公開審理、合議審理、被告在庭時不得拘束其身體/647
準備程序/650
交互詰問/653
被告詰問權vs被告退庭/658
審判期日、審理程序/659
更新審判程序/664
停止審判/666
有罪判決/667
無罪判決/669
免訴判決/669
不受理判決/671
宣示判決/673
被告不到庭vs判決/674
裁判書原本、正本、送達/676
上訴權人(一):當事人、得提起自訴之人、職權上訴/676
上訴權人(二):法定代理人或配偶/679
上訴權人(三):代理人或辯護人/681
上訴期間/683
上訴書狀之提出/683
上訴理由/685
上訴不可分/688
被告或上訴人不到庭vs判決/689
第二審vs不利益變更禁止原則/690
捨棄上訴、撤回上訴/691
上訴第三審的限制(一):罪名/694
上訴第三審的限制(二):上訴理由/696
第三審的審判程序/699
抗告(一):判決與上訴vs裁定與抗告/699
抗告(二):實體裁定vs程序裁定vs抗告/701
抗告(三):抗告權人/703
抗告(四):停止執行/704
抗告(五):再抗告/704
抗告(六):準抗告/705
再審(一):對象/707
再審(二):為被告利益再審/708
再審(三):為被告不利益再審/710
再審(四):聲請權人/710
再審(五):再審期間/711
再審(六):代理人vs閱卷權/712
再審(七):書狀、理由、附件/712
再審(八):管轄權/713
再審(九):停止執行/714
再審(十):開庭審理、調查證據/714
再審(十一):裁定駁回vs開始再審之裁定/715
再審(十二):更為審判、不利益變更禁止原則/717
非常上訴(一):對象/718
非常上訴(二):聲請/719
非常上訴(三):審理程序、判決/721
非常上訴(四):違背法令/724
非常上訴(五):閱卷權/726
簡式審判程序/726
簡易程序(一):偵查中聲請/730
簡易程序(二):審判中裁定/734
簡易程序(三):簡易程序→通常程序/737
簡易程序(四):上訴/739
協商程序(一):要件及優點/743
協商程序(二):強制辯護、告知義務、撤銷撤回/746
協商程序(三):上訴/747
審級制度/749
自訴及限制(一):被害人/750
自訴及限制(二):直系尊親屬或配偶/753
自訴及限制(三):半個被害人或直系尊親屬或配偶?/754
自訴及限制(四):自訴→自訴或公訴/756
自訴及限制(五):自訴→告訴/757
自訴及限制(六):檢察官開始偵查→自訴/757
自訴及限制(七):強制律師代理/759
自訴及限制(八):撤回/761
自訴及限制(九):裁定駁回自訴/763
自訴及限制(十):已不得告訴或請求/764
自訴vs反訴/764
被害人訴訟參與(一):要件/765
被害人訴訟參與(二):裁定、撤銷原裁定/767
被害人訴訟參與(三):通知、出庭、表示意見/768
被害人訴訟參與(四):訴訟參與代理人/771
被害人訴訟參與(五):閱卷權/772
被害人訴訟參與(六):選定代表人/773
訊問或詢問被害人(一):陪同/774
訊問或詢問被害人(二):隔離/775
移付調解、進行修復/776
沒收(一):未起訴→單獨宣告沒收/777
沒收(二):起訴→有罪判決→併宣告沒收/779
沒收(三):起訴→非有罪判決→單獨宣告
沒收or併宣告沒收/780
沒收(四):起訴→單獨宣告沒收→判決/782
第三人參與沒收程序(一):聲請參與、通知義務/784
第三人參與沒收程序(二):代理人及閱卷權/788
第三人參與沒收程序(三):準用被告之權利、適用
通常審判程序/789
第三人參與沒收程序(四):判決、漏未判決/790
第三人參與沒收程序(五):上訴/791
第三人參與沒收程序(六):撤銷沒收確定判決/793
保安處分(一):聲請、裁定、管轄、期限/795
保安處分(二):強制辯護、閱卷權/796
保安處分(三):審理/798
附帶民事訴訟/800
執行(一):開始及指揮/803
執行(二):方式/803
執行(三):停止執行/804
執行(四):死刑/805
證據能力、證明力/806
傳喚/808
通知/811
拘提(一):要件/812
拘提(二):執行/814
逕行拘提/817
逮捕(一):通緝犯/818
逮捕(二):現行犯、準現行犯/821
逮捕(三):緊急拘捕/824
有令狀搜索/826
無令狀搜索(一):緊急搜索/829
無令狀搜索(二):附帶搜索/831
無令狀搜索(三):同意搜索/833
本案附帶扣押、另案扣押/835
搜索扣押→事後審查/836
非附隨於搜索之扣押/840
搜索扣押的執行(一):在場之人/843
搜索扣押的執行(二):扣押的方法及必要處分/844
搜索扣押的執行(三):政府機關或軍事場所/846
搜索扣押的執行(四):夜間搜索/847
扣押物之返還/850
搜索律師事務所/850
受拘捕時的通信接見權/851
羈押的要件(一):拘捕前置主義/853
羈押的要件(二):24小時內/856
羈押的要件(三):犯罪嫌疑重大/859
羈押的要件(四):一般性羈押的原因/859
羈押的要件(五):預防性羈押的原因/861
羈押的要件(六):羈押必要/862
羈押的要件(七):言詞審理原則、法官押票/864
羈押審查(一):強制辯護?/865
羈押審查(二):閱卷權vs法官羈押審查之依據vs
檢察官到庭義務/866
羈押審查(三):深夜訊問/869
羈押審查(四):自由證明程序/870
羈押之指揮、變更羈押處所/872
羈押之執行/873
羈押中的通信接見權/875
撤銷羈押(一):羈押原因消滅/879
撤銷羈押(二):羈押期滿/880
撤銷羈押(三):羈押期間已逾原審判決之刑期/884
撤銷羈押(四):處分、判決/885
停止羈押/886
再執行羈押/889
羈押之替代處分及防逃措施/890
具保→沒入保證金or退還保證金/894
限制出境(一):要件/896
限制出境(二):期限及延長/898
限制出境(三):撤銷/899
暫行安置(一):要件/901
暫行安置(二):執行/904
暫行安置(三):撤銷/904
自白(一):人別訊問/905
自白(二):告知義務/905
自白(三):夜間詢問/908
自白(四):法定障礙事由經過時間訊問/913
自白(五):訊問方法/914
自白(六):不正訊問、證據能力、證明力/915
自白(七):詢問人、製作人、閱覽、表示意見/917
自白(八):筆錄≠錄音錄影、未全程連續錄音錄影/920
證人(一):傳喚及拘提/922
證人(二):具結/924
證人(三):拒絕證言vs拒絕方式/927
證人(四):拒絕證言vs詰問/930
傳聞例外(一):特別程序/931
傳聞例外(二):§159-1Ⅰ/932
傳聞例外(三):§159-1Ⅱ/935
傳聞例外(四):§159-2/936
傳聞例外(五):§159-3/939
傳聞例外(六):§159-4/941
傳聞例外(七):§159-5/943
共同被告(一):程序分離、程序合併/945
共同被告(二):他白之證明力/947
鑑定人之選任/949
拒卻鑑定人/950
鑑定人vs具結/951
鑑定留置/955
鑑定許可/957
檢察事務官及警察之採證/959
鑑定證人/960
通譯/961
勘驗/962
嚴格證明程序vs自由證明程序/963
序/導讀
序
一、近年物價及房價飆高,大部分人都過不好,尤其窮困的考生會更不好過,我明白,因為我也重考過。
二、今年收到一封很特別的感謝信,她說「每當我讀的很累或想放棄時,就會幻想考上後,把考上的成績單及感謝信寄給楊律師,然後你再轉貼在你的臉書及blog給其他考生看」,這讓我很開心,沒想到我多年來的習慣竟成為她堅持並考上的動力,而她也真的心想事成,各位同學也可以試試這招,期待收到各位同學的成績單及感謝信。
2023年8月 楊律師
配送方式
-
台灣
- 國內宅配:本島、離島
-
到店取貨:
不限金額免運費
-
海外
- 國際快遞:全球
-
港澳店取:
詳細資料
詳細資料
-
- 語言
- 中文繁體
- 裝訂
- 紙本平裝
-
- ISBN
- 9786263239296
- 分級
- 普通級
-
- 頁數
- 1000
- 商品規格
- 18開17*23cm
-
- 出版地
- 台灣
- 適讀年齡
- 全齡適讀
-
- 注音
- 級別
訂購/退換貨須知
退換貨須知:
**提醒您,鑑賞期不等於試用期,退回商品須為全新狀態**
-
依據「消費者保護法」第19條及行政院消費者保護處公告之「通訊交易解除權合理例外情事適用準則」,以下商品購買後,除商品本身有瑕疵外,將不提供7天的猶豫期:
- 易於腐敗、保存期限較短或解約時即將逾期。(如:生鮮食品)
- 依消費者要求所為之客製化給付。(客製化商品)
- 報紙、期刊或雜誌。(含MOOK、外文雜誌)
- 經消費者拆封之影音商品或電腦軟體。
- 非以有形媒介提供之數位內容或一經提供即為完成之線上服務,經消費者事先同意始提供。(如:電子書、電子雜誌、下載版軟體、虛擬商品…等)
- 已拆封之個人衛生用品。(如:內衣褲、刮鬍刀、除毛刀…等)
- 若非上列種類商品,均享有到貨7天的猶豫期(含例假日)。
- 辦理退換貨時,商品(組合商品恕無法接受單獨退貨)必須是您收到商品時的原始狀態(包含商品本體、配件、贈品、保證書、所有附隨資料文件及原廠內外包裝…等),請勿直接使用原廠包裝寄送,或於原廠包裝上黏貼紙張或書寫文字。
- 退回商品若無法回復原狀,將請您負擔回復原狀所需費用,嚴重時將影響您的退貨權益。




商品評價