活動訊息
內容簡介
「警報與避難系統消防安全設備」內容廣泛,有些設備可相互支援、連動並藉由設計連結成一套系統,為了方便運轉及檢查、測試在各系統間又裝設了很多儀器設備,因此增加了複雜性,讓初學者感到相當困擾。警報與避難系統消防安全設備內容包含:
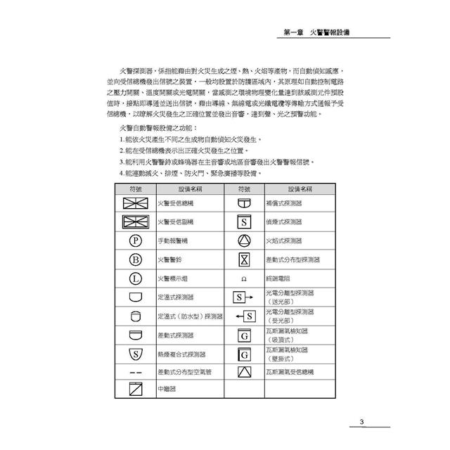
1.警報系統消防安全設備:火警自動警報設備、手動報警設備、緊急廣播設備、瓦斯漏氣火警自動警報設備、119 火災通報裝置。
2.避難系統消防安全設備:
(1)標示設備:出口標示燈、避難方向指示燈、觀眾席引導燈、避難方向指標。
(2)避難器具:滑臺、避難梯、避難橋、救助袋、緩降機、避難繩索、滑杆及其他避難器具。
(3)緊急照明設備。
3.消防搶救上之必要設備:排煙設備(緊急昇降機間、特別安全梯間排煙設備、室內排煙設備)、緊急電源插座、無線電通信輔助設備、防災監控系統綜合操作裝置。
4.公共危險物品等場所消防設計及消防安全設備。(相關條文較少)
5.緊急供電系統及防災中心。
本書之編撰係以大專以上,消防學系大學二、三年級「警報與避難系統消防安全設備」科目,教學用書方式編寫。以電工與煙控原理為理論基礎,設備之構造、動作原理、系統組成與昇位圖、各項檢修及設計為學習目標,其中融入重要基本公式、法令規定、消防設備構造圖、表詳述,除有深入淺出之解說外並有精選範例使學生確實瞭解書中之內涵及意義並能自我測驗。各章節中已考慮消防設備師、消防設備士、消防警察三等、消防警察四等、消防研究所等「警報與避難系統消防安全設備」考試科目相關命題大綱內容,期使本書除能做為大學教學用書外,藉由精闢內容解說,對考生應付日益繁雜的消防考試,亦能有所幫助。
整體而言,本書內容大致涵蓋下列範圍:
1.警報與避難系統消防設備法規、解釋令解說及整合:
(1)各類場所消防安全設備設置標準。
(2)消防安全設備及必要檢修項目檢修基準。
(3)消防安全設備審、勘作業基準。
(4)美國消防協會(NFPA)消防安全設備規定。
2.警報與避難系統消防安全設備構造與機能解說。
3.警報與避難系統消防安全設備設計解說與實務應用。
4.警報與避難系統消防安全設備竣工測試與審、勘解說。
5.警報與避難系統消防安全設備檢修要領及儀器解說。
1.警報系統消防安全設備:火警自動警報設備、手動報警設備、緊急廣播設備、瓦斯漏氣火警自動警報設備、119 火災通報裝置。
2.避難系統消防安全設備:
(1)標示設備:出口標示燈、避難方向指示燈、觀眾席引導燈、避難方向指標。
(2)避難器具:滑臺、避難梯、避難橋、救助袋、緩降機、避難繩索、滑杆及其他避難器具。
(3)緊急照明設備。
3.消防搶救上之必要設備:排煙設備(緊急昇降機間、特別安全梯間排煙設備、室內排煙設備)、緊急電源插座、無線電通信輔助設備、防災監控系統綜合操作裝置。
4.公共危險物品等場所消防設計及消防安全設備。(相關條文較少)
5.緊急供電系統及防災中心。
本書之編撰係以大專以上,消防學系大學二、三年級「警報與避難系統消防安全設備」科目,教學用書方式編寫。以電工與煙控原理為理論基礎,設備之構造、動作原理、系統組成與昇位圖、各項檢修及設計為學習目標,其中融入重要基本公式、法令規定、消防設備構造圖、表詳述,除有深入淺出之解說外並有精選範例使學生確實瞭解書中之內涵及意義並能自我測驗。各章節中已考慮消防設備師、消防設備士、消防警察三等、消防警察四等、消防研究所等「警報與避難系統消防安全設備」考試科目相關命題大綱內容,期使本書除能做為大學教學用書外,藉由精闢內容解說,對考生應付日益繁雜的消防考試,亦能有所幫助。
整體而言,本書內容大致涵蓋下列範圍:
1.警報與避難系統消防設備法規、解釋令解說及整合:
(1)各類場所消防安全設備設置標準。
(2)消防安全設備及必要檢修項目檢修基準。
(3)消防安全設備審、勘作業基準。
(4)美國消防協會(NFPA)消防安全設備規定。
2.警報與避難系統消防安全設備構造與機能解說。
3.警報與避難系統消防安全設備設計解說與實務應用。
4.警報與避難系統消防安全設備竣工測試與審、勘解說。
5.警報與避難系統消防安全設備檢修要領及儀器解說。
目錄
第一章 火警警報設備
第一節 內容概要 2
壹、考試重點 2
貳、法規解說 10
一. 火警自動警報設備概要 10
二. 手動報警設備概要 79
三. 火警自動警報及手動報警設備及119火災通報裝置檢修要領 83
四. 緊急廣播設備概要 106
五. 緊急廣播設備檢修要領 119
六. 瓦斯漏氣火警自動警報設備概要 121
七. 瓦斯漏氣火警自動警報設備檢修要領 133
第二節 精選範例 138
一. 選擇題 138
二. 申論題 163
第二章 避難逃生設備
第一節 內容概要 196
壹、考試重點 196
貳、法規解說 210
一. 標示設備 210
二. 標示設備檢修要領 224
三. 避難器具 225
四. 避難器具設置基準 230
五. 避難器具減設及免設條件 232
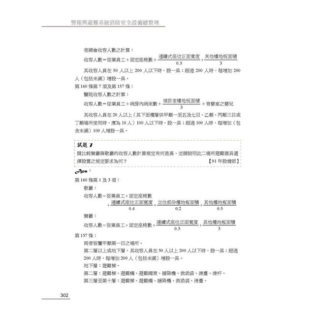
六. 收容人員計算方式 236
七. 避難器具之裝設或設置規定 240
八. 避難器具之開口面積、操作面積、下降空間及下降空地 252
九. 避難器具設置位置、使用方法及指標 256
十. 避難器具檢修要領 256
十一.緊急照明設備 275
十二.緊急照明設備性能檢查要領 284
第二節 精選範例 285
一. 選擇題 285
二. 申論題 296
第三章 消防搶救上之必要設備(火警警報與避難系統部分)
第一節 內容概要 318
壹、考試重點 318
貳、法規解說 318
一. 排煙設備 319
二. 排煙設備檢修要領 336
三. 緊急電源插座 339
四. 無線電通信輔助設備及防災監控系統綜合操作裝置 348
五. 無線電通信輔助設備檢修要領 355
第二節 精選範例 359
一. 選擇題 359
二. 申論題 368
第四章 附則-緊急供電系統及防災中心
第一節 內容概要 382
壹、法規解說 382
一. 緊急供電系統 382
二. 防災中心 389
第二節 精選範例 390
一. 選擇題 390
參考文獻 392
第一節 內容概要 2
壹、考試重點 2
貳、法規解說 10
一. 火警自動警報設備概要 10
二. 手動報警設備概要 79
三. 火警自動警報及手動報警設備及119火災通報裝置檢修要領 83
四. 緊急廣播設備概要 106
五. 緊急廣播設備檢修要領 119
六. 瓦斯漏氣火警自動警報設備概要 121
七. 瓦斯漏氣火警自動警報設備檢修要領 133
第二節 精選範例 138
一. 選擇題 138
二. 申論題 163
第二章 避難逃生設備
第一節 內容概要 196
壹、考試重點 196
貳、法規解說 210
一. 標示設備 210
二. 標示設備檢修要領 224
三. 避難器具 225
四. 避難器具設置基準 230
五. 避難器具減設及免設條件 232
六. 收容人員計算方式 236
七. 避難器具之裝設或設置規定 240
八. 避難器具之開口面積、操作面積、下降空間及下降空地 252
九. 避難器具設置位置、使用方法及指標 256
十. 避難器具檢修要領 256
十一.緊急照明設備 275
十二.緊急照明設備性能檢查要領 284
第二節 精選範例 285
一. 選擇題 285
二. 申論題 296
第三章 消防搶救上之必要設備(火警警報與避難系統部分)
第一節 內容概要 318
壹、考試重點 318
貳、法規解說 318
一. 排煙設備 319
二. 排煙設備檢修要領 336
三. 緊急電源插座 339
四. 無線電通信輔助設備及防災監控系統綜合操作裝置 348
五. 無線電通信輔助設備檢修要領 355
第二節 精選範例 359
一. 選擇題 359
二. 申論題 368
第四章 附則-緊急供電系統及防災中心
第一節 內容概要 382
壹、法規解說 382
一. 緊急供電系統 382
二. 防災中心 389
第二節 精選範例 390
一. 選擇題 390
參考文獻 392
配送方式
-
台灣
- 國內宅配:本島、離島
-
到店取貨:
不限金額免運費
-
海外
- 國際快遞:全球
-
港澳店取:
訂購/退換貨須知
退換貨須知:
**提醒您,鑑賞期不等於試用期,退回商品須為全新狀態**
-
依據「消費者保護法」第19條及行政院消費者保護處公告之「通訊交易解除權合理例外情事適用準則」,以下商品購買後,除商品本身有瑕疵外,將不提供7天的猶豫期:
- 易於腐敗、保存期限較短或解約時即將逾期。(如:生鮮食品)
- 依消費者要求所為之客製化給付。(客製化商品)
- 報紙、期刊或雜誌。(含MOOK、外文雜誌)
- 經消費者拆封之影音商品或電腦軟體。
- 非以有形媒介提供之數位內容或一經提供即為完成之線上服務,經消費者事先同意始提供。(如:電子書、電子雜誌、下載版軟體、虛擬商品…等)
- 已拆封之個人衛生用品。(如:內衣褲、刮鬍刀、除毛刀…等)
- 若非上列種類商品,均享有到貨7天的猶豫期(含例假日)。
- 辦理退換貨時,商品(組合商品恕無法接受單獨退貨)必須是您收到商品時的原始狀態(包含商品本體、配件、贈品、保證書、所有附隨資料文件及原廠內外包裝…等),請勿直接使用原廠包裝寄送,或於原廠包裝上黏貼紙張或書寫文字。
- 退回商品若無法回復原狀,將請您負擔回復原狀所需費用,嚴重時將影響您的退貨權益。




商品評價