1103~1105_神奇柑仔店1920完結篇

會計師技職考照系列稅務法規

  • 9 684
    760

活動訊息

金石堂,總有一本書懂你!雙11更好買,25家銀行信用卡分期0利率!

內容簡介

本書以淺顯解說搭配歷屆試題,整理重點、掌握修法,幫助考生快速破題與應考,高分上榜的最佳工具。

1.重點條文黑體標示,快速抓住考點。

2.精選歷屆題庫,洞悉命題趨勢。

3.案例隨文整理,掌握最新方向。

 

適用對象

會計師、高普考試、三四等特考、關務特考的財稅行政、財稅法務、檢察事務官類科財經實務組的應考考生

 

改版差異

放入最新114.8月貨物稅條例、產業創新條例、CFC案例等,各章內文依新法修正,各章也增刪到114年最新的會計師相關稅法試題。

 

使用功效

這本書就是你的秘密武器。把艱澀法條變成白話重點,搭配圖表整理,讓你一看就懂、不再死背。更棒的是,歷屆考題直接融入章節重點,讀完馬上練,出題方向一清二楚!不論你準備高普考、會計師、記帳士或初等考,都能快速抓到核心,建立解題信心。買這本書=省時、省力又高分,考場輕鬆駕馭。

作者

萬華

 

.現任萬鑫會計師事務所執業會計師

.曾任上市櫃公司獨立董事、安侯建業會計師事務所審計部主任等職務。

.多所銀行(如富邦、永豐、新光)企業演講嘉賓及記帳士公會、稅務研究會、工商出版社專任稅務講師,具豐富稅務實務與教育經驗。

.教材採「圖表整理法」,上課邏輯清晰,精析各稅目體系,幫助學生快速理清法條架構,並且能緊跟時事與考題趨勢,提升應試能力。

目錄

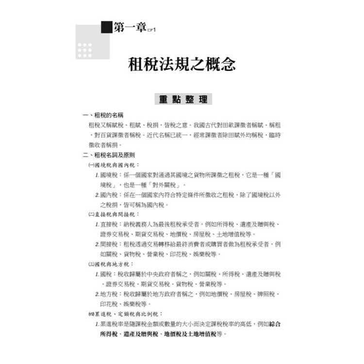
第 一 章 租稅法規之概念/1-1

第 二 章 稅捐稽徵法/2-1

第 三 章 所得稅法―綜合所得稅/3-1

第 四 章 所得稅法―營利事業所得稅/4-1

第 五 章 加值型及非加值型營業稅法/5-1

第 六 章 遺產及贈與稅法/6-1

第 七 章 土地稅法/7-1

第 八 章 貨物稅條例/8-1

第 九 章 房屋稅條例/9-1

第 十 章 契稅條例/10-1

第十一章 娛樂稅法/11-1

第十二章 特種貨物及勞務稅條例/12-1

第十三章 房地合一稅(2.0)/13-1

第十四章 跨境電商營業稅/14-1

序/導讀

 

稅務法規係商科入門必備專業科目,同時也是進入門檻最低科目,不論任何背景之考生,只要掌握稅法所陳述涵義及法條運用,便可獲取高分。筆者根據多年傳授經驗,考生們只要碰到法條,便會莫名其妙產生排拒感,更不用提及計算題或申論題等綜合考題。如何讓考生在沒有法條恐懼下熟讀稅法,以淺顯易懂方式帶領考生探討稅法精髓,進而輕鬆戰勝選擇題及駕馭綜合題為本書繕寫編排之主軸。

 

本書編寫內容足以幫助考生應付相關稅法考試之題型,特針對應考多種考試之考生受益良多,擬將各項考試應注意之章節重點,分類如下所示:

【高普考】

本書所有章節皆應熟讀,考試類型為五十分選擇題及五十分(約二大題)申論暨計算題。

【地方特考】

本書所有章節皆應熟讀,特別為第七章土地稅法會加出一題申論暨計算題,考試類型為五十分選擇題及五十分(約二大題)申論暨計算題。

【會計師】

本書第二~七章、第十三章及第十四章應熟讀,考試類型為五十分選擇題及五十分(約五大題)申論暨計算題。

【記帳士】

稅務法規應熟讀本書第二~六章、第十三章及第十四章,考試類型為五十題選擇題。

申報實務應熟讀本書第三~五章、第十三章及第十四章,考試類型為約四大題簡答計算題,內容含有綜合所得稅計算、營利事業所得稅計算及營業稅計算。

【初等考】

★本書所有章節皆應熟讀,考試類型為五十題選擇題。

本書標榜四大特色,讓您在最有效時間內獲得最高分數:

˙特色一:文中針對重點式條文,以加黑加粗方式呈現,幫助考生有效閱讀及復習。

˙特色二:文中加註選擇題及國考歷屆試題,有別於其他教科書將選擇題呈現於該章節文後,讓考生快速明瞭重點及考試趨勢之所在。

˙特色三:本書蒐錄最近修法內容及相關部門公布稅務案例,有效掌握修法動態及未來命題方向。

˙特色四:本書避免直接以法條做課文陳述,配合作者條列式整理、圖表彙總及試題練習,輕鬆明白稅法所表達之涵義。

本書為一本有效率工具書,只要善加利用熟讀,未來在國考上一定會有好的成績,預祝每位考生金榜題名。

 

萬華 謹識

配送方式

  • 台灣
    • 國內宅配:本島、離島
    • 到店取貨:
      金石堂門市 不限金額免運費
      7-11便利商店 ok便利商店 萊爾富便利商店 全家便利商店
  • 海外
    • 國際快遞:全球
    • 港澳店取:
      ok便利商店 順豐 7-11便利商店

詳細資料

詳細資料

    • 語言
    • 中文繁體
    • 裝訂
    • 紙本平裝
    • ISBN
    • 9786263896130
    • 分級
    • 普通級
    • 頁數
    • 672
    • 商品規格
    • 18開17*23cm
    • 出版地
    • 台灣
    • 適讀年齡
    • 全齡適讀
    • 注音
    • 級別

商品評價

訂購/退換貨須知

加入金石堂 LINE 官方帳號『完成綁定』,隨時掌握出貨動態:

加入金石堂LINE官方帳號『完成綁定』,隨時掌握出貨動態
金石堂LINE官方帳號綁定教學

提醒您!!
金石堂及銀行均不會請您操作ATM! 如接獲電話要求您前往ATM提款機,請不要聽從指示,以免受騙上當!

退換貨須知:

**提醒您,鑑賞期不等於試用期,退回商品須為全新狀態**

  • 依據「消費者保護法」第19條及行政院消費者保護處公告之「通訊交易解除權合理例外情事適用準則」,以下商品購買後,除商品本身有瑕疵外,將不提供7天的猶豫期:
    1. 易於腐敗、保存期限較短或解約時即將逾期。(如:生鮮食品)
    2. 依消費者要求所為之客製化給付。(客製化商品)
    3. 報紙、期刊或雜誌。(含MOOK、外文雜誌)
    4. 經消費者拆封之影音商品或電腦軟體。
    5. 非以有形媒介提供之數位內容或一經提供即為完成之線上服務,經消費者事先同意始提供。(如:電子書、電子雜誌、下載版軟體、虛擬商品…等)
    6. 已拆封之個人衛生用品。(如:內衣褲、刮鬍刀、除毛刀…等)
  • 若非上列種類商品,均享有到貨7天的猶豫期(含例假日)。
  • 辦理退換貨時,商品(組合商品恕無法接受單獨退貨)必須是您收到商品時的原始狀態(包含商品本體、配件、贈品、保證書、所有附隨資料文件及原廠內外包裝…等),請勿直接使用原廠包裝寄送,或於原廠包裝上黏貼紙張或書寫文字。
  • 退回商品若無法回復原狀,將請您負擔回復原狀所需費用,嚴重時將影響您的退貨權益。
※ 金石堂網書25週年慶
預計 2025/11/13 出貨 購買後進貨 
金石堂門市 全家便利商店 ok便利商店 萊爾富便利商店 7-11便利商店
World wide
活動ing