2026【出題重點一書搞定】計算機概論(含網路概論)[第十七版](國民營事業/經濟部/台電/中油/中鋼/捷運/中華電信)
活動訊息
內容簡介
賀!多次榮登***、金石堂暢銷榜
◎主題式架構‧重點觀念快速吸收
為因應各種考試,特別將計算機概論中的重要觀念及必考內容加以濃縮整理,輔以精選題庫,期能有事半功倍的成果。課文部分將考試重點的基本概念以提綱挈領、淺顯易懂的方式條列呈現,並於各章最前面特別編寫「重點速攻」,提醒本章重點觀念,完整建立重點內容架構,易於學習及記憶背誦,掌握正確準備方向。
◎名師精選試題‧自我實力大提升
名師針對各單元重點,精選相關試題,並逐條詳解,生硬的理論經過名師詮釋後,變得淺顯易懂。讀完課文之後即可自我檢測,藉以測試學習成果,同時加深考點記憶、迅速瞭解考試題型及試題要點,逐步增加應考實力。
◎最新試題與解析‧命題趨勢輕鬆掌握
書末收錄試題及解析,保證時效最新、解析最精、收錄最全,歷年試題的統整,利於掌握考試最新脈動與命題方向。本書將107~114年試題一網打盡,毫不保留,經過名師詳解,類似的題目再出個一百次,也不害怕!輕鬆學習、快速理解,掌握命題趨勢,必定能在考場所向披靡!
作者的話
計算機概論是一門包羅萬象的學科,從電腦內最基本的邏輯元件、數字系統、資料結構等,到整體的電腦軟體應用的程式設計、網路、資安等等。如此龐大範疇準備起來如無預先好好規畫時間的分配以掌握重點方向加強,必定難以爭取到最佳的分數。
首先,觀察歷年來考題必定涵蓋的基本分數,此部分出題方向如下:
1.數字系統:
bit、byte、KB、MB的應用計算、也包括2進位、10進位、16進位的轉換,IEEE 754表示法等幾乎都是必考題目。
2.硬體基本觀念,此部分包含記憶體階層的速度比較、記憶體元件的特性比較(RAM、ROM)、基本的邏輯元件運算(AND、OR、NOT、XOR)、系統的中斷類型,電腦的周邊介面特性(USB、IEEE 1394、藍芽)。
3.資料結構與演算法,基本的資料結構特性(Stack、Queue、List、Tree、Graph)、前序中序後序追蹤的轉換、搜尋與排序的基本演算法與速度比較。而程式設計部分須熟悉基本控制語法,尤其是迴圈的控制運算;另外,物件導向程式設計中的基本定義亦是常見的試題。
4.網路與資訊安全,在網路部份對於基本的 IPv4與IPv6比較,無線網路類型比較,子網路遮罩的計算與分割、OSI與TCP/IP的分層與主要功用都是幾乎必出之考題。另外,資訊安全中對稱與非對稱加密、數位簽章、網路攻擊的類型、電腦病毒類型、資訊安全的基本定義亦是每年必出試題。
除了基本分數一定要掌握外,掌握命題趨勢則是更上一層樓的關鍵。從今年題目來分析,可以發現目前主流的雲端運算亦影響出題方向,所以對於雲端運算的基本定義、服務類型等必須熟記,另外隨之而來的資料庫、資訊安全、網路等考題比重亦比往常提升。
近年在資訊安全相關題目比重較往常提升,另外除了基本的資安定義、攻擊類型外,亦有針對攻擊的細部運作與新型攻擊的類型涵蓋入考題中,因此除了以往認識資安的基本攻擊名詞外,未來這些攻擊的基本運作方式亦要特別留意。此外,連資安的認證規範(ISO 27001、ISO 27002)亦開始出現在考題中,這部分是在準備資訊考科時基本教科書比較難涵蓋的範圍。因此,除了在基本教科書的熟讀外,亦要分配部分時間掌握目前資訊流行議題的方向,方能更上一層樓。
【千華聊書室】
這是一個由 千華數位文化 製作的 YouTube 單元,
我們以 AI Podcast + 人文視角,讓你跟上關鍵趨勢。
https://www.youtube.com/watch?v=ScQfRTE5JkM&t=3s
◎主題式架構‧重點觀念快速吸收
為因應各種考試,特別將計算機概論中的重要觀念及必考內容加以濃縮整理,輔以精選題庫,期能有事半功倍的成果。課文部分將考試重點的基本概念以提綱挈領、淺顯易懂的方式條列呈現,並於各章最前面特別編寫「重點速攻」,提醒本章重點觀念,完整建立重點內容架構,易於學習及記憶背誦,掌握正確準備方向。
◎名師精選試題‧自我實力大提升
名師針對各單元重點,精選相關試題,並逐條詳解,生硬的理論經過名師詮釋後,變得淺顯易懂。讀完課文之後即可自我檢測,藉以測試學習成果,同時加深考點記憶、迅速瞭解考試題型及試題要點,逐步增加應考實力。
◎最新試題與解析‧命題趨勢輕鬆掌握
書末收錄試題及解析,保證時效最新、解析最精、收錄最全,歷年試題的統整,利於掌握考試最新脈動與命題方向。本書將107~114年試題一網打盡,毫不保留,經過名師詳解,類似的題目再出個一百次,也不害怕!輕鬆學習、快速理解,掌握命題趨勢,必定能在考場所向披靡!
作者的話
計算機概論是一門包羅萬象的學科,從電腦內最基本的邏輯元件、數字系統、資料結構等,到整體的電腦軟體應用的程式設計、網路、資安等等。如此龐大範疇準備起來如無預先好好規畫時間的分配以掌握重點方向加強,必定難以爭取到最佳的分數。
首先,觀察歷年來考題必定涵蓋的基本分數,此部分出題方向如下:
1.數字系統:
bit、byte、KB、MB的應用計算、也包括2進位、10進位、16進位的轉換,IEEE 754表示法等幾乎都是必考題目。
2.硬體基本觀念,此部分包含記憶體階層的速度比較、記憶體元件的特性比較(RAM、ROM)、基本的邏輯元件運算(AND、OR、NOT、XOR)、系統的中斷類型,電腦的周邊介面特性(USB、IEEE 1394、藍芽)。
3.資料結構與演算法,基本的資料結構特性(Stack、Queue、List、Tree、Graph)、前序中序後序追蹤的轉換、搜尋與排序的基本演算法與速度比較。而程式設計部分須熟悉基本控制語法,尤其是迴圈的控制運算;另外,物件導向程式設計中的基本定義亦是常見的試題。
4.網路與資訊安全,在網路部份對於基本的 IPv4與IPv6比較,無線網路類型比較,子網路遮罩的計算與分割、OSI與TCP/IP的分層與主要功用都是幾乎必出之考題。另外,資訊安全中對稱與非對稱加密、數位簽章、網路攻擊的類型、電腦病毒類型、資訊安全的基本定義亦是每年必出試題。
除了基本分數一定要掌握外,掌握命題趨勢則是更上一層樓的關鍵。從今年題目來分析,可以發現目前主流的雲端運算亦影響出題方向,所以對於雲端運算的基本定義、服務類型等必須熟記,另外隨之而來的資料庫、資訊安全、網路等考題比重亦比往常提升。
近年在資訊安全相關題目比重較往常提升,另外除了基本的資安定義、攻擊類型外,亦有針對攻擊的細部運作與新型攻擊的類型涵蓋入考題中,因此除了以往認識資安的基本攻擊名詞外,未來這些攻擊的基本運作方式亦要特別留意。此外,連資安的認證規範(ISO 27001、ISO 27002)亦開始出現在考題中,這部分是在準備資訊考科時基本教科書比較難涵蓋的範圍。因此,除了在基本教科書的熟讀外,亦要分配部分時間掌握目前資訊流行議題的方向,方能更上一層樓。
【千華聊書室】
這是一個由 千華數位文化 製作的 YouTube 單元,
我們以 AI Podcast + 人文視角,讓你跟上關鍵趨勢。
https://www.youtube.com/watch?v=ScQfRTE5JkM&t=3s
影音介紹
目錄
作者的話
計算機概論高分策略
近年考題趨勢分析
第一章 計算機基礎
1-1 基本常識
1-2 演算法(Algorithms)
1-3 電腦科學常用的計量單位及縮寫
1-4 數字系統之基底
1-5 不同進位數間之互換
1-6 N進制數值之補數
1-7 定點數與浮點數
1-8 字元碼系統
精選測驗題
第二章 邏輯設計與布林代數
2-1 基本邏輯閘與布林代數
2-2 邏輯函數與布林代數
2-3 邏輯設計:組合邏輯電路
精選測驗題
第三章 CPU與記憶體概論
3-1 CPU架構研究
3-2 CPU指令格式研究
3-3 定址模式研究
3-4 CPU與周邊之 I/O方式
3-5 虛擬記憶體
3-6 高速記憶體
3-7 其他硬體概述
精選測驗題
第四章 作業系統與系統程式概論
4-1 系統程式
4-2 作業系統簡介
精選測驗題
第五章 電腦資料處理與電腦通信
5-1 資料處理簡介
5-2 資料檔案研究
5-3 電腦資料處理型態
5-4 資料庫系統簡介
5-5 資訊系統分析
5-6 XML
5-7 pcAnywhere軟體介紹
精選測驗題
第六章 算術式表示法與陣列
6-1 算術式表示法
6-2 陣列與記憶體
精選測驗題
第七章 資料結構導論
7-1 串列基本架構
7-2 鏈結結構概論
精選測驗題
第八章 資料結構之樹狀結構
8-1 樹狀結構概論
8-2 二元樹之走訪
8-3 其他重要之二元樹
精選測驗題
第九章 圖形理論
9-1 圖形基本概念
9-2 圖形理論之應用
精選測驗題
第十章 資料排序搜尋法
10-1 排序(或稱分類:sort)
10-2 內部排序法
10-3 外部排序法
10-4 搜尋法
精選測驗題
第十一章 程式設計概論
11-1 程式設計方式
11-2 演算法技巧
11-3 程式語言介紹
11-4 物件導向程式語言
精選測驗題
第十二章 資料庫系統概論
12-1 資料庫系統的概念與架構
12-2 關聯式資料模型的概念
12-3 SQL的概念
12-4 SQL的查詢
12-5 SQL的檢視
12-6 SQL的權限
12-7 共時控制的鎖定技術
精選測驗題
第十三章 網路概論
13-1 網路簡介
13-2 OSI網路七層協定
13-3 網路通訊協定
13-4 網路相關硬體裝置
精選測驗題
第十四章 無線網路概論
14-1 認識無線網路
14-2 無線網路標準
14-3 行動通訊
14-4 無線射頻與近場通訊
精選測驗題
第十五章 網路應用
15-1 網頁
15-2 檔案傳輸
15-3 電子郵件
15-4 即時通訊軟體
15-5 行動應用
15-6 物聯網
15-7 雲端應用
15-8 其他網路相關常識
精選測驗題
第十六章 資通安全
16-1 資訊安全的特性
16-2 電腦病毒簡介
16-3 常見的網路攻擊類型
16-4 防毒軟體
16-5 防火牆
16-6 電腦資料保密
精選測驗題
第十七章 其他電腦相關常識
17-1 電子商務
17-2 常用名詞簡介
精選測驗題
第十八章 模擬試題
第一回 第二回 第三回 第四回
第十九章 近年試題及解析
107年桃園捷運新進人員(資訊類)
107年經濟部所屬事業機構新進職員(資訊類)
107年台灣中油公司僱用人員
107年台灣自來水公司評價職位人員
108年桃園捷運新進人員(企劃資訊類)
108年台北捷運新進人員(資訊類)
108年中華郵政職階人員甄試(郵儲業務丁)
108年經濟部所屬事業機構新進職員(資訊類)
109年臺北自來水事業處及所屬工程總隊新進員工甄試
109年關務特考(四等)
109年合作金庫新進人員甄試(資安防護管理人員)
110年初等考試
110年台中捷運技術員(電子電機類)
110年全國各級農會第六次聘任職員
110年經濟部所屬事業機構新進職員(資訊類)
110年關務特考(四等)
111年地方特考(四等)(資訊處理)
111年地方特考(四等)(電子工程、電信工程)
111年經濟部所屬事業機構新進職員(資訊類)
112年初等考試
112年中央存款保險公司進用正式職員
112年桃園機場新進從業人員(行政管理)
112年桃園機場新進從業人員(身心障礙)
112年經濟部所屬事業機構新進職員(資訊類)
112年彰化銀行第二次新進人員
113年桃園捷運新進人員
113年台北捷運新進人員(資訊類)
113年經濟部所屬事業機構新進職員(資訊類)
113年彰化銀行新進人員
113年臺灣銀行新進人員
113年臺灣中小企業銀行第二次新進人員
114年合作金庫新進人員甄試(海外資訊儲備人員)
114年彰化銀行新進人員
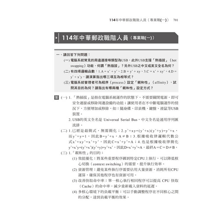
114年中華郵政職階人員(專業職(一))
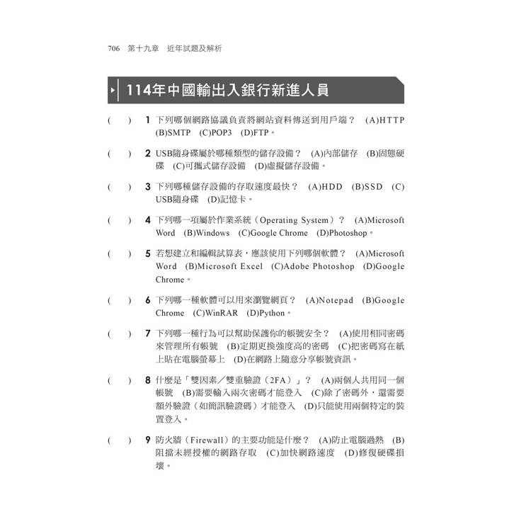
114年中國輸出入銀行新進人員
計算機概論高分策略
近年考題趨勢分析
第一章 計算機基礎
1-1 基本常識
1-2 演算法(Algorithms)
1-3 電腦科學常用的計量單位及縮寫
1-4 數字系統之基底
1-5 不同進位數間之互換
1-6 N進制數值之補數
1-7 定點數與浮點數
1-8 字元碼系統
精選測驗題
第二章 邏輯設計與布林代數
2-1 基本邏輯閘與布林代數
2-2 邏輯函數與布林代數
2-3 邏輯設計:組合邏輯電路
精選測驗題
第三章 CPU與記憶體概論
3-1 CPU架構研究
3-2 CPU指令格式研究
3-3 定址模式研究
3-4 CPU與周邊之 I/O方式
3-5 虛擬記憶體
3-6 高速記憶體
3-7 其他硬體概述
精選測驗題
第四章 作業系統與系統程式概論
4-1 系統程式
4-2 作業系統簡介
精選測驗題
第五章 電腦資料處理與電腦通信
5-1 資料處理簡介
5-2 資料檔案研究
5-3 電腦資料處理型態
5-4 資料庫系統簡介
5-5 資訊系統分析
5-6 XML
5-7 pcAnywhere軟體介紹
精選測驗題
第六章 算術式表示法與陣列
6-1 算術式表示法
6-2 陣列與記憶體
精選測驗題
第七章 資料結構導論
7-1 串列基本架構
7-2 鏈結結構概論
精選測驗題
第八章 資料結構之樹狀結構
8-1 樹狀結構概論
8-2 二元樹之走訪
8-3 其他重要之二元樹
精選測驗題
第九章 圖形理論
9-1 圖形基本概念
9-2 圖形理論之應用
精選測驗題
第十章 資料排序搜尋法
10-1 排序(或稱分類:sort)
10-2 內部排序法
10-3 外部排序法
10-4 搜尋法
精選測驗題
第十一章 程式設計概論
11-1 程式設計方式
11-2 演算法技巧
11-3 程式語言介紹
11-4 物件導向程式語言
精選測驗題
第十二章 資料庫系統概論
12-1 資料庫系統的概念與架構
12-2 關聯式資料模型的概念
12-3 SQL的概念
12-4 SQL的查詢
12-5 SQL的檢視
12-6 SQL的權限
12-7 共時控制的鎖定技術
精選測驗題
第十三章 網路概論
13-1 網路簡介
13-2 OSI網路七層協定
13-3 網路通訊協定
13-4 網路相關硬體裝置
精選測驗題
第十四章 無線網路概論
14-1 認識無線網路
14-2 無線網路標準
14-3 行動通訊
14-4 無線射頻與近場通訊
精選測驗題
第十五章 網路應用
15-1 網頁
15-2 檔案傳輸
15-3 電子郵件
15-4 即時通訊軟體
15-5 行動應用
15-6 物聯網
15-7 雲端應用
15-8 其他網路相關常識
精選測驗題
第十六章 資通安全
16-1 資訊安全的特性
16-2 電腦病毒簡介
16-3 常見的網路攻擊類型
16-4 防毒軟體
16-5 防火牆
16-6 電腦資料保密
精選測驗題
第十七章 其他電腦相關常識
17-1 電子商務
17-2 常用名詞簡介
精選測驗題
第十八章 模擬試題
第一回 第二回 第三回 第四回
第十九章 近年試題及解析
107年桃園捷運新進人員(資訊類)
107年經濟部所屬事業機構新進職員(資訊類)
107年台灣中油公司僱用人員
107年台灣自來水公司評價職位人員
108年桃園捷運新進人員(企劃資訊類)
108年台北捷運新進人員(資訊類)
108年中華郵政職階人員甄試(郵儲業務丁)
108年經濟部所屬事業機構新進職員(資訊類)
109年臺北自來水事業處及所屬工程總隊新進員工甄試
109年關務特考(四等)
109年合作金庫新進人員甄試(資安防護管理人員)
110年初等考試
110年台中捷運技術員(電子電機類)
110年全國各級農會第六次聘任職員
110年經濟部所屬事業機構新進職員(資訊類)
110年關務特考(四等)
111年地方特考(四等)(資訊處理)
111年地方特考(四等)(電子工程、電信工程)
111年經濟部所屬事業機構新進職員(資訊類)
112年初等考試
112年中央存款保險公司進用正式職員
112年桃園機場新進從業人員(行政管理)
112年桃園機場新進從業人員(身心障礙)
112年經濟部所屬事業機構新進職員(資訊類)
112年彰化銀行第二次新進人員
113年桃園捷運新進人員
113年台北捷運新進人員(資訊類)
113年經濟部所屬事業機構新進職員(資訊類)
113年彰化銀行新進人員
113年臺灣銀行新進人員
113年臺灣中小企業銀行第二次新進人員
114年合作金庫新進人員甄試(海外資訊儲備人員)
114年彰化銀行新進人員
114年中華郵政職階人員(專業職(一))
114年中國輸出入銀行新進人員
配送方式
-
台灣
- 國內宅配:本島、離島
-
到店取貨:
不限金額免運費
-
海外
- 國際快遞:全球
-
港澳店取:
訂購/退換貨須知
退換貨須知:
**提醒您,鑑賞期不等於試用期,退回商品須為全新狀態**
-
依據「消費者保護法」第19條及行政院消費者保護處公告之「通訊交易解除權合理例外情事適用準則」,以下商品購買後,除商品本身有瑕疵外,將不提供7天的猶豫期:
- 易於腐敗、保存期限較短或解約時即將逾期。(如:生鮮食品)
- 依消費者要求所為之客製化給付。(客製化商品)
- 報紙、期刊或雜誌。(含MOOK、外文雜誌)
- 經消費者拆封之影音商品或電腦軟體。
- 非以有形媒介提供之數位內容或一經提供即為完成之線上服務,經消費者事先同意始提供。(如:電子書、電子雜誌、下載版軟體、虛擬商品…等)
- 已拆封之個人衛生用品。(如:內衣褲、刮鬍刀、除毛刀…等)
- 若非上列種類商品,均享有到貨7天的猶豫期(含例假日)。
- 辦理退換貨時,商品(組合商品恕無法接受單獨退貨)必須是您收到商品時的原始狀態(包含商品本體、配件、贈品、保證書、所有附隨資料文件及原廠內外包裝…等),請勿直接使用原廠包裝寄送,或於原廠包裝上黏貼紙張或書寫文字。
- 退回商品若無法回復原狀,將請您負擔回復原狀所需費用,嚴重時將影響您的退貨權益。



商品評價