永續發展的綠色願景:永續ESG經營管理策略叢書No.3
內容簡介
書籍簡介
【本書特色】
ESG 為什麼是下一個企業獲利公式?
永續不是「理想」,是「降低風險、提高競爭力」的策略工具。
─企業必備最強ESG工具書─
當永續成為生存關鍵,理解 ESG 就是企業的必修課。
由企業ESG永續長詹中原教授領導跨領域專家團隊,
共同解析企業 ESG 實務、策略推動與品牌價值提升之道。
★環境永續發展策略全收錄
1.因應氣候變遷對地球永續之積極作法及策略
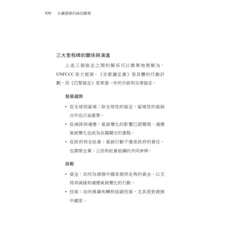
面對全球氣候變遷,聯合國舉辦多次會議,國際間更產生許多協議與因應組織,包括:聯合國氣候綱要公約、京都議定書、巴黎協定、等,書內將針對上述組織與協議說明其管理政策與概述。
2.政府、企業及民眾對綠色環境與永續發展應有之責任及義務
想要發展符合各界期待的綠色願景,除了依靠企業的社會責任外,政府與民眾更要各司其職,書內詳盡說明聯合國「2030 永續發展目標」,指出永續最重要的各種目標,如CSR、SGDs、ESG等,並說明其間之異同處,以及該如何運用各種指標相輔相成,完成永續願景。
3.國內推動淨零碳排及溫室氣體減量之策略及成效
了解國外及國際間的永續合作與現況後,更應該知道臺灣對於永續、淨零碳排的目標與政策,以及該如何配合與實踐。書內列舉如國家2050淨零碳排、溫室效應氣體減量、碳中和與氣候中和、產品碳足跡、企業碳盤查、國內碳交易與碳費等方面的重要里程與政策內容。
4.環境永續管理與綠色循環經濟
綠色循環經濟是環境永續中重要的一環,書內詳盡介紹高科技工業之清潔製程及綠色生產、綠色會計-環境管理會計(EMA),最後並帶入無論地球或我們生活的臺灣都只有一個,讀者應抱持著「今日不做,明日會後悔」的決心實踐綠色願景。
【內容簡介】
★綠色轉型不僅是義務,更是下一波經濟成長的引擎
發展永續不只是減碳與循環的科學問題,更是關於價值選擇與責任承擔的社會願景。
唯有透過正確的綠色轉型與永續發展,才能讓地球實踐更美好的願景。
★政府、企業及民眾共同打造綠色永續
企業推動ESG時,不僅要歷經痛苦改變,更是重塑市場與消費者間的關係;政府則在氣候治理中扮演著規範與引導的雙重角色;而民眾的日常選擇,更是推動轉型時不可忽視的重要動能。
★面對全球氣候變遷,世界準備好了嗎?
本書說明氣候變遷對地球永續的影響,以及國內外的積極作法及策略,更詳盡說明國內推動淨零碳排及溫室效應氣體減量的管理政策、執行成效等現況。
★本書為「永續ESG經營管理策略叢書」系列叢書第三本,以永續發展的綠色願景為主題,詳盡介紹綠色永續的作法及策略。作者簡介
【本書特色】
ESG 為什麼是下一個企業獲利公式?
永續不是「理想」,是「降低風險、提高競爭力」的策略工具。
─企業必備最強ESG工具書─
當永續成為生存關鍵,理解 ESG 就是企業的必修課。
由企業ESG永續長詹中原教授領導跨領域專家團隊,
共同解析企業 ESG 實務、策略推動與品牌價值提升之道。
★環境永續發展策略全收錄
1.因應氣候變遷對地球永續之積極作法及策略
面對全球氣候變遷,聯合國舉辦多次會議,國際間更產生許多協議與因應組織,包括:聯合國氣候綱要公約、京都議定書、巴黎協定、等,書內將針對上述組織與協議說明其管理政策與概述。
2.政府、企業及民眾對綠色環境與永續發展應有之責任及義務
想要發展符合各界期待的綠色願景,除了依靠企業的社會責任外,政府與民眾更要各司其職,書內詳盡說明聯合國「2030 永續發展目標」,指出永續最重要的各種目標,如CSR、SGDs、ESG等,並說明其間之異同處,以及該如何運用各種指標相輔相成,完成永續願景。
3.國內推動淨零碳排及溫室氣體減量之策略及成效
了解國外及國際間的永續合作與現況後,更應該知道臺灣對於永續、淨零碳排的目標與政策,以及該如何配合與實踐。書內列舉如國家2050淨零碳排、溫室效應氣體減量、碳中和與氣候中和、產品碳足跡、企業碳盤查、國內碳交易與碳費等方面的重要里程與政策內容。
4.環境永續管理與綠色循環經濟
綠色循環經濟是環境永續中重要的一環,書內詳盡介紹高科技工業之清潔製程及綠色生產、綠色會計-環境管理會計(EMA),最後並帶入無論地球或我們生活的臺灣都只有一個,讀者應抱持著「今日不做,明日會後悔」的決心實踐綠色願景。
【內容簡介】
★綠色轉型不僅是義務,更是下一波經濟成長的引擎
發展永續不只是減碳與循環的科學問題,更是關於價值選擇與責任承擔的社會願景。
唯有透過正確的綠色轉型與永續發展,才能讓地球實踐更美好的願景。
★政府、企業及民眾共同打造綠色永續
企業推動ESG時,不僅要歷經痛苦改變,更是重塑市場與消費者間的關係;政府則在氣候治理中扮演著規範與引導的雙重角色;而民眾的日常選擇,更是推動轉型時不可忽視的重要動能。
★面對全球氣候變遷,世界準備好了嗎?
本書說明氣候變遷對地球永續的影響,以及國內外的積極作法及策略,更詳盡說明國內推動淨零碳排及溫室效應氣體減量的管理政策、執行成效等現況。
★本書為「永續ESG經營管理策略叢書」系列叢書第三本,以永續發展的綠色願景為主題,詳盡介紹綠色永續的作法及策略。
【本書特色】
ESG 為什麼是下一個企業獲利公式?
永續不是「理想」,是「降低風險、提高競爭力」的策略工具。
─企業必備最強ESG工具書─
當永續成為生存關鍵,理解 ESG 就是企業的必修課。
由企業ESG永續長詹中原教授領導跨領域專家團隊,
共同解析企業 ESG 實務、策略推動與品牌價值提升之道。
★環境永續發展策略全收錄
1.因應氣候變遷對地球永續之積極作法及策略
面對全球氣候變遷,聯合國舉辦多次會議,國際間更產生許多協議與因應組織,包括:聯合國氣候綱要公約、京都議定書、巴黎協定、等,書內將針對上述組織與協議說明其管理政策與概述。
2.政府、企業及民眾對綠色環境與永續發展應有之責任及義務
想要發展符合各界期待的綠色願景,除了依靠企業的社會責任外,政府與民眾更要各司其職,書內詳盡說明聯合國「2030 永續發展目標」,指出永續最重要的各種目標,如CSR、SGDs、ESG等,並說明其間之異同處,以及該如何運用各種指標相輔相成,完成永續願景。
3.國內推動淨零碳排及溫室氣體減量之策略及成效
了解國外及國際間的永續合作與現況後,更應該知道臺灣對於永續、淨零碳排的目標與政策,以及該如何配合與實踐。書內列舉如國家2050淨零碳排、溫室效應氣體減量、碳中和與氣候中和、產品碳足跡、企業碳盤查、國內碳交易與碳費等方面的重要里程與政策內容。
4.環境永續管理與綠色循環經濟
綠色循環經濟是環境永續中重要的一環,書內詳盡介紹高科技工業之清潔製程及綠色生產、綠色會計-環境管理會計(EMA),最後並帶入無論地球或我們生活的臺灣都只有一個,讀者應抱持著「今日不做,明日會後悔」的決心實踐綠色願景。
【內容簡介】
★綠色轉型不僅是義務,更是下一波經濟成長的引擎
發展永續不只是減碳與循環的科學問題,更是關於價值選擇與責任承擔的社會願景。
唯有透過正確的綠色轉型與永續發展,才能讓地球實踐更美好的願景。
★政府、企業及民眾共同打造綠色永續
企業推動ESG時,不僅要歷經痛苦改變,更是重塑市場與消費者間的關係;政府則在氣候治理中扮演著規範與引導的雙重角色;而民眾的日常選擇,更是推動轉型時不可忽視的重要動能。
★面對全球氣候變遷,世界準備好了嗎?
本書說明氣候變遷對地球永續的影響,以及國內外的積極作法及策略,更詳盡說明國內推動淨零碳排及溫室效應氣體減量的管理政策、執行成效等現況。
★本書為「永續ESG經營管理策略叢書」系列叢書第三本,以永續發展的綠色願景為主題,詳盡介紹綠色永續的作法及策略。作者簡介
【本書特色】
ESG 為什麼是下一個企業獲利公式?
永續不是「理想」,是「降低風險、提高競爭力」的策略工具。
─企業必備最強ESG工具書─
當永續成為生存關鍵,理解 ESG 就是企業的必修課。
由企業ESG永續長詹中原教授領導跨領域專家團隊,
共同解析企業 ESG 實務、策略推動與品牌價值提升之道。
★環境永續發展策略全收錄
1.因應氣候變遷對地球永續之積極作法及策略
面對全球氣候變遷,聯合國舉辦多次會議,國際間更產生許多協議與因應組織,包括:聯合國氣候綱要公約、京都議定書、巴黎協定、等,書內將針對上述組織與協議說明其管理政策與概述。
2.政府、企業及民眾對綠色環境與永續發展應有之責任及義務
想要發展符合各界期待的綠色願景,除了依靠企業的社會責任外,政府與民眾更要各司其職,書內詳盡說明聯合國「2030 永續發展目標」,指出永續最重要的各種目標,如CSR、SGDs、ESG等,並說明其間之異同處,以及該如何運用各種指標相輔相成,完成永續願景。
3.國內推動淨零碳排及溫室氣體減量之策略及成效
了解國外及國際間的永續合作與現況後,更應該知道臺灣對於永續、淨零碳排的目標與政策,以及該如何配合與實踐。書內列舉如國家2050淨零碳排、溫室效應氣體減量、碳中和與氣候中和、產品碳足跡、企業碳盤查、國內碳交易與碳費等方面的重要里程與政策內容。
4.環境永續管理與綠色循環經濟
綠色循環經濟是環境永續中重要的一環,書內詳盡介紹高科技工業之清潔製程及綠色生產、綠色會計-環境管理會計(EMA),最後並帶入無論地球或我們生活的臺灣都只有一個,讀者應抱持著「今日不做,明日會後悔」的決心實踐綠色願景。
【內容簡介】
★綠色轉型不僅是義務,更是下一波經濟成長的引擎
發展永續不只是減碳與循環的科學問題,更是關於價值選擇與責任承擔的社會願景。
唯有透過正確的綠色轉型與永續發展,才能讓地球實踐更美好的願景。
★政府、企業及民眾共同打造綠色永續
企業推動ESG時,不僅要歷經痛苦改變,更是重塑市場與消費者間的關係;政府則在氣候治理中扮演著規範與引導的雙重角色;而民眾的日常選擇,更是推動轉型時不可忽視的重要動能。
★面對全球氣候變遷,世界準備好了嗎?
本書說明氣候變遷對地球永續的影響,以及國內外的積極作法及策略,更詳盡說明國內推動淨零碳排及溫室效應氣體減量的管理政策、執行成效等現況。
★本書為「永續ESG經營管理策略叢書」系列叢書第三本,以永續發展的綠色願景為主題,詳盡介紹綠色永續的作法及策略。
配送方式
-
台灣
- 國內宅配:本島、離島
-
到店取貨:
不限金額免運費
-
海外
- 國際快遞:全球
-
港澳店取:
訂購/退換貨須知
退換貨須知:
**提醒您,鑑賞期不等於試用期,退回商品須為全新狀態**
-
依據「消費者保護法」第19條及行政院消費者保護處公告之「通訊交易解除權合理例外情事適用準則」,以下商品購買後,除商品本身有瑕疵外,將不提供7天的猶豫期:
- 易於腐敗、保存期限較短或解約時即將逾期。(如:生鮮食品)
- 依消費者要求所為之客製化給付。(客製化商品)
- 報紙、期刊或雜誌。(含MOOK、外文雜誌)
- 經消費者拆封之影音商品或電腦軟體。
- 非以有形媒介提供之數位內容或一經提供即為完成之線上服務,經消費者事先同意始提供。(如:電子書、電子雜誌、下載版軟體、虛擬商品…等)
- 已拆封之個人衛生用品。(如:內衣褲、刮鬍刀、除毛刀…等)
- 若非上列種類商品,均享有到貨7天的猶豫期(含例假日)。
- 辦理退換貨時,商品(組合商品恕無法接受單獨退貨)必須是您收到商品時的原始狀態(包含商品本體、配件、贈品、保證書、所有附隨資料文件及原廠內外包裝…等),請勿直接使用原廠包裝寄送,或於原廠包裝上黏貼紙張或書寫文字。
- 退回商品若無法回復原狀,將請您負擔回復原狀所需費用,嚴重時將影響您的退貨權益。




商品評價