2026【接軌國際會計準則】會計學完全攻略[四版](升科大四技二專)
內容簡介
◎接軌國際會計準則,拓展專業素養!
◎主題彙整考點,反覆練習最有效率!
◎精心剖析各類考題,快速掌握實務要點!
「會計學」在108新課綱的變動上,除了理解財會計基本理論外,了解國際會計準則發展,培養財務溝通協調及國際視野也是一大重點。因此,內文重點是依據108年課綱以及IFRS的變化來編寫,有助於各位能夠即時接收新知。另外,要請各位特別注意,108年課綱特別強調「加值型營業稅」項目,所以書中也將其獨立為一單元,讓各位能夠更瞭解在營業稅稅務申報這方面的新知。不僅有助你正確且效率的準備競爭激烈的四技二專考試,更能提升日後你在職場上的實際運用的技能!
「會計學」這一科主要分為初級會計、中級會計等部分,讀者在準備考試時,應先熟讀各個初會及中會內的相關理論,且時時注意最新公布的會計公報、多做練習題,考前也應演練歷年考古題,才能充分掌握命題趨勢,獲得事半功倍之效。
內容係根據最新會計公報、108課綱及四技、二專統測之需要編寫而成,共計分為三部分,包括每單元的重點整理、小試身手、試題演練, 帶領各位由重點整理複習起,建立正確的會計觀念,藉由試題演練熟悉題目,增強實力,試題皆有附詳細的解析,讓各位在研讀之餘,可以清楚明白題旨與答案的前因後果,培養應考的堅強實力,從容以赴。
全書不但係針對歷年來之命題趨勢加以重點整理,並配合最新的國際財務報導準則修訂,整理出最近IFRS相關考題,是你戰勝考題、拿高分的最佳輔助參考書。
◎主題彙整考點,反覆練習最有效率!
◎精心剖析各類考題,快速掌握實務要點!
「會計學」在108新課綱的變動上,除了理解財會計基本理論外,了解國際會計準則發展,培養財務溝通協調及國際視野也是一大重點。因此,內文重點是依據108年課綱以及IFRS的變化來編寫,有助於各位能夠即時接收新知。另外,要請各位特別注意,108年課綱特別強調「加值型營業稅」項目,所以書中也將其獨立為一單元,讓各位能夠更瞭解在營業稅稅務申報這方面的新知。不僅有助你正確且效率的準備競爭激烈的四技二專考試,更能提升日後你在職場上的實際運用的技能!
「會計學」這一科主要分為初級會計、中級會計等部分,讀者在準備考試時,應先熟讀各個初會及中會內的相關理論,且時時注意最新公布的會計公報、多做練習題,考前也應演練歷年考古題,才能充分掌握命題趨勢,獲得事半功倍之效。
內容係根據最新會計公報、108課綱及四技、二專統測之需要編寫而成,共計分為三部分,包括每單元的重點整理、小試身手、試題演練, 帶領各位由重點整理複習起,建立正確的會計觀念,藉由試題演練熟悉題目,增強實力,試題皆有附詳細的解析,讓各位在研讀之餘,可以清楚明白題旨與答案的前因後果,培養應考的堅強實力,從容以赴。
全書不但係針對歷年來之命題趨勢加以重點整理,並配合最新的國際財務報導準則修訂,整理出最近IFRS相關考題,是你戰勝考題、拿高分的最佳輔助參考書。
影音介紹
目錄
編寫特色
高分準備技巧
114年統測命題分析
第一單元 會計原則與會計處理程序
主題1 會計基本概念
主題2 會計的五大要素及會計方程式
主題3 會計品質特性
主題4 會計的基本假設及原則
主題5 會計分錄之借貸法則
主題6 會計基礎
主題7 會計處理程序(會計循環:分錄至結帳編表)
主題8 期末調整與期初轉回
主題9 國際財務報導準則(IFRS)及財務報表
主題10 錯誤更正
主題11 會計憑證之意義及種類
主題12 財務報表分析
試題演練
第二單元 加值型營業稅會計實務
主題1 營業稅的意義(特質)及稅法相關規定
主題2 統一發票的總類
主題3 營業稅之計算及會計處理(含401申報書
試題演練
第三單元 現金及內部控制
主題1 現金之意義及內部控制
主題2 零用金制度
主題3 銀行存款調節表
試題演練
第四單元 應收款項
主題1 應收款項的意義及內容
主題2 應收帳款(含認列及衡量)
主題3 應收票據(含認列及衡量)及應收票據貼現
試題演練
第五單元 存貨
主題1 存貨之定義
主題2 存貨數量之衡量(定期盤存制、永續盤存制)
主題3 存貨成本之衡量
主題4 存貨之後續衡量
主題5 存貨之估計方法
試題演練
第六單元 投資
主題1 投資之意義及類別
主題2 權益證券投資之會計處理
試題演練
第七單元 不動產、廠房及設備
主題1 不動產、廠房及設備之意義及內容
主題2 不動產、廠房及設備成本之衡量
主題3 折舊
主題4 續後支出之處理
主題5 不動產、廠房及設備之處分
主題6 不動產、廠房及設備之後續衡量
主題7 投資性不動產
主題8 生物資產及農產品
主題9 天然資源
試題演練
第八單元 無形資產
主題1 無形資產之意義及內容
主題2 無形資產之一般會計處理
主題3 研究發展成本
主題4 電腦軟體成本
試題演練
第九單元 負債
主題1 負債之意義及內容
主題2 流動負債
主題3 長期負債
主題4 其他負債
主題5 應付員工休假給付
試題演練
第十單元 公司會計基本概念
主題1 公司的意義與特性
主題2 權益的內容
主題3 股本種類及股票發行
主題4 保留盈餘及股利發放
主題5 庫藏股票之會計處理
主題6 簡單每股盈餘及本益比
試題演練
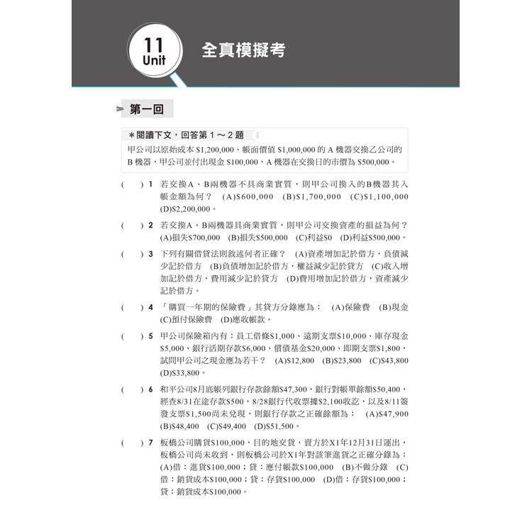
第十一單元 全真模擬考
第一回
第二回
第三回
第十二單元 近年試題
107年 統測試題
108年 統測試題
109年 統測試題
110年 統測試題
111年 統測試題
112年 統測試題
113年 統測試題
114年 統測試題
解答與解析
高分準備技巧
114年統測命題分析
第一單元 會計原則與會計處理程序
主題1 會計基本概念
主題2 會計的五大要素及會計方程式
主題3 會計品質特性
主題4 會計的基本假設及原則
主題5 會計分錄之借貸法則
主題6 會計基礎
主題7 會計處理程序(會計循環:分錄至結帳編表)
主題8 期末調整與期初轉回
主題9 國際財務報導準則(IFRS)及財務報表
主題10 錯誤更正
主題11 會計憑證之意義及種類
主題12 財務報表分析
試題演練
第二單元 加值型營業稅會計實務
主題1 營業稅的意義(特質)及稅法相關規定
主題2 統一發票的總類
主題3 營業稅之計算及會計處理(含401申報書
試題演練
第三單元 現金及內部控制
主題1 現金之意義及內部控制
主題2 零用金制度
主題3 銀行存款調節表
試題演練
第四單元 應收款項
主題1 應收款項的意義及內容
主題2 應收帳款(含認列及衡量)
主題3 應收票據(含認列及衡量)及應收票據貼現
試題演練
第五單元 存貨
主題1 存貨之定義
主題2 存貨數量之衡量(定期盤存制、永續盤存制)
主題3 存貨成本之衡量
主題4 存貨之後續衡量
主題5 存貨之估計方法
試題演練
第六單元 投資
主題1 投資之意義及類別
主題2 權益證券投資之會計處理
試題演練
第七單元 不動產、廠房及設備
主題1 不動產、廠房及設備之意義及內容
主題2 不動產、廠房及設備成本之衡量
主題3 折舊
主題4 續後支出之處理
主題5 不動產、廠房及設備之處分
主題6 不動產、廠房及設備之後續衡量
主題7 投資性不動產
主題8 生物資產及農產品
主題9 天然資源
試題演練
第八單元 無形資產
主題1 無形資產之意義及內容
主題2 無形資產之一般會計處理
主題3 研究發展成本
主題4 電腦軟體成本
試題演練
第九單元 負債
主題1 負債之意義及內容
主題2 流動負債
主題3 長期負債
主題4 其他負債
主題5 應付員工休假給付
試題演練
第十單元 公司會計基本概念
主題1 公司的意義與特性
主題2 權益的內容
主題3 股本種類及股票發行
主題4 保留盈餘及股利發放
主題5 庫藏股票之會計處理
主題6 簡單每股盈餘及本益比
試題演練
第十一單元 全真模擬考
第一回
第二回
第三回
第十二單元 近年試題
107年 統測試題
108年 統測試題
109年 統測試題
110年 統測試題
111年 統測試題
112年 統測試題
113年 統測試題
114年 統測試題
解答與解析
配送方式
-
台灣
- 國內宅配:本島、離島
-
到店取貨:
不限金額免運費
-
海外
- 國際快遞:全球
-
港澳店取:
訂購/退換貨須知
退換貨須知:
**提醒您,鑑賞期不等於試用期,退回商品須為全新狀態**
-
依據「消費者保護法」第19條及行政院消費者保護處公告之「通訊交易解除權合理例外情事適用準則」,以下商品購買後,除商品本身有瑕疵外,將不提供7天的猶豫期:
- 易於腐敗、保存期限較短或解約時即將逾期。(如:生鮮食品)
- 依消費者要求所為之客製化給付。(客製化商品)
- 報紙、期刊或雜誌。(含MOOK、外文雜誌)
- 經消費者拆封之影音商品或電腦軟體。
- 非以有形媒介提供之數位內容或一經提供即為完成之線上服務,經消費者事先同意始提供。(如:電子書、電子雜誌、下載版軟體、虛擬商品…等)
- 已拆封之個人衛生用品。(如:內衣褲、刮鬍刀、除毛刀…等)
- 若非上列種類商品,均享有到貨7天的猶豫期(含例假日)。
- 辦理退換貨時,商品(組合商品恕無法接受單獨退貨)必須是您收到商品時的原始狀態(包含商品本體、配件、贈品、保證書、所有附隨資料文件及原廠內外包裝…等),請勿直接使用原廠包裝寄送,或於原廠包裝上黏貼紙張或書寫文字。
- 退回商品若無法回復原狀,將請您負擔回復原狀所需費用,嚴重時將影響您的退貨權益。




商品評價