0119~0120_燃燒的西太平洋(5)

2026【掌握重點所在】火災學(含概要)(19版)(消防設備士師/消防警察三四等)

  • 85 519
    610

活動訊息

2025年度總結,讀者大數據最愛書單公布👉 快來看看

線上國際書展5折起,滿指定書單送書展門票

2026年節展,年節禮盒5折起,送禮一次搞定!

內容簡介

◎綱要表解‧各章架構清晰‧掌握重點所在
◎重要名詞‧名師詳細解釋‧釐清基本概念
◎熱門題庫‧精選必考題型‧強化應試實力

本書的編寫宗旨在於提供本科目最正確、最有效率的準備方向,增強應試實力及考試信心。獨家提供「拆字記憶法」,化繁為簡,記不起來不再是頭痛的問題。「解題技巧」則提供計算題的關鍵要領,在短時間內把答案計算出來。
本書在編寫上採條列與圖表並重,捨棄繁雜過多的文字說明,架構清晰,對火災學的重要學理及觀念,有更深入的瞭解,最後輕鬆榮登金榜!
第四篇「最新試題觀摩」:作者將多年研究心得彙整,提供最受用的資料,有助於縮短準備時間,不像坊間書籍只是蒐集歷屆試題而已。
本書在每一章節均呈現出以下的體例:
1.一定要會的重點:在每一章的最前面,都會有「您一定要會的重點」,在閱讀之前,做好心理準備,預先知道往後的學習要點,達成預習的功效;而且在讀後複習時,提供了學習回憶的線索,是本章畫龍點睛的重要關鍵字。
2.綱要表解:將整章冗長的文字內容,簡化為有條有理的大綱架構,在閱讀內文前,就已先掌握到本章的結構安排,使其往後在閱讀時,能夠清楚地瞭解此刻閱讀的段落,在整章中所占有的地位,而不會思緒紊亂。同時,「綱要表解」又是往後考前複習時──最佳的重點整理,是本章的精華所在。
3.重要名詞:解釋火災學在考試上常出現的專有名詞,在寫到「解釋名詞」這一類的考試題型時,往往能手到擒來,對火災學的任一名詞作徹底的解釋。況且本書在此部分所呈現的不是冗長的文字敘述,而是做條列式的整理,專有名詞的定義、公式、相關法令、案例、形成原因、統計數據完整呈現,有條有理,是複習專有名詞的好幫手。
4.熱門題庫:完整的申論題和選擇題試題分章歸納,並且將計算題分類為A、B、C等數類型,能夠由淺入深,循序漸進地演練計算任何一道題目。對於難題,還有進一步提供相關的例題演練,輕輕鬆鬆掌握較難題目的解題技巧。此外,試題解析不僅詳細,還有額外提供回顧本章的重點提示,不是只看到解答,更學會了尋找答案的能力,在火災學上精益求精,應考實力更上一層樓。

影音介紹


作者

夏鵬翔

學歷:中興機械工程研究所碩士
專長:火災學
著作:《火災學(含概要)》,千華數位文化
《火災學系統整理(含歷年試題精析)》,千華數位文化

目錄

本書特色
114年度各類考試火災學命題分析
準備要領與本書導讀

第1篇 基礎理論
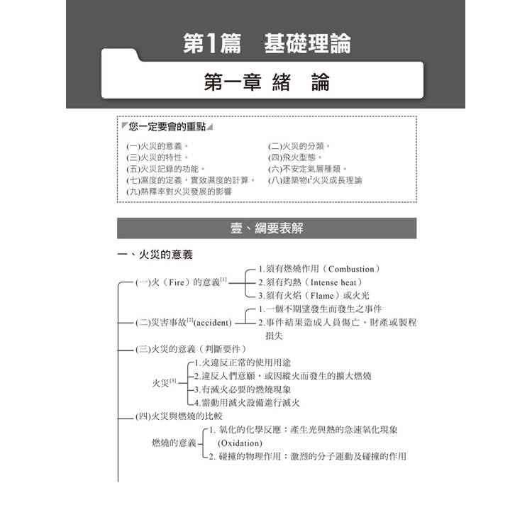
第一章 緒 論
壹、綱要表解
一、火災的意義
二、火災的分類
三、火災的特性
四、火災與氣象之相互關係
五、火災事件的記錄與統計
貳、重要名詞
參、熱門題庫

第二章 火災現場的燃燒條件與理論分析
壹、綱要表解
一、燃燒現象(Combustion)
二、燃燒的熱傳播
三、燃燒四要素與滅火四原理
四、燃燒形態與分類
五、物質的引火與發火
六、發火源種類
七、氣體燃燒
八、固體燃燒
九、物質形態對燃燒的影響
貳、重要名詞
參、熱門題庫

第三章 火災現場的爆炸條件與理論分析
壹、綱要表解
一、爆炸
二、爆炸分類
三、爆炸性物質
四、爆炸控制
五、高壓氣體
六、粉塵爆炸
貳、重要名詞
參、熱門題庫

第2篇 火災的預防與管制
第四章 滅火原理與滅火藥劑
壹、綱要表解
一、滅火劑的滅火原理
二、良好滅火劑的具備條件
三、滅火劑的分類
貳、重要名詞
參、熱門題庫

第五章 危險物品與管理
壹、綱要表解
一、危險物品
二、第一類危險物品──氧化性固體
三、第二類危險物品──易燃固體
四、第三類危險物品──發火性液體、發火性固體及禁水性物質
五、第四類危險物品──易燃液體及可燃液體
六、第五類危險物品──自反應物質及有機過氧化物
七、第六類危險物品──氧化性液體
八、危險物品管制量
九、混合危險
十、危險氣體
十一、過氧化物
十二、危險物品管理
貳、重要名詞
參、熱門題庫

第六章 防火對策
壹、綱要表解
一、建築物在設計或施工時,防火對策
二、廠區災害發生緊急應變計畫
三、地下瓦斯管線,前製作業安全計畫
四、積極研發防火耐燃材料
五、防焰物品 
六、防火時效
七、火災中人類逃生避難行為特性分析
貳、重要名詞
參、熱門題庫

第3篇 火災的特殊現象
第七章 火災現場的危險性
壹、綱要表解
一、火場中之生成物(對人命危害之要素)
二、火氣(Fire Gas)
三、火焰(Flame)
四、熱(Heat)
五、煙(Smoke)
六、其他
貳、重要名詞
參、熱門題庫

第八章 特殊起火現象
壹、綱要表解
一、影響火災的各種控制因素與現象
二、電氣類火災
三、天災
四、化學火災
貳、重要名詞
參、熱門題庫

第九章 火災與防火實務
壹、綱要表解
一、木造建築物火災
二、防(耐)火建築物火災
三、高樓(層)建築物火災
四、鋼構建築物火災
五、地下建築物火災
六、森林火災
七、各類場所火災
八、化學物質、工廠災害消防搶救程序(H.A.Z.M.A.T)
貳、熱門題庫

第4篇 最新試題觀摩
111年專技特考(消防設備師)
111年專技特考(消防設備士)
111年警察特考三等
111年一般警察人員四等
112年專技特考(消防設備師)
112年專技特考(消防設備士)
112年警察特考三等
112年一般警察人員四等
112年警大消佐班
113年專技特考(消防設備師)
113年專技特考(消防設備士)
113年警察特考三等
113年一般警察人員四等
114年專技特考(消防設備師)
114年專技特考(消防設備士)
114年警大消佐班
114年警察特考三等
114年一般警察人員四等

配送方式

  • 台灣
    • 國內宅配:本島、離島
    • 到店取貨:
      金石堂門市 不限金額免運費
      7-11便利商店 ok便利商店 萊爾富便利商店 全家便利商店
  • 海外
    • 國際快遞:全球
    • 港澳店取:
      ok便利商店 順豐 7-11便利商店

詳細資料

詳細資料

    • 語言
    • 中文繁體
    • 裝訂
    • 紙本平裝
    • ISBN
    • 9786264274128
    • 分級
    • 普通級
    • 頁數
    • 504
    • 商品規格
    • 18開17*23cm
    • 出版地
    • 台灣
    • 適讀年齡
    • 全齡適讀
    • 注音
    • 級別

商品評價

訂購/退換貨須知

加入金石堂 LINE 官方帳號『完成綁定』,隨時掌握出貨動態:

加入金石堂LINE官方帳號『完成綁定』,隨時掌握出貨動態
金石堂LINE官方帳號綁定教學

提醒您!!
金石堂及銀行均不會請您操作ATM! 如接獲電話要求您前往ATM提款機,請不要聽從指示,以免受騙上當!

退換貨須知:

**提醒您,鑑賞期不等於試用期,退回商品須為全新狀態**

  • 依據「消費者保護法」第19條及行政院消費者保護處公告之「通訊交易解除權合理例外情事適用準則」,以下商品購買後,除商品本身有瑕疵外,將不提供7天的猶豫期:
    1. 易於腐敗、保存期限較短或解約時即將逾期。(如:生鮮食品)
    2. 依消費者要求所為之客製化給付。(客製化商品)
    3. 報紙、期刊或雜誌。(含MOOK、外文雜誌)
    4. 經消費者拆封之影音商品或電腦軟體。
    5. 非以有形媒介提供之數位內容或一經提供即為完成之線上服務,經消費者事先同意始提供。(如:電子書、電子雜誌、下載版軟體、虛擬商品…等)
    6. 已拆封之個人衛生用品。(如:內衣褲、刮鬍刀、除毛刀…等)
  • 若非上列種類商品,均享有到貨7天的猶豫期(含例假日)。
  • 辦理退換貨時,商品(組合商品恕無法接受單獨退貨)必須是您收到商品時的原始狀態(包含商品本體、配件、贈品、保證書、所有附隨資料文件及原廠內外包裝…等),請勿直接使用原廠包裝寄送,或於原廠包裝上黏貼紙張或書寫文字。
  • 退回商品若無法回復原狀,將請您負擔回復原狀所需費用,嚴重時將影響您的退貨權益。
※ 2025年度暢銷百大
預計 2026/01/21 出貨 上市後立即出貨 
金石堂門市 全家便利商店 ok便利商店 萊爾富便利商店 7-11便利商店
World wide
活動ing