1103~1105_神奇柑仔店1920完結篇

2026【圖表式記憶+更新法規試題】證券商業務員(重點整理+試題演練)[第五版](證券商業務員)

  • 85 502
    590

活動訊息

金石堂,總有一本書懂你!雙11更好買,25家銀行信用卡分期0利率!

內容簡介

賀!多次榮登***、金石堂、**暢銷榜
「不管是身為學生的你,還是正在工作的你,一定會需要一張證照!」
社會不停的在變化,整體大環境對於人才的需求也不斷的在變化。金融業每年的年終基本上都是一般上班族的好幾倍,讓人羨慕不已!但是要怎麼樣才能踏入這個圈子呢?「證照」就是你的入場券!金融證照是現在想要投身、或者是正在從事金融業的人必備的條件,尤其是證券業這種需要高度專業性的工作,政府的規定與限制也相對嚴格許多,所以業界對於證照的重視度也就越高。所以建議想要從事證券工作的各位,一定要取得「證券業務員」證照!而選對適合你的參考用書,必定能為你節省時間,以更有效率的方式取得證照!
◎系統歸納式詳盡整理考試重點,讓你一試就中!
從歷屆考題可看出各項重點基本配分上十分平均,但要如何抓到重點?再來,財務分析單元,雖然考題不易出現偏重會計學的計算題,只考觀念題,但要如何建立正確的觀念?本書便是將所有法規、會計及財務分析等所有重要的考試觀念去蕪存菁,幫助你用最快的速度、條理化的記憶模式來掌握分數。除了詳盡的課文內容,編者也特別抓出常考重點,可於考前快速複習時搭配使用。

◎海量試題讓你反覆練習,作題目的同時加深記憶!
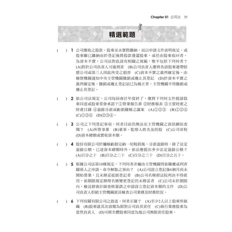
另外,各重點與各章後都有收錄相關的小範圍的牛刀小試題與大範圍的精選範題,建議你可藉由這些試題來檢視自我學習成果,唯有熟知自我不足之處,藉由反覆練習,才能戰無不克!讀完重點內容後馬上練習,可以加深印象,立即檢視成效。

◎收錄最新試題及解析,上場前練筆強化手感!
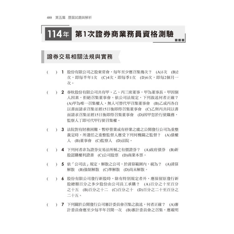
書末收錄近年試題,逐題由名師為您精心解析,你可以藉由練習近年試題來快速掌握考題趨勢,因此只要好好利用本書便能幫助你更有效率地熟悉考題,上考場前熟悉考官重視的知識,才能知己知彼,百戰百勝!
【千華聊書室】
這是一個由 千華數位文化 製作的 YouTube 單元,
我們以 AI Podcast + 人文視角,讓你秒懂考試新趨勢。
https://www.youtube.com/watch?v=xezyI03f2aQ&t=1s

影音介紹


作者

千華名師──金永瑩
學歷:國立商學碩士
考試:會計師考試及格
專長科目:會計、金融

目錄

法規簡稱與三大得分密技
第一篇 證券交易相關法規
第1章 公司法
重點1 總則
重點2 股份有限公司
重點3 關係企業
第2章 證券交易法及證券交易相關法規
重點1 總則
重點2 有價證券之募集、發行、私募
重點3 證券商
重點4 證券交易所
重點5 仲裁、不法交易及裁罰
第3章 證券投資信託及顧問法及相關法規
重點1 證券投資信託事業
重點2 證券投資顧問事業
重點3 基金募集、發行與全權委託業務
第二篇 證券交易實務
第1章 開戶、受託買賣相關規定
重點1 開戶、徵信規定
重點2 受託買賣、交割及相關作業規定
重點3 有價證券買賣申報之規定
重點4 有價證券上市
第2章 特殊交易制度
重點1 零股交易
重點2 鉅額交易制度
重點3 有價證券借貸制度
重點4 拍賣制度
重點5 公開收購制度
重點6 外國有價證券交易制度
重點7 興櫃股票
第3章 信用交易制度
重點1 融資融券之要件
重點2 證券商辦理融資融券之要件
重點3 融資融券限額、期限
重點4 保證金及擔保維持率
第4章 集中保管制度與有價證券發行、承銷稅、費用與其他重點
重點1 集中保管制度
重點2 稅賦及必要費用

第三篇 證券投資
第1章 金融市場簡述
重點1 金融市場的種類
重點2 金融市場成員
重點3 直接金融與間接金融
重點4 共同基金
重點5 貨幣金融
第2章 債券投資
重點 債券概要
第3章 股票投資分析
重點1 股票的基本概念
重點2 股票投資分析
重點3 股票價值評估方法
第4章 衍生性金融商品
重點1 衍生性金融商品概述
重點2 衍生性金融商品種類
重點3 再衍生性金融商品
第5章 投資組合與資本資產定價模式
重點1 風險評估
重點2 效率市場假說

第四篇 財務分析
第1章 財務報表分析的工具
重點1 財務分析的定義及限制
重點2 財務分析的工具及限制
第2章 各項比率分析之介紹
重點1 短期償債比率分析
重點2 資本結構與長期償債能力分析
重點3 衡量經營續效分析
重點4 會計知識(上)
重點5 會計知識(下)

第五篇 歷屆試題與解析
112年 第2次證券商業務員資格測驗
112年 第3次證券商業務員資格測驗
113年 第1次證券商業務員資格測驗
113年 第2次證券商業務員資格測驗
113年 第3次證券商業務員資格測驗
114年 第1次證券商業務員資格測驗

配送方式

  • 台灣
    • 國內宅配:本島、離島
    • 到店取貨:
      金石堂門市 不限金額免運費
      7-11便利商店 ok便利商店 萊爾富便利商店 全家便利商店
  • 海外
    • 國際快遞:全球
    • 港澳店取:
      ok便利商店 順豐 7-11便利商店

詳細資料

詳細資料

    • 語言
    • 中文繁體
    • 裝訂
    • 紙本平裝
    • ISBN
    • 9786264272735
    • 分級
    • 普通級
    • 頁數
    • 528
    • 商品規格
    • 18開17*23cm
    • 出版地
    • 台灣
    • 適讀年齡
    • 全齡適讀
    • 注音
    • 級別

商品評價

訂購/退換貨須知

加入金石堂 LINE 官方帳號『完成綁定』,隨時掌握出貨動態:

加入金石堂LINE官方帳號『完成綁定』,隨時掌握出貨動態
金石堂LINE官方帳號綁定教學

提醒您!!
金石堂及銀行均不會請您操作ATM! 如接獲電話要求您前往ATM提款機,請不要聽從指示,以免受騙上當!

退換貨須知:

**提醒您,鑑賞期不等於試用期,退回商品須為全新狀態**

  • 依據「消費者保護法」第19條及行政院消費者保護處公告之「通訊交易解除權合理例外情事適用準則」,以下商品購買後,除商品本身有瑕疵外,將不提供7天的猶豫期:
    1. 易於腐敗、保存期限較短或解約時即將逾期。(如:生鮮食品)
    2. 依消費者要求所為之客製化給付。(客製化商品)
    3. 報紙、期刊或雜誌。(含MOOK、外文雜誌)
    4. 經消費者拆封之影音商品或電腦軟體。
    5. 非以有形媒介提供之數位內容或一經提供即為完成之線上服務,經消費者事先同意始提供。(如:電子書、電子雜誌、下載版軟體、虛擬商品…等)
    6. 已拆封之個人衛生用品。(如:內衣褲、刮鬍刀、除毛刀…等)
  • 若非上列種類商品,均享有到貨7天的猶豫期(含例假日)。
  • 辦理退換貨時,商品(組合商品恕無法接受單獨退貨)必須是您收到商品時的原始狀態(包含商品本體、配件、贈品、保證書、所有附隨資料文件及原廠內外包裝…等),請勿直接使用原廠包裝寄送,或於原廠包裝上黏貼紙張或書寫文字。
  • 退回商品若無法回復原狀,將請您負擔回復原狀所需費用,嚴重時將影響您的退貨權益。
※ 金石堂網書25週年慶
預計 2025/11/11 出貨 購買後進貨 
金石堂門市 全家便利商店 ok便利商店 萊爾富便利商店 7-11便利商店
World wide
活動ing