50則史上最偉大的科學理論(物理‧化學)
內容簡介
生活中離不開的物理‧化學
我們或多或少都生活在人工的都市文明中。但這個文明的根基是建立於物理學上。即使是所謂的人工文明,仍舊不得不使用天然的素材。試圖揭開自然現象的表象、一探究竟的就是物理學。本書就是以綜觀審視的角度呈現物理學說。
化學與物理若即若離,而在物理世界的基盤上建構人為的.自然的現象。這也是本書想要捕捉與呈現的化學面貌。
本書的物理篇重視過程,除了確實講解中高級物理外,我也致力讓量子力學、基本粒子物理、統一理論的全體樣貌能夠一一呈現。在化學篇,則一舉超越中高級程度,深入探索量子化學的不可思議世界。
本書特色
1. 詳細的插圖說明-將複雜的理論以簡易的插圖呈現,讓讀者能夠輕易地瞭解、吸收,不再有看沒有懂。
2. 簡單明瞭的解說方式-擺脫複雜的算式羅列、捨棄八股的理論陳述,筆者用輕鬆的筆調來呈現偉大的科學理論,讓讀者更能輕易地一探科學理論的究竟。
我們或多或少都生活在人工的都市文明中。但這個文明的根基是建立於物理學上。即使是所謂的人工文明,仍舊不得不使用天然的素材。試圖揭開自然現象的表象、一探究竟的就是物理學。本書就是以綜觀審視的角度呈現物理學說。
化學與物理若即若離,而在物理世界的基盤上建構人為的.自然的現象。這也是本書想要捕捉與呈現的化學面貌。
本書的物理篇重視過程,除了確實講解中高級物理外,我也致力讓量子力學、基本粒子物理、統一理論的全體樣貌能夠一一呈現。在化學篇,則一舉超越中高級程度,深入探索量子化學的不可思議世界。
本書特色
1. 詳細的插圖說明-將複雜的理論以簡易的插圖呈現,讓讀者能夠輕易地瞭解、吸收,不再有看沒有懂。
2. 簡單明瞭的解說方式-擺脫複雜的算式羅列、捨棄八股的理論陳述,筆者用輕鬆的筆調來呈現偉大的科學理論,讓讀者更能輕易地一探科學理論的究竟。
目錄
第1章 牛頓力學~想要一統天地的雄心壯志~ 10
1.慣性定律~運動第一定律~ 10
2. 運動方程式~運動第二定律~ 15
3. 作用力.反作用力定律~運動第三定律~ 20
4. 萬有引力定律 24
第2章 熱力學與光學~ 探究熱與光的不思議~ 28
1.能量守恆定律~熱力學第一定律~ 28
2.熵增定律~熱力學第二定律~ 32
3.能斯特定理~熱力學第三定律~ 37
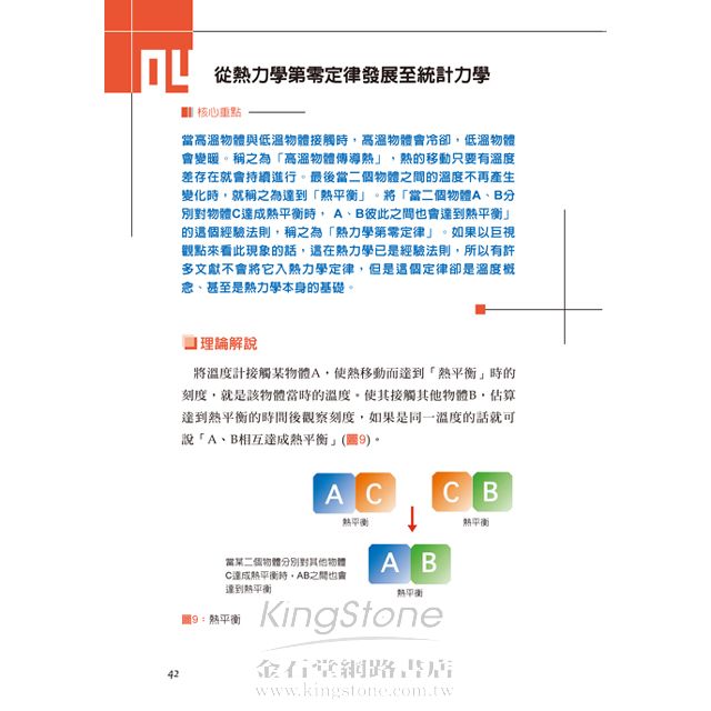
4.從熱力學第零定律發展至統計力學 42
第3章 電力與磁力會何會成對? 46
1.關於靜電力的庫倫定律~馬克斯威爾的電磁定律(其1)~ 46
2.關於電磁力的庫倫定律~馬克斯威爾的電磁定律(其2)~ 50
3.電力產生磁力、磁力經由電力產生 54
4. 根據場理論誕生了電磁波! 58
第4章 相對論~物質宇宙的基礎建設、時空與物質.能量理論~ 62
1. 從對稱性的原理到相對性原理 62
2. 特殊相對論~ E=mc2~ 67
3. 一般相對論 72
第5章 量子力學的誕生 76
1.量子假說 76
2. 波耳的原子構造量子論 81
3. 從德布羅依的物質波到薛丁格方程式 85
4. 從不確定性原理到哥本哈根解釋 90
5. 多世界詮釋~我們是生活在平行的世界~ 94
第6章 基本粒子的探究 98
1. 自旋~玻色子與費米子、包立不相容原理~ 98
2. 反物質~狄拉克之海~ 103
3. 原子核內的世界有「強力」作用 108
4. 強子是由夸克形成的 114
5. 輕子、中微子、弱玻色子 119
第7章 前往統一理論 124
1. 規範對稱性是對稱性帝國的皇帝! 124
2. 希格斯現象是電弱統一理論的關鍵角色 130
3. 連強力也席捲囊括的大統一理論 135
4. 從標準理論到超對稱性理論 140
5. 超弦理論
<化學篇>
第1章 由煉金術進化至量子化學 152
1. 元素與原子的差異 152
2. 亞佛加厥常數與莫耳數感情融洽哥倆好 156
3. 波耳的原子模型屬於高中化學程度 160
4. 電子雲開啟了量子化學之門 164
第2章 化學鍵結 168
1. 能階 168
2. 離子鍵 ~電負度~ 172
3. 金屬鍵是共價鍵的特殊情況 177
4. 從電子雲的重疊到分子軌道法 181
5. 鍵結軌道與反鍵結軌道 186
第3章 有機化合物~有機化學的基本~ 190
1. 甲烷 ~飽和碳化氫~ 190
2. 乙烷是解開雙鍵、三鍵後所蒞臨的訪客 195
3. 苯環會像龜甲一樣穩定的理由是? 199
第4章 元素與物質 204
1. 元素週期表 204
2. 過渡元素與典型元素 208
3. 金屬、半導體、絕緣體 212
第5章 化學變化 217
1. 焓 217
2. 反應的自發性~吉布斯自由能~ 222
3. 反應速度~活性能~ 226
4. 化學平衡 230
5. 電離平衡~緩衝作用~ 235
Column 物理與化學 150
1.慣性定律~運動第一定律~ 10
2. 運動方程式~運動第二定律~ 15
3. 作用力.反作用力定律~運動第三定律~ 20
4. 萬有引力定律 24
第2章 熱力學與光學~ 探究熱與光的不思議~ 28
1.能量守恆定律~熱力學第一定律~ 28
2.熵增定律~熱力學第二定律~ 32
3.能斯特定理~熱力學第三定律~ 37
4.從熱力學第零定律發展至統計力學 42
第3章 電力與磁力會何會成對? 46
1.關於靜電力的庫倫定律~馬克斯威爾的電磁定律(其1)~ 46
2.關於電磁力的庫倫定律~馬克斯威爾的電磁定律(其2)~ 50
3.電力產生磁力、磁力經由電力產生 54
4. 根據場理論誕生了電磁波! 58
第4章 相對論~物質宇宙的基礎建設、時空與物質.能量理論~ 62
1. 從對稱性的原理到相對性原理 62
2. 特殊相對論~ E=mc2~ 67
3. 一般相對論 72
第5章 量子力學的誕生 76
1.量子假說 76
2. 波耳的原子構造量子論 81
3. 從德布羅依的物質波到薛丁格方程式 85
4. 從不確定性原理到哥本哈根解釋 90
5. 多世界詮釋~我們是生活在平行的世界~ 94
第6章 基本粒子的探究 98
1. 自旋~玻色子與費米子、包立不相容原理~ 98
2. 反物質~狄拉克之海~ 103
3. 原子核內的世界有「強力」作用 108
4. 強子是由夸克形成的 114
5. 輕子、中微子、弱玻色子 119
第7章 前往統一理論 124
1. 規範對稱性是對稱性帝國的皇帝! 124
2. 希格斯現象是電弱統一理論的關鍵角色 130
3. 連強力也席捲囊括的大統一理論 135
4. 從標準理論到超對稱性理論 140
5. 超弦理論
<化學篇>
第1章 由煉金術進化至量子化學 152
1. 元素與原子的差異 152
2. 亞佛加厥常數與莫耳數感情融洽哥倆好 156
3. 波耳的原子模型屬於高中化學程度 160
4. 電子雲開啟了量子化學之門 164
第2章 化學鍵結 168
1. 能階 168
2. 離子鍵 ~電負度~ 172
3. 金屬鍵是共價鍵的特殊情況 177
4. 從電子雲的重疊到分子軌道法 181
5. 鍵結軌道與反鍵結軌道 186
第3章 有機化合物~有機化學的基本~ 190
1. 甲烷 ~飽和碳化氫~ 190
2. 乙烷是解開雙鍵、三鍵後所蒞臨的訪客 195
3. 苯環會像龜甲一樣穩定的理由是? 199
第4章 元素與物質 204
1. 元素週期表 204
2. 過渡元素與典型元素 208
3. 金屬、半導體、絕緣體 212
第5章 化學變化 217
1. 焓 217
2. 反應的自發性~吉布斯自由能~ 222
3. 反應速度~活性能~ 226
4. 化學平衡 230
5. 電離平衡~緩衝作用~ 235
Column 物理與化學 150
配送方式
-
台灣
- 國內宅配:本島、離島
-
到店取貨:
不限金額免運費
-
海外
- 國際快遞:全球
-
港澳店取:
訂購/退換貨須知
退換貨須知:
**提醒您,鑑賞期不等於試用期,退回商品須為全新狀態**
-
依據「消費者保護法」第19條及行政院消費者保護處公告之「通訊交易解除權合理例外情事適用準則」,以下商品購買後,除商品本身有瑕疵外,將不提供7天的猶豫期:
- 易於腐敗、保存期限較短或解約時即將逾期。(如:生鮮食品)
- 依消費者要求所為之客製化給付。(客製化商品)
- 報紙、期刊或雜誌。(含MOOK、外文雜誌)
- 經消費者拆封之影音商品或電腦軟體。
- 非以有形媒介提供之數位內容或一經提供即為完成之線上服務,經消費者事先同意始提供。(如:電子書、電子雜誌、下載版軟體、虛擬商品…等)
- 已拆封之個人衛生用品。(如:內衣褲、刮鬍刀、除毛刀…等)
- 若非上列種類商品,均享有到貨7天的猶豫期(含例假日)。
- 辦理退換貨時,商品(組合商品恕無法接受單獨退貨)必須是您收到商品時的原始狀態(包含商品本體、配件、贈品、保證書、所有附隨資料文件及原廠內外包裝…等),請勿直接使用原廠包裝寄送,或於原廠包裝上黏貼紙張或書寫文字。
- 退回商品若無法回復原狀,將請您負擔回復原狀所需費用,嚴重時將影響您的退貨權益。




商品評價