2026【關鍵主題系統整理】消防設備士歷年試題四合一超級詳解(十版)(消防設備士)
內容簡介
§本書特色
◎收錄109~114年試題,考前衝刺最有效
本書收錄消防設備士109~114年歷屆試題,內容包括火災學概要、消防法規概要、警報與避難系統消防安全設備概要以及水與化學系統消防安全設備概要等四科。有效掌握最新考情,鑑往知來,瞭解命題趨勢所在。
◎名師精解詳盡剖析‧強化解題思維
本書分別針對各科試題提供名師精闢解析,面對艱澀試題時,能夠活化解題思路,進而洞悉命題核心。倘能精讀此書,勤加練習,必定能夠功力大增,進而在考場所向披靡,題名金榜!
◎關鍵考點系統整理‧輕鬆掌握要領
本書解析附有關鍵主題說明,快速指點答題重點,不必再花時間找尋答題方向,並重點式節錄關鍵法條內容,答題要點一目了然,在答題的同時,亦逐步熟悉重點法條與要點,掌握考試答題關鍵不再是難事。
§消防設備士準備要領
關於設備師/士考試,可說是筆者歷經各種高考專技技師考試之中最難準備者。事實上,就各種技師或特考題目言,其準備方向皆有邏輯可循,要強硬記憶的部分不多;唯獨,消防人員的考題要硬背的就很多了。例如考消防設備設置標準法規內特別的數字、考消防法規內的各種規定等等,都是考一些數字的比較多;最麻煩的是--名目上說要考消防法法規,其實是考所有有關消防實務方面甚為微小的枝節,涉及的法規命令、規則或解釋函令多如牛毛,甚至把災害防救法、建築法設計施工篇也納入範圍,而每種法規多達數十頁上至百頁,準備起來真是備極艱辛,能通過考試真是得靠運氣加實力了。
前述筆者通過多達六種不同類科技師考試,唯獨準備設備師考試花了最多的心血,所以個人相當了解準備消防類科考試人員的辛苦。我碰過甚多從業人員抱怨幾乎抽不出時間準備考試,有的每次都有報名,但沒空應考;或者也有參加考試了,但因平時無法靜下心來好好準備,結果考下來都無法順利過關。筆者近幾年發現此一情形之後,為了服務眾多考友,花了一些時間,將最近7年內所有設備士考題匯總之後,把各題的來源及解題要點整理成冊,方便考生瞭解各個題目的來龍去脈,以收鑑往知來之效。查遍坊間的參考書,筆者敢誇言這是一本解答最詳實、內容最完整的消防解答用書。建議讀者能循序漸進、按部就班充分利用本書,標記自己較不熟悉的部分,並反覆練習、舉一反三,如此一定能夠輕易過關,拿取證照。
在此,筆者特地另外整理了準備本類科消防設備士之要領如下,供讀者諸君們參考︰
一、讀書勿貪多,而貴在理解,循邏輯方向思考,再作記憶,才不會使腦部缺氧;若強制硬背將傷腦、易忘,也未必能獲得好分數。
二、把握80-20原則,好好重複您弄懂的百分之八十,放棄其餘難懂的章節。
三、準備本類科時,請以顏色筆標示重點,方便日後準備及考前複習。
四、法規部分,因各種法規命令、規則、要點等很多,要懂得取捨,不必照單全部詳讀;畢竟,花的時間與得到的分數不一定成正比;但「消防安全設備設置標準」則無論如何務必好好詳讀一番。
五、本類科準備時,重在如何將條文文字口語化、圖像化及表格系統化,若達到此境界,相信已成功一半了。
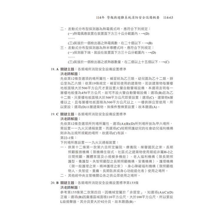
六、請務必參考筆者統計整理之「各類科近年來之考題關鍵要點趨勢數字」,依此趨勢調整、安排各科之準備時間,以收事半功倍之效。
以上要領雖係筆者平日準備各種高考技師考試經驗之談,仍需讀者巧妙運用,方能逐日進步,愈挫愈勇,進而克服難關。筆者永遠抱持一個信念:通過第一個技師考試之後,其它後續的技師或設備師考試,遂能逐一克服!蓋「一理徹,萬里通」也!相信筆者能,有為若諸位聰明才智者,亦當如是。與讀者諸君共勉之!
◎收錄109~114年試題,考前衝刺最有效
本書收錄消防設備士109~114年歷屆試題,內容包括火災學概要、消防法規概要、警報與避難系統消防安全設備概要以及水與化學系統消防安全設備概要等四科。有效掌握最新考情,鑑往知來,瞭解命題趨勢所在。
◎名師精解詳盡剖析‧強化解題思維
本書分別針對各科試題提供名師精闢解析,面對艱澀試題時,能夠活化解題思路,進而洞悉命題核心。倘能精讀此書,勤加練習,必定能夠功力大增,進而在考場所向披靡,題名金榜!
◎關鍵考點系統整理‧輕鬆掌握要領
本書解析附有關鍵主題說明,快速指點答題重點,不必再花時間找尋答題方向,並重點式節錄關鍵法條內容,答題要點一目了然,在答題的同時,亦逐步熟悉重點法條與要點,掌握考試答題關鍵不再是難事。
§消防設備士準備要領
關於設備師/士考試,可說是筆者歷經各種高考專技技師考試之中最難準備者。事實上,就各種技師或特考題目言,其準備方向皆有邏輯可循,要強硬記憶的部分不多;唯獨,消防人員的考題要硬背的就很多了。例如考消防設備設置標準法規內特別的數字、考消防法規內的各種規定等等,都是考一些數字的比較多;最麻煩的是--名目上說要考消防法法規,其實是考所有有關消防實務方面甚為微小的枝節,涉及的法規命令、規則或解釋函令多如牛毛,甚至把災害防救法、建築法設計施工篇也納入範圍,而每種法規多達數十頁上至百頁,準備起來真是備極艱辛,能通過考試真是得靠運氣加實力了。
前述筆者通過多達六種不同類科技師考試,唯獨準備設備師考試花了最多的心血,所以個人相當了解準備消防類科考試人員的辛苦。我碰過甚多從業人員抱怨幾乎抽不出時間準備考試,有的每次都有報名,但沒空應考;或者也有參加考試了,但因平時無法靜下心來好好準備,結果考下來都無法順利過關。筆者近幾年發現此一情形之後,為了服務眾多考友,花了一些時間,將最近7年內所有設備士考題匯總之後,把各題的來源及解題要點整理成冊,方便考生瞭解各個題目的來龍去脈,以收鑑往知來之效。查遍坊間的參考書,筆者敢誇言這是一本解答最詳實、內容最完整的消防解答用書。建議讀者能循序漸進、按部就班充分利用本書,標記自己較不熟悉的部分,並反覆練習、舉一反三,如此一定能夠輕易過關,拿取證照。
在此,筆者特地另外整理了準備本類科消防設備士之要領如下,供讀者諸君們參考︰
一、讀書勿貪多,而貴在理解,循邏輯方向思考,再作記憶,才不會使腦部缺氧;若強制硬背將傷腦、易忘,也未必能獲得好分數。
二、把握80-20原則,好好重複您弄懂的百分之八十,放棄其餘難懂的章節。
三、準備本類科時,請以顏色筆標示重點,方便日後準備及考前複習。
四、法規部分,因各種法規命令、規則、要點等很多,要懂得取捨,不必照單全部詳讀;畢竟,花的時間與得到的分數不一定成正比;但「消防安全設備設置標準」則無論如何務必好好詳讀一番。
五、本類科準備時,重在如何將條文文字口語化、圖像化及表格系統化,若達到此境界,相信已成功一半了。
六、請務必參考筆者統計整理之「各類科近年來之考題關鍵要點趨勢數字」,依此趨勢調整、安排各科之準備時間,以收事半功倍之效。
以上要領雖係筆者平日準備各種高考技師考試經驗之談,仍需讀者巧妙運用,方能逐日進步,愈挫愈勇,進而克服難關。筆者永遠抱持一個信念:通過第一個技師考試之後,其它後續的技師或設備師考試,遂能逐一克服!蓋「一理徹,萬里通」也!相信筆者能,有為若諸位聰明才智者,亦當如是。與讀者諸君共勉之!
目錄
前言
各類科近年來之考題關鍵要點趨勢數字
114年
114年火災學概要
114年消防法規概要
114年警報與避難系統消防安全設備概要
114年水與化學系統消防安全設備概要
113年
113年火災學概要
113年消防法規概要
113年警報與避難系統消防安全設備概要
113年水與化學系統消防安全設備概要
112年
112年火災學概要
112年消防法規概要
112年警報與避難系統消防安全設備概要
112年水與化學系統消防安全設備概要
111年
111年火災學概要
111年消防法規概要
111年警報與避難系統消防安全設備概要
111年水與化學系統消防安全設備概要
110年
110年火災學概要
110年消防法規概要
110年警報與避難系統消防安全設備概要
110年水與化學系統消防安全設備概要
109年
109年火災學概要
109年消防法規概要
109年警報與避難系統消防安全設備概要
109年水與化學系統消防安全設備概要
各類科近年來之考題關鍵要點趨勢數字
114年
114年火災學概要
114年消防法規概要
114年警報與避難系統消防安全設備概要
114年水與化學系統消防安全設備概要
113年
113年火災學概要
113年消防法規概要
113年警報與避難系統消防安全設備概要
113年水與化學系統消防安全設備概要
112年
112年火災學概要
112年消防法規概要
112年警報與避難系統消防安全設備概要
112年水與化學系統消防安全設備概要
111年
111年火災學概要
111年消防法規概要
111年警報與避難系統消防安全設備概要
111年水與化學系統消防安全設備概要
110年
110年火災學概要
110年消防法規概要
110年警報與避難系統消防安全設備概要
110年水與化學系統消防安全設備概要
109年
109年火災學概要
109年消防法規概要
109年警報與避難系統消防安全設備概要
109年水與化學系統消防安全設備概要
配送方式
-
台灣
- 國內宅配:本島、離島
-
到店取貨:
不限金額免運費
-
海外
- 國際快遞:全球
-
港澳店取:
訂購/退換貨須知
退換貨須知:
**提醒您,鑑賞期不等於試用期,退回商品須為全新狀態**
-
依據「消費者保護法」第19條及行政院消費者保護處公告之「通訊交易解除權合理例外情事適用準則」,以下商品購買後,除商品本身有瑕疵外,將不提供7天的猶豫期:
- 易於腐敗、保存期限較短或解約時即將逾期。(如:生鮮食品)
- 依消費者要求所為之客製化給付。(客製化商品)
- 報紙、期刊或雜誌。(含MOOK、外文雜誌)
- 經消費者拆封之影音商品或電腦軟體。
- 非以有形媒介提供之數位內容或一經提供即為完成之線上服務,經消費者事先同意始提供。(如:電子書、電子雜誌、下載版軟體、虛擬商品…等)
- 已拆封之個人衛生用品。(如:內衣褲、刮鬍刀、除毛刀…等)
- 若非上列種類商品,均享有到貨7天的猶豫期(含例假日)。
- 辦理退換貨時,商品(組合商品恕無法接受單獨退貨)必須是您收到商品時的原始狀態(包含商品本體、配件、贈品、保證書、所有附隨資料文件及原廠內外包裝…等),請勿直接使用原廠包裝寄送,或於原廠包裝上黏貼紙張或書寫文字。
- 退回商品若無法回復原狀,將請您負擔回復原狀所需費用,嚴重時將影響您的退貨權益。





商品評價