為你寫的Vue Components:從原子到系統,一步步用設計思維打造面面俱到的元件實戰力(iThome鐵人賽系列書)
內容簡介
本書改編自第16屆iThome鐵人賽Modern Web組冠軍系列文章《為你自己寫Vue Component》。在前端開發的世界裡,Vue Components是連結UI設計與商業邏輯的關鍵橋梁,從畫面呈現、資料綁定到可重用的功能模組,元件不只是程式碼片段,更是專案維護性、擴充性與團隊協作的核心。《為你寫的Vue Components》將帶你從零開始,逐步建立屬於自己的元件設計思維。書中不僅示範如何撰寫高效、可擴充的元件,還深入探討如何實作鍵盤操作與無障礙設計的細節,而SSR應該注意的小訣竅,讓我們設計出來的元件不只自己好用,也為你身邊的各種角色帶來開發與生活上的便利性。無論你是剛接觸Vue的新手,或是想精進架構與設計能力的前端工程師,本書都將是你打造高品質Vue Components的最佳指南。
打造高品質Vue Components的實戰設計指南
讓你成為可設計元件的專業人才
掌握Vue Components核心設計思維與實戰技巧
全面提升前端開發的維護性、擴充性與易用性
【內容簡介】
♚從基礎到進階:掌握元件開發的核心技巧與設計思維
♚原子元件設計:打造高可重用、易維護的元件庫
♚實戰案例導向:完整拆解從UI到邏輯的設計與實作過程
♚豐富技術細節:涵蓋高階開發技巧,全面提升實戰技能
本書改編自第16屆iThome鐵人賽Modern Web組冠軍系列文章《為你自己寫Vue Component》。在前端開發的世界裡,Vue Components是連結UI設計與商業邏輯的關鍵橋梁,從畫面呈現、資料綁定到可重用的功能模組,元件不只是程式碼片段,更是專案維護性、擴充性與團隊協作的核心。
《為你寫的Vue Components》將帶你從零開始,逐步建立屬於自己的元件設計思維。書中不僅示範如何撰寫高效、可擴充的元件,還深入探討如何實作鍵盤操作與無障礙設計的細節,而SSR應該注意的小訣竅,讓我們設計出來的元件不只自己好用,也為你身邊的各種角色帶來開發與生活上的便利性。
無論你是剛接觸Vue的新手,或是想精進架構與設計能力的前端工程師,本書都將是你打造高品質Vue Components的最佳指南。
【目標讀者】
✪正在學習或重構Vue元件的工程師。
✪想要打造UI Library的團隊成員。
✪在意高效、可維護性、無障礙與一致性的開發人員。
✪對Atomic Design與元件化實戰有興趣的開發人員。
打造高品質Vue Components的實戰設計指南
讓你成為可設計元件的專業人才
掌握Vue Components核心設計思維與實戰技巧
全面提升前端開發的維護性、擴充性與易用性
【內容簡介】
♚從基礎到進階:掌握元件開發的核心技巧與設計思維
♚原子元件設計:打造高可重用、易維護的元件庫
♚實戰案例導向:完整拆解從UI到邏輯的設計與實作過程
♚豐富技術細節:涵蓋高階開發技巧,全面提升實戰技能
本書改編自第16屆iThome鐵人賽Modern Web組冠軍系列文章《為你自己寫Vue Component》。在前端開發的世界裡,Vue Components是連結UI設計與商業邏輯的關鍵橋梁,從畫面呈現、資料綁定到可重用的功能模組,元件不只是程式碼片段,更是專案維護性、擴充性與團隊協作的核心。
《為你寫的Vue Components》將帶你從零開始,逐步建立屬於自己的元件設計思維。書中不僅示範如何撰寫高效、可擴充的元件,還深入探討如何實作鍵盤操作與無障礙設計的細節,而SSR應該注意的小訣竅,讓我們設計出來的元件不只自己好用,也為你身邊的各種角色帶來開發與生活上的便利性。
無論你是剛接觸Vue的新手,或是想精進架構與設計能力的前端工程師,本書都將是你打造高品質Vue Components的最佳指南。
【目標讀者】
✪正在學習或重構Vue元件的工程師。
✪想要打造UI Library的團隊成員。
✪在意高效、可維護性、無障礙與一致性的開發人員。
✪對Atomic Design與元件化實戰有興趣的開發人員。
目錄
|Chapter 01| 寫在最前面
1.1 UI Library的使用與權衡
1.2 在開始之前,建立最基本的Mindset
1.3 參考資料
|Chapter 02| AtomicLink
2.1 元件分析
2.2 元件實作
2.3 進階功能
2.4 小結
2.5 參考資料
|Chapter 03| AtomicButton
3.1 元件分析
3.2 元件實作
3.3 進階功能
3.4 無障礙
3.5 小結
3.6 參考資料
|Chapter 04| AtomicBreadcrumb
4.1 元件分析
4.2 元件實作
4.3 進階功能
4.4 無障礙
4.5 小結
4.6 參考資料
|Chapter 05| AtomicPagination
5.1 元件分析
5.2 元件實作
5.3 進階功能
5.4 小結
5.5 參考資料
|Chapter 06| AtomicTabs
6.1 元件分析
6.2 元件實作
6.3 進階功能
6.4 無障礙
6.5 小結
6.6 參考資料
|Chapter 07| AtomicPopover
7.1 元件分析
7.2 元件實作
7.3 進階功能
7.4 無障礙
7.5 小結
7.6 參考資料
|Chapter 08| AtomicDropdown
8.1 元件分析
8.2 元件實作
8.3 進階功能
8.4 無障礙
8.5 小結
8.6 參考資料
|Chapter 09| AtomicScrollbar
9.1 元件分析
9.2 元件實作
9.3 進階功能
9.4 無障礙
9.5 小結
9.6 參考資料
|Chapter 10| AtomicAccordion / AtomicCollapse
10.1 元件分析
10.2 元件實作
10.3 無障礙
10.4 小結
10.5 參考資料
|Chapter 11| AtomicAvatar
11.1 元件分析
11.2 元件實作
11.3 進階功能
11.4 小結
11.5 參考資料
|Chapter 12| AtomicBadge
12.1 元件分析
12.2 元件實作
12.3 進階功能
12.4 小結
12.5 參考資料
|Chapter 13| AtomicChip
13.1 元件分析
13.2 元件實作
13.3 進階功能
13.4 小結
13.5 參考資料
|Chapter 14| AtomicDivider
14.1 元件分析
14.2 元件實作
14.3 無障礙
14.4 小結
14.5 參考資料
|Chapter 15| AtomicProgress
15.1 元件分析
15.2 元件實作
15.3 進階功能
15.4 無障礙
15.5 小結
15.6 參考資料
|Chapter 16| AtomicTable
16.1 元件分析
16.2 元件實作
16.3 進階功能
16.4 無障礙
16.5 小結
16.6 參考資料
|Chapter 17| AtomicTooltip
17.1 元件分析
17.2 元件實作
17.3 無障礙
17.4 小結
17.5 參考資料
|Chapter 18| AtomicModal
18.1 元件分析
18.2 元件實作
18.3 元件整合
18.4 小結
18.5 參考資料
|Chapter 19| AtomicDialog
19.1 元件分析
19.2 元件實作
19.3 進階功能
19.4 無障礙
19.5 小結
19.6 參考資料
|Chapter 20| AtomicToast
20.1 元件分析
20.2 元件實作
20.3 進階功能
20.4 無障礙
20.5 小結
20.6 參考資料
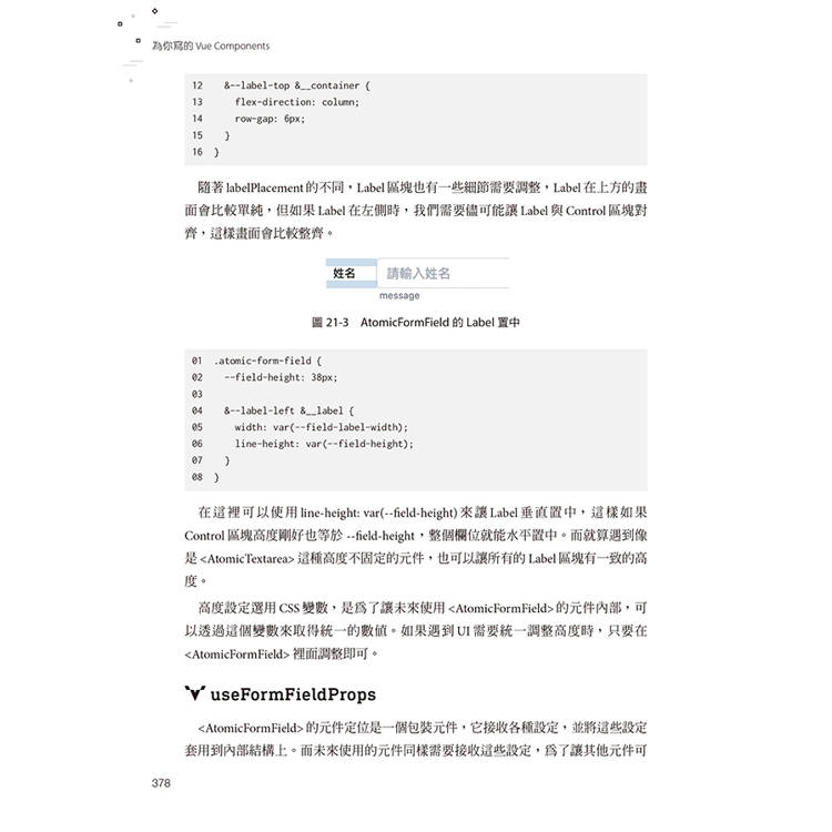
|Chapter 21| AtomicFormField
21.1 元件分析
21.2 元件實作
21.3 無障礙
21.4 小結
21.5 參考資料
|Chapter 22| AtomicTextField
22.1 元件分析
22.2 元件實作
22.3 進階功能
22.4 小結
22.5 參考資料
|Chapter 23| AtomicTextarea
23.1 元件分析
23.2 元件實作
23.3 小結
23.4 參考資料
|Chapter 24| AtomicSelect
24.1 元件分析
24.2 元件實作
24.3 進階功能
24.4 無障礙
24.5 小結
24.6 參考資料
|Chapter 25| AtomicCheckbox
25.1 元件分析
25.2 元件實作
25.3 小結
25.4 參考資料
|Chapter 26| AtomicSwitch
26.1 元件分析
26.2 元件實作
26.3 無障礙
26.4 小結
26.5 參考資料
|Chapter 27| AtomicRadio
27.1 元件分析
27.2 元件實作
27.3 小結
27.4 參考資料
|Chapter 28| AtomicRating
28.1 元件分析
28.2 元件實作
28.3 進階功能
28.4 無障礙
28.5 小結
28.6 參考資料
|Chapter 29| 設計SSR友善的元件
29.1 Server Side Rendering需要注意的細節
29.2 小結
1.1 UI Library的使用與權衡
1.2 在開始之前,建立最基本的Mindset
1.3 參考資料
|Chapter 02| AtomicLink
2.1 元件分析
2.2 元件實作
2.3 進階功能
2.4 小結
2.5 參考資料
|Chapter 03| AtomicButton
3.1 元件分析
3.2 元件實作
3.3 進階功能
3.4 無障礙
3.5 小結
3.6 參考資料
|Chapter 04| AtomicBreadcrumb
4.1 元件分析
4.2 元件實作
4.3 進階功能
4.4 無障礙
4.5 小結
4.6 參考資料
|Chapter 05| AtomicPagination
5.1 元件分析
5.2 元件實作
5.3 進階功能
5.4 小結
5.5 參考資料
|Chapter 06| AtomicTabs
6.1 元件分析
6.2 元件實作
6.3 進階功能
6.4 無障礙
6.5 小結
6.6 參考資料
|Chapter 07| AtomicPopover
7.1 元件分析
7.2 元件實作
7.3 進階功能
7.4 無障礙
7.5 小結
7.6 參考資料
|Chapter 08| AtomicDropdown
8.1 元件分析
8.2 元件實作
8.3 進階功能
8.4 無障礙
8.5 小結
8.6 參考資料
|Chapter 09| AtomicScrollbar
9.1 元件分析
9.2 元件實作
9.3 進階功能
9.4 無障礙
9.5 小結
9.6 參考資料
|Chapter 10| AtomicAccordion / AtomicCollapse
10.1 元件分析
10.2 元件實作
10.3 無障礙
10.4 小結
10.5 參考資料
|Chapter 11| AtomicAvatar
11.1 元件分析
11.2 元件實作
11.3 進階功能
11.4 小結
11.5 參考資料
|Chapter 12| AtomicBadge
12.1 元件分析
12.2 元件實作
12.3 進階功能
12.4 小結
12.5 參考資料
|Chapter 13| AtomicChip
13.1 元件分析
13.2 元件實作
13.3 進階功能
13.4 小結
13.5 參考資料
|Chapter 14| AtomicDivider
14.1 元件分析
14.2 元件實作
14.3 無障礙
14.4 小結
14.5 參考資料
|Chapter 15| AtomicProgress
15.1 元件分析
15.2 元件實作
15.3 進階功能
15.4 無障礙
15.5 小結
15.6 參考資料
|Chapter 16| AtomicTable
16.1 元件分析
16.2 元件實作
16.3 進階功能
16.4 無障礙
16.5 小結
16.6 參考資料
|Chapter 17| AtomicTooltip
17.1 元件分析
17.2 元件實作
17.3 無障礙
17.4 小結
17.5 參考資料
|Chapter 18| AtomicModal
18.1 元件分析
18.2 元件實作
18.3 元件整合
18.4 小結
18.5 參考資料
|Chapter 19| AtomicDialog
19.1 元件分析
19.2 元件實作
19.3 進階功能
19.4 無障礙
19.5 小結
19.6 參考資料
|Chapter 20| AtomicToast
20.1 元件分析
20.2 元件實作
20.3 進階功能
20.4 無障礙
20.5 小結
20.6 參考資料
|Chapter 21| AtomicFormField
21.1 元件分析
21.2 元件實作
21.3 無障礙
21.4 小結
21.5 參考資料
|Chapter 22| AtomicTextField
22.1 元件分析
22.2 元件實作
22.3 進階功能
22.4 小結
22.5 參考資料
|Chapter 23| AtomicTextarea
23.1 元件分析
23.2 元件實作
23.3 小結
23.4 參考資料
|Chapter 24| AtomicSelect
24.1 元件分析
24.2 元件實作
24.3 進階功能
24.4 無障礙
24.5 小結
24.6 參考資料
|Chapter 25| AtomicCheckbox
25.1 元件分析
25.2 元件實作
25.3 小結
25.4 參考資料
|Chapter 26| AtomicSwitch
26.1 元件分析
26.2 元件實作
26.3 無障礙
26.4 小結
26.5 參考資料
|Chapter 27| AtomicRadio
27.1 元件分析
27.2 元件實作
27.3 小結
27.4 參考資料
|Chapter 28| AtomicRating
28.1 元件分析
28.2 元件實作
28.3 進階功能
28.4 無障礙
28.5 小結
28.6 參考資料
|Chapter 29| 設計SSR友善的元件
29.1 Server Side Rendering需要注意的細節
29.2 小結
序/導讀
【專業推薦】
本書的書名叫《為你寫的Vue Components》,但我認為它其實也是「為未來的自己」寫的一本書。當你半年後、一年後再回來看專案時,你會很感謝今天有這樣一本書,幫你養成了正確的習慣。
─ Kuro Hsu,Vue.js Taiwan社群主辦人
程式設計的關鍵從來不是「什麼都自己刻」,而是理解「什麼該借、什麼該寫、什麼該放一邊」。希望你讀完後,能把這套心法內化,從「我會用」到「我會系統化設計」,開始為你自己而寫,讓未來的你感激現在的自己。
─ Alex,YouTuber Alex宅幹嘛
市面上絕大多數的書籍都在教如何使用工具,卻鮮有介紹如何設計好元件的書籍,《為你寫的Vue Components》正是少數真正聚焦在「設計」這件事上的著作。它不是告訴你怎麼用Vue,而是一步步帶你思考:為什麼這個元件應該這樣寫?
─ Anthony Fu,Vue核心團隊成員
本書從實際例子出發,對常見元件提供了從用例、主流庫的實現比較,無障礙到實作範例的深入分析,對於在這方面有興趣進階的開發者,是非常有價值的參考。
─ 尤雨溪,Vue.js作者
本書的書名叫《為你寫的Vue Components》,但我認為它其實也是「為未來的自己」寫的一本書。當你半年後、一年後再回來看專案時,你會很感謝今天有這樣一本書,幫你養成了正確的習慣。
─ Kuro Hsu,Vue.js Taiwan社群主辦人
程式設計的關鍵從來不是「什麼都自己刻」,而是理解「什麼該借、什麼該寫、什麼該放一邊」。希望你讀完後,能把這套心法內化,從「我會用」到「我會系統化設計」,開始為你自己而寫,讓未來的你感激現在的自己。
─ Alex,YouTuber Alex宅幹嘛
市面上絕大多數的書籍都在教如何使用工具,卻鮮有介紹如何設計好元件的書籍,《為你寫的Vue Components》正是少數真正聚焦在「設計」這件事上的著作。它不是告訴你怎麼用Vue,而是一步步帶你思考:為什麼這個元件應該這樣寫?
─ Anthony Fu,Vue核心團隊成員
本書從實際例子出發,對常見元件提供了從用例、主流庫的實現比較,無障礙到實作範例的深入分析,對於在這方面有興趣進階的開發者,是非常有價值的參考。
─ 尤雨溪,Vue.js作者
配送方式
-
台灣
- 國內宅配:本島、離島
-
到店取貨:
不限金額免運費
-
海外
- 國際快遞:全球
-
港澳店取:
詳細資料
詳細資料
-
- 語言
- 中文繁體
- 裝訂
- 紙本平裝
-
- ISBN
- 9786264143011
- 分級
- 普通級
-
- 頁數
- 552
- 商品規格
- 23*17*2.48
-
- 出版地
- 台灣
- 適讀年齡
- 全齡適讀
-
- 注音
- 級別
訂購/退換貨須知
退換貨須知:
**提醒您,鑑賞期不等於試用期,退回商品須為全新狀態**
-
依據「消費者保護法」第19條及行政院消費者保護處公告之「通訊交易解除權合理例外情事適用準則」,以下商品購買後,除商品本身有瑕疵外,將不提供7天的猶豫期:
- 易於腐敗、保存期限較短或解約時即將逾期。(如:生鮮食品)
- 依消費者要求所為之客製化給付。(客製化商品)
- 報紙、期刊或雜誌。(含MOOK、外文雜誌)
- 經消費者拆封之影音商品或電腦軟體。
- 非以有形媒介提供之數位內容或一經提供即為完成之線上服務,經消費者事先同意始提供。(如:電子書、電子雜誌、下載版軟體、虛擬商品…等)
- 已拆封之個人衛生用品。(如:內衣褲、刮鬍刀、除毛刀…等)
- 若非上列種類商品,均享有到貨7天的猶豫期(含例假日)。
- 辦理退換貨時,商品(組合商品恕無法接受單獨退貨)必須是您收到商品時的原始狀態(包含商品本體、配件、贈品、保證書、所有附隨資料文件及原廠內外包裝…等),請勿直接使用原廠包裝寄送,或於原廠包裝上黏貼紙張或書寫文字。
- 退回商品若無法回復原狀,將請您負擔回復原狀所需費用,嚴重時將影響您的退貨權益。





商品評價