初學滑雪必讀大補帖:單板、雙板滑雪雙技法全攻略
活動訊息
內容簡介
快速升等,滑雪練功必備的一本書,
單板(ski)x雙板(Snowboard)雙技法全攻略!
◤書中你可以學到……◢
1. 行前須知X雪具穿著,雪場地圖、滑雪道種類等新手必讀。
2. 平地練習X滑行技巧,帶你從熟悉滑板、正確站姿到實際滑行,讓你逐漸掌握滑雪技巧。
3. 單書享受單板(ski)x雙板(Snowboard)雙技法的滑行技巧。
◤影片介紹◢
https://youtu.be/DirnG95-BhQ
快速升等,滑雪練功必備的一本書,
單板(ski)x雙板(Snowboard)雙技法全攻略!
▾
掌握滑雪關鍵技巧的滑雪者必備的一本書!
想學會雪地運動,卻害怕它的危險性嗎?
想了解滑雪板或雪地滑板,卻找不到詳盡資料嗎?
◤書中你可以學到……◢
1. 行前須知X雪具穿著,雪場地圖、滑雪道種類等新手必讀。
2. 平地練習X滑行技巧,帶你從熟悉滑板、正確站姿到實際滑行,讓你逐漸掌握滑雪技巧。
3. 單書享受單板(ski)x雙板(Snowboard)雙技法的滑行技巧。
◤最後,你能得到……◢
★體驗已得「雪癌」的雪友口中的飆雪快感。
★由淺入深進入滑雪的世界,成為雪地滑行的愛好者。
Let,s SKI it!讓我們來享受一場冬季限定的雪國滑行之旅吧!
★但請新手滑雪者要注意!一開始在學習滑雪前,一定要有專業教練陪同,以免發生危險噢!
本書特色
‧新手入門、輕度滑雪中毒者必備
裝備準備、滑雪板挑選、認識纜車、滑雪道須知……等,在真正進入滑雪前必知的事,一次告訴你!
‧單板(ski)x雙板(Snowboard)單書教學
想學雪地滑板,又想了解滑雪板怎麼辦?別擔心!本書從熟悉滑板、正確站姿到實際滑行,讓你逐漸掌握滑雪技巧,零藏私全揭露,讓你能用單書,學會兩種滑雪板的滑行方式,再更進一步體驗滑雪中毒者口中的飆速快感,享受滑雪樂趣!
‧滑雪技巧X圖文教學、動態影片
透過圖文教學和動態影片,由專業教練親自示範滑行技巧,加深你對滑行技巧的認識!
單板(ski)x雙板(Snowboard)雙技法全攻略!
◤書中你可以學到……◢
1. 行前須知X雪具穿著,雪場地圖、滑雪道種類等新手必讀。
2. 平地練習X滑行技巧,帶你從熟悉滑板、正確站姿到實際滑行,讓你逐漸掌握滑雪技巧。
3. 單書享受單板(ski)x雙板(Snowboard)雙技法的滑行技巧。
◤影片介紹◢
https://youtu.be/DirnG95-BhQ
快速升等,滑雪練功必備的一本書,
單板(ski)x雙板(Snowboard)雙技法全攻略!
▾
掌握滑雪關鍵技巧的滑雪者必備的一本書!
想學會雪地運動,卻害怕它的危險性嗎?
想了解滑雪板或雪地滑板,卻找不到詳盡資料嗎?
◤書中你可以學到……◢
1. 行前須知X雪具穿著,雪場地圖、滑雪道種類等新手必讀。
2. 平地練習X滑行技巧,帶你從熟悉滑板、正確站姿到實際滑行,讓你逐漸掌握滑雪技巧。
3. 單書享受單板(ski)x雙板(Snowboard)雙技法的滑行技巧。
◤最後,你能得到……◢
★體驗已得「雪癌」的雪友口中的飆雪快感。
★由淺入深進入滑雪的世界,成為雪地滑行的愛好者。
Let,s SKI it!讓我們來享受一場冬季限定的雪國滑行之旅吧!
★但請新手滑雪者要注意!一開始在學習滑雪前,一定要有專業教練陪同,以免發生危險噢!
本書特色
‧新手入門、輕度滑雪中毒者必備
裝備準備、滑雪板挑選、認識纜車、滑雪道須知……等,在真正進入滑雪前必知的事,一次告訴你!
‧單板(ski)x雙板(Snowboard)單書教學
想學雪地滑板,又想了解滑雪板怎麼辦?別擔心!本書從熟悉滑板、正確站姿到實際滑行,讓你逐漸掌握滑雪技巧,零藏私全揭露,讓你能用單書,學會兩種滑雪板的滑行方式,再更進一步體驗滑雪中毒者口中的飆速快感,享受滑雪樂趣!
‧滑雪技巧X圖文教學、動態影片
透過圖文教學和動態影片,由專業教練親自示範滑行技巧,加深你對滑行技巧的認識!
目錄
Part 1 在進入滑雪之前
關於裝備
關於滑雪
關於雪和滑雪道
纜車種類介紹及上下纜車方法
滑雪地圖
暖身運動
滑雪術語
Part 2 單板(Snowboard)
裝備準備
穿著裝備的方式
平地動作練習
安全跌倒的方式
翻身、起身的方式
煞車
Part 3 Snowboard的滑行技巧
單腳直滑
單邊J型轉彎
橫滑
倒滑
落葉飄
強力落葉飄
滑轉
C型轉彎
S型轉彎
輔助練習
Part 4雙板(Ski)
準備裝備
穿著裝備的方式
平地動作練習
跌倒、起身的方式
Part 5 Ski的滑行技巧
單腳滑降練習
直滑降
全制動
全制動煞車
全制動轉彎
斜滑降
立刃
橫滑
併腿轉
輔助練習
Part 6 附錄
滑雪前的健身運動
基本裝備保養
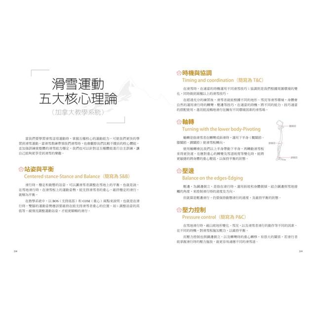
滑雪運動五大核心理論
滑雪禮儀
親子滑雪場簡介
關於裝備
關於滑雪
關於雪和滑雪道
纜車種類介紹及上下纜車方法
滑雪地圖
暖身運動
滑雪術語
Part 2 單板(Snowboard)
裝備準備
穿著裝備的方式
平地動作練習
安全跌倒的方式
翻身、起身的方式
煞車
Part 3 Snowboard的滑行技巧
單腳直滑
單邊J型轉彎
橫滑
倒滑
落葉飄
強力落葉飄
滑轉
C型轉彎
S型轉彎
輔助練習
Part 4雙板(Ski)
準備裝備
穿著裝備的方式
平地動作練習
跌倒、起身的方式
Part 5 Ski的滑行技巧
單腳滑降練習
直滑降
全制動
全制動煞車
全制動轉彎
斜滑降
立刃
橫滑
併腿轉
輔助練習
Part 6 附錄
滑雪前的健身運動
基本裝備保養
滑雪運動五大核心理論
滑雪禮儀
親子滑雪場簡介
序/導讀
【自序】
沒有滑雪場的台灣,近年來也掀起一股海外滑雪熱潮!
隨著滑雪人口持續成長,以及廉價航空公司不定時的機票促銷,前往海外滑雪自由行的雪友人數正在逐年攀升中。
滑雪人口的增加,對長年進行滑雪推廣教學的我既興奮又擔憂;興奮的是在台灣有越來越多滑雪裝備專賣店,不需要專程到國外買器材;擔憂的是隨著滑雪人口的增加,發生滑雪運動傷害的人數也跟著變多!
是的,滑雪是一項帶有速度感有點刺激的運動,稍有不慎就可能產生運動傷害!我建議您要請專業的滑雪指導員帶您入門滑雪運動,循序漸進的學習滑雪技巧和專業知識,降低可能受傷的機會!
《滑雪初體驗》是一本介紹滑雪運動的工具書,適合正準備入門滑雪運動的您!在從事滑雪運動前先從書上學習滑雪術語、滑雪場安全規則,以及安全的跌倒和起身方式,實際體驗滑雪運動時,可能造成的傷害就越少!
滑雪是一項會讓人上癮的運動,隨著滑雪經驗的累積,滑行速度和技巧上的進步,會讓人獲得極大的成就感,也因此愛上滑雪的人常戲稱自己得到「雪癌」,隨時希望自己駕馭著滑雪板馳騁在銀白世界中!
希望準備入門滑雪運動的您,都能在本書中有所收穫。學習一項運動絕對不是看看書就可學會這麼簡單,預算允許的情況下,請一定安排專業的滑雪指導員陪伴,開始您人生中的滑雪初體驗。
冒險葉
我是一個工程師,在工作之餘我一定會將我自己放置在大自然之中,除了可以消弭平時緊繃的壓力,更能藉由戶外活動體驗不同的人生。我認為每個人都應該要有一個戶外活動的興趣,我也不斷追尋自己的興趣。
在前幾年,我不斷的在網路上揪團出遊體驗,在這個美麗的寶島上,我們幾乎玩遍了所有的戶外活動,衝浪、溯溪、風帆、滑水、浮潛、深潛、獨木舟、攀岩、滑降、滑板、高空彈跳、飛行傘、垂直風洞、登山、露營,團友們來來去去也陸續的找到了自己的興趣,而我總是偏好於板類活動,相較於衝浪追不到浪、風帆抓不到風、滑板摔了很痛、滑水站不起來,滑雪只要跟隨著地心引力,好像就變成了入門練習門檻較低的選擇,於是我開始嘗試滑雪。
因為台灣沒雪,在數年前,出國滑雪是可以拿出來炫耀跟說嘴的一個囂張戶外運動,隨著台灣室內滑雪場的開幕,廉價航空的崛起、背包旅遊的風行,滑雪變得不再遙不可及,不再是有錢高端的專利,只要你想,就可以體驗身處於晴空萬里的皚皚白雪上,踩在滑雪板上向下俯衝,享受彷彿飄移般的疾馳快感,雖然颼颼的冷風颳著你的臉,但是內心的輕鬆與雀躍卻是那麼的讓人愉悅,還沒有結束這次的行程,心中已經開始盤算下次何時開始,原來不知不覺我已得了滑雪人口中的「雪癌」。
「雪癌」的症狀就是讓人不管何時何地做何事都會讓你聯想到滑雪,只要有機會就會忍不住拿著滑雪板前往滑雪,只要有時間就會想辦法精進滑雪的技巧,於是我開始跟著冒險葉,希望能夠將這本書呈現給大家,無論你是還沒有開始接觸滑雪想要嘗試看看,還是你已經跟我一樣是一名雪癌的重度患者,這本書都值得你一看,跟著我們一起踏入滑雪的世界吧!
阿水
沒有滑雪場的台灣,近年來也掀起一股海外滑雪熱潮!
隨著滑雪人口持續成長,以及廉價航空公司不定時的機票促銷,前往海外滑雪自由行的雪友人數正在逐年攀升中。
滑雪人口的增加,對長年進行滑雪推廣教學的我既興奮又擔憂;興奮的是在台灣有越來越多滑雪裝備專賣店,不需要專程到國外買器材;擔憂的是隨著滑雪人口的增加,發生滑雪運動傷害的人數也跟著變多!
是的,滑雪是一項帶有速度感有點刺激的運動,稍有不慎就可能產生運動傷害!我建議您要請專業的滑雪指導員帶您入門滑雪運動,循序漸進的學習滑雪技巧和專業知識,降低可能受傷的機會!
《滑雪初體驗》是一本介紹滑雪運動的工具書,適合正準備入門滑雪運動的您!在從事滑雪運動前先從書上學習滑雪術語、滑雪場安全規則,以及安全的跌倒和起身方式,實際體驗滑雪運動時,可能造成的傷害就越少!
滑雪是一項會讓人上癮的運動,隨著滑雪經驗的累積,滑行速度和技巧上的進步,會讓人獲得極大的成就感,也因此愛上滑雪的人常戲稱自己得到「雪癌」,隨時希望自己駕馭著滑雪板馳騁在銀白世界中!
希望準備入門滑雪運動的您,都能在本書中有所收穫。學習一項運動絕對不是看看書就可學會這麼簡單,預算允許的情況下,請一定安排專業的滑雪指導員陪伴,開始您人生中的滑雪初體驗。
冒險葉
我是一個工程師,在工作之餘我一定會將我自己放置在大自然之中,除了可以消弭平時緊繃的壓力,更能藉由戶外活動體驗不同的人生。我認為每個人都應該要有一個戶外活動的興趣,我也不斷追尋自己的興趣。
在前幾年,我不斷的在網路上揪團出遊體驗,在這個美麗的寶島上,我們幾乎玩遍了所有的戶外活動,衝浪、溯溪、風帆、滑水、浮潛、深潛、獨木舟、攀岩、滑降、滑板、高空彈跳、飛行傘、垂直風洞、登山、露營,團友們來來去去也陸續的找到了自己的興趣,而我總是偏好於板類活動,相較於衝浪追不到浪、風帆抓不到風、滑板摔了很痛、滑水站不起來,滑雪只要跟隨著地心引力,好像就變成了入門練習門檻較低的選擇,於是我開始嘗試滑雪。
因為台灣沒雪,在數年前,出國滑雪是可以拿出來炫耀跟說嘴的一個囂張戶外運動,隨著台灣室內滑雪場的開幕,廉價航空的崛起、背包旅遊的風行,滑雪變得不再遙不可及,不再是有錢高端的專利,只要你想,就可以體驗身處於晴空萬里的皚皚白雪上,踩在滑雪板上向下俯衝,享受彷彿飄移般的疾馳快感,雖然颼颼的冷風颳著你的臉,但是內心的輕鬆與雀躍卻是那麼的讓人愉悅,還沒有結束這次的行程,心中已經開始盤算下次何時開始,原來不知不覺我已得了滑雪人口中的「雪癌」。
「雪癌」的症狀就是讓人不管何時何地做何事都會讓你聯想到滑雪,只要有機會就會忍不住拿著滑雪板前往滑雪,只要有時間就會想辦法精進滑雪的技巧,於是我開始跟著冒險葉,希望能夠將這本書呈現給大家,無論你是還沒有開始接觸滑雪想要嘗試看看,還是你已經跟我一樣是一名雪癌的重度患者,這本書都值得你一看,跟著我們一起踏入滑雪的世界吧!
阿水
配送方式
-
台灣
- 國內宅配:本島、離島
-
到店取貨:
不限金額免運費
-
海外
- 國際快遞:全球
-
港澳店取:
訂購/退換貨須知
退換貨須知:
**提醒您,鑑賞期不等於試用期,退回商品須為全新狀態**
-
依據「消費者保護法」第19條及行政院消費者保護處公告之「通訊交易解除權合理例外情事適用準則」,以下商品購買後,除商品本身有瑕疵外,將不提供7天的猶豫期:
- 易於腐敗、保存期限較短或解約時即將逾期。(如:生鮮食品)
- 依消費者要求所為之客製化給付。(客製化商品)
- 報紙、期刊或雜誌。(含MOOK、外文雜誌)
- 經消費者拆封之影音商品或電腦軟體。
- 非以有形媒介提供之數位內容或一經提供即為完成之線上服務,經消費者事先同意始提供。(如:電子書、電子雜誌、下載版軟體、虛擬商品…等)
- 已拆封之個人衛生用品。(如:內衣褲、刮鬍刀、除毛刀…等)
- 若非上列種類商品,均享有到貨7天的猶豫期(含例假日)。
- 辦理退換貨時,商品(組合商品恕無法接受單獨退貨)必須是您收到商品時的原始狀態(包含商品本體、配件、贈品、保證書、所有附隨資料文件及原廠內外包裝…等),請勿直接使用原廠包裝寄送,或於原廠包裝上黏貼紙張或書寫文字。
- 退回商品若無法回復原狀,將請您負擔回復原狀所需費用,嚴重時將影響您的退貨權益。






商品評價